1. OMG Mailing List
  2. Command and Mission Control Message Specification (C2MS) 1.3 Revision Task Force

Open Issues

  • Issues not resolved
  • Name: c2ms-rtf
  • Issues Count: 151

Issues Summary

Key Issue Reported Fixed Disposition Status
C2MS13-30 Create PSMs for at least XML and REST/JSON C2MS 1.1b1 open
C2MS13-63 Consider if we should add Ground Telemetry to our set of Messages C2MS 1.2b1 open
C2MS13-87 Create a TLV Packet Message Notification Message C2MS 1.2b1 open
C2MS13-6 C2MS: Optional Transfer Frame/Packet attributes should be described in schema C2MS 1.0 open
C2MS13-2 Procedure Execution Status/Progress/Detail Messages C2MS 1.0b1 open
C2MS13-86 Add a Participant Chain Concept to Notification Messages C2MS 1.2b1 open
C2MS13-37 Create a PowerPoint Set of Slides with Further Guidance for C2MS C2MS 1.1b1 open
C2MS13-85 Inconsistent Representation of Booleans in the Message "additional Information" Tables C2MS 1.2b1 open
C2MS13-18 Re-evaluate Optional Boolean Fields C2MS 1.0 open
C2MS13-34 Improve Some Subject Specifics C2MS 1.1b1 open
C2MS13-83 Consider if command request needs any kind of flags about restricted CMD C2MS 1.2b1 open
C2MS13-78 There Should be No Optional Boolean Fields in Messages C2MS 1.2b1 open
C2MS13-62 Consider allowing augmentation (CUSTOM-FIELDs) in Message Envelope C2MS 1.2b1 open
C2MS13-35 Service Lookup REQ/RESP C2MS 1.1b1 open
C2MS13-32 Create Service Registry/Lookup Messages C2MS 1.1b1 open
C2MS13-29 There may be a need for a ranging (tracking) publish message C2MS 1.1b1 open
C2MS13-36 Support CCSDS SM&C Services in C2MS C2MS 1.1b1 open
C2MS13-27 Add SM&C MAL Message C2MS 1.1b1 open
C2MS13-13 Remove fields in C2MS Messages that are duplicated between C2MS Messages and the Message Envelope C2MS 1.0 open
C2MS13-31 In Model Diagrams, mark constants with {readOnly} and possibly static, and final where appropriate C2MS 1.1b1 open
C2MS13-22 Find a Reusable Way to Represent types like Mnemoic, Sample, Others in Model C2MS 1.0 open
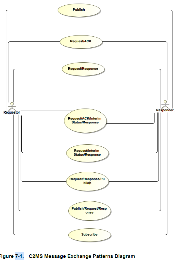
C2MS13-16 Remove the Req/Resp/Pub MEP C2MS 1.0 open
C2MS13-15 Use Semantic Versioning for Version Number of Messages C2MS 1.0 open
C2MS13-14 Remove Superfluous Fields from Header and Envelope C2MS 1.0 open
C2MS13-12 At Next Major Revision: Evalutate all Required/Optional/Dependent states for consistency C2MS 1.0 open
C2MS13-9 Reconsider Oneshot in MVAL Request/Response C2MS 1.0 open
C2MS13-11 At Next Major Revision: Order MEs and Fields Consistently C2MS 1.0 open
C2MS13-5 Harmonize Replay TLM and Archive Mnemonic Message Sets C2MS 1.0 open
C2MS13-4 For consistency, all message types should have a name that ends with "message" C2MS 1.0b1 open
C2MS13-1 Parameter Mnemonic Messages Misses "setter" C2MS 1.0b1 open
C2MS13-23 Consolidate Navigation Data Messages C2MS 1.0 open
C2MS13-10 Clarify how to specify array and aggregate parameters (MNEMONICs) in MVAL and related messages C2MS 1.0 open
C2MS13-7 Consider a mechanism to request archived Commands and Events C2MS 1.0 open
C2MS13-26 Define GUID Format and Algorithm C2MS 1.2b1 open
C2MS13-19 Inconsistent Fields in AMVAL Response and AMVAL Data Messages C2MS 1.0 open
C2MS13-28 namespace support should be reflected in at least the telemetry and command related C2MS messages C2MS 1.1b1 open
C2MS13-8 C2MS Database Query (DBQUERY) messages C2MS 1.0 open
C2MS13-21 Normalize Headers and Text in the new DB Query Messages C2MS 1.0 open
C2MS13-24 Undo Addition of DB Query Messages in 1.1 C2MS 1.0 open
C2MS13-17 Revisit Tracking Fields C2MS 1.0 open
C2MS13-56 Typed Variable VALUE vs DATA-VALUE C2MS 1.2b1 open
C2MS13-55 Remove Unused Documentation from Model Classes C2MS 1.2b1 open
C2MS13-53 Adjust Some Package Names in Model C2MS 1.2b1 open
C2MS13-50 Consider Using UML Primitive Types Instead of Defining Types in C2MS C2MS 1.2b1 open
C2MS13-25 Align TLM Terms C2MS 1.0 open
C2MS13-20 mnemonic.n.sample.m.quality seems to be wrong type C2MS 1.0 open
C2MS13-3 XML PSM recommended C2MS 1.0b1 open
C2MS13-33 Make a class hierachy/diagrams for all the Tracking Data Messages C2MS 1.1b1 open
C2MS12-217 Create a PowerPoint Set of Slides with Further Guidance for C2MS C2MS 1.1b1 open
C2MS12-215 Support CCSDS SM&C Services in C2MS C2MS 1.1b1 open
C2MS12-166 Improve Some Subject Specifics C2MS 1.1b1 open
C2MS12-175 Service Lookup REQ/RESP C2MS 1.1b1 open
C2MS12-152 Make a class hierachy/diagrams for all the Tracking Data Messages C2MS 1.1b1 open
C2MS12-151 Create Service Registry/Lookup Messages C2MS 1.1b1 open
C2MS12-149 In Model Diagrams, mark constants with {readOnly} and possibly static, and final where appropriate C2MS 1.1b1 open
C2MS12-122 There may be a need for a ranging (tracking) publish message C2MS 1.1b1 open
C2MS12-127 Create PSMs for at least XML and REST/JSON C2MS 1.1b1 open
C2MS12-96 namespace support should be reflected in at least the telemetry and command related C2MS messages C2MS 1.1b1 open
C2MS12-49 Align TLM Terms C2MS 1.0 open
C2MS12-74 Add SM&C MAL Message C2MS 1.1b1 open
C2MS12-45 Undo Addition of DB Query Messages in 1.1 C2MS 1.0 open
C2MS12-44 Consolidate Navigation Data Messages C2MS 1.0 open
C2MS12-40 Find a Reusable Way to Represent types like Mnemoic, Sample, Others in Model C2MS 1.0 open
C2MS12-38 Normalize Headers and Text in the new DB Query Messages C2MS 1.0 open
C2MS12-36 mnemonic.n.sample.m.quality seems to be wrong type C2MS 1.0 open
C2MS12-34 Inconsistent Fields in AMVAL Response and AMVAL Data Messages C2MS 1.0 open
C2MS12-33 Re-evaluate Optional Boolean Fields C2MS 1.0 open
C2MS12-32 Revisit Tracking Fields C2MS 1.0 open
C2MS12-30 Remove the Req/Resp/Pub MEP C2MS 1.0 open
C2MS12-29 Use Semantic Versioning for Version Number of Messages C2MS 1.0 open
C2MS12-27 Remove Superfluous Fields from Header and Envelope C2MS 1.0 open
C2MS12-26 Deprecate fields duplicated between C2MS Messages and the Message Envelope C2MS 1.0 open
C2MS12-25 At Next Major Revision: Evalutate all Required/Optional/Dependent states for consistency C2MS 1.0 open
C2MS12-24 At Next Major Revision: Order MEs and Fields Consistently C2MS 1.0 open
C2MS12-23 Clarify how to specify array and aggregate parameters (MNEMONICs) in MVAL and related messages C2MS 1.0 open
C2MS12-21 Reconsider Oneshot in MVAL Request/Response C2MS 1.0 open
C2MS12-12 C2MS: Optional Transfer Frame/Packet attributes should be described in schema C2MS 1.0 open
C2MS12-9 Harmonize Replay TLM and Archive Mnemonic Message Sets C2MS 1.0 open
C2MS12-14 C2MS Database Query (DBQUERY) messages C2MS 1.0 open
C2MS12-13 Consider a mechanism to request archived Commands and Events C2MS 1.0 open
C2MS12-6 For consistency, all message types should have a name that ends with "message" C2MS 1.0b1 open
C2MS12-4 XML PSM recommended C2MS 1.0b1 open
C2MS12-3 Procedure Execution Status/Progress/Detail Messages C2MS 1.0b1 open
C2MS12-1 Parameter Mnemonic Messages Misses "setter" C2MS 1.0b1 open
C2MS12-2 Data Dictionary Messages C2MS 1.0b1 open
C2MS12-11 Add a Message Exchange Pattern (MEP) for a component to forward requests/responses C2MS 1.0 open
C2MS12-7 Add documentation within the model C2MS 1.0a1 open
C2MS12-19 Replace Unsolicited Echo with a Separate Message C2MS 1.0 open
C2MS12-47 Analyze Legal use of "Search" for FRAMESYNC-STATUS in TLM Processed Frame Message C2MS 1.0 open
C2MS12-8 Larger Data Types C2MS 1.0 open
C2MS12-18 Command Echo Not Provided Message C2MS 1.0 open
C2MS12-16 Define a Way to Create Argument-based Commands for the Command Request Message C2MS 1.0 open
C2MS12-42 Required or Optional for MNEMONIC Status on Data Messages C2MS 1.0 open
C2MS12-37 AMVAL Value Response Doesn't Mirror MVAL Value Response Message C2MS 1.0 open
C2MS12-31 Consider Deprecating and Later Removing Resource Message C2MS 1.0 open
C2MS12-46 What to do when Priority isn't Specified C2MS 1.0 open
C2MS12-43 Rework Log Message C2MS 1.0 open
C2MS12-84 Fix Use of 'Severe' in Diagrams (Should be 'Critical') C2MS 1.1b1 open
C2MS12-87 Standardize Sections and Section Names for Message Subjects C2MS 1.1b1 open
C2MS12-10 In message tables, make use of an enum type to designate a discreet list C2MS 1.0 open
C2MS12-108 Represent Time as UTC C2MS 1.1b1 open
C2MS12-93 Remove 'Not used' Designators in "Properties of Miscellaneous" Tables C2MS 1.1b1 open
C2MS12-91 Standardize Table Cell Borders C2MS 1.1b1 open
C2MS12-113 Verify FORMAT Options for some Navigation Data Messages C2MS 1.1b1 open
C2MS12-114 Consider a list of Metadata Items for Command Request Message C2MS 1.1b1 open
C2MS12-116 Wrong Relationship in Model Diagrams - Simple Service C2MS 1.1b1 open
C2MS12-117 sometimes incorrect 'nth' sample or 'first' sample text C2MS 1.1b1 open
C2MS12-41 Lack of Required Fields in Sub-elements C2MS 1.0 open
C2MS12-89 Resource Message Additional Information is blank for NUM-OF-DISKS Type and Presence C2MS 1.1b1 open
C2MS12-139 Fix diagrams from C2MS12-8 Resolution C2MS 1.1b1 open
C2MS12-119 Correct Final Message Construct C2MS 1.1b1 open
C2MS12-20 Clarity and Usage Issues with Replay Telemetry Data Request (and Response) Message C2MS 1.0 open
C2MS12-17 Split ME1 in Simple Service Req/Resp C2MS 1.0 open
C2MS12-35 Non-sensical Description for PROD-MSGS-TO-SEND C2MS 1.0 open
C2MS12-50 use of brackets not consistent for Subject Elements C2MS 1.0 open
C2MS12-154 Fix change in Table 8-155 Product Request Message Add'l Info C2MS 1.1b1 open
C2MS12-142 Missing Type for MVAL Data and AMVAL Data Messages C2MS 1.1b1 open
C2MS12-126 Recommend UTF-8 for Text Encoding in C2MS implementations/usage C2MS 1.1 open
C2MS12-156 in 8.1, we sometimes have table and section names that have wrong term C2MS 1.1b1 open
C2MS12-118 Allow custom message subtypes C2MS 1.1b1 open
C2MS12-109 Need to update references to NASA Goddard Docs C2MS 1.1b1 open
C2MS12-165 Replace "Publish" with "Broadcast" C2MS 1.1b1 open
C2MS12-160 Do we need to add the ability to include a Classification Level? C2MS 1.1b1 open
C2MS12-155 Should Typed Variable DATA-VALUE be String instead of binary C2MS 1.1b1 open
C2MS12-168 Allow SERVICE-GROUP/NAME/OP-NAME in lieu of or along side DESTINATION-COMPNENT C2MS 1.1b1 open
C2MS12-167 Documentation Changes to Move Away from Pub/Sub Expectation C2MS 1.1b1 open
C2MS12-177 Improve Representation of Message Types C2MS 1.1b1 open
C2MS12-5 Acknowledge Final Status inconsistency C2MS 1.0b1 open
C2MS12-22 Replace simple service REQ/RESP C2MS 1.0 open
C2MS12-15 Using REQ Messages for 'Publish' C2MS 1.0 open
C2MS12-164 Make SERVICE-NAME an Alternate way to Reach a Service C2MS 1.1b1 open
C2MS12-192 Make ME1 Optional for all Request Messages C2MS 1.1b1 open
C2MS12-176 Deprecate 1=Acknowledgment for MVAL Response Message C2MS 1.1b1 open
C2MS12-161 Cleanup of Message Summary Tables C2MS 1.1b1 open
C2MS12-150 Rework "Response" Semantics in Product Message C2MS 1.1b1 open
C2MS12-153 REQUEST-ID is Required in Product Message, but Shouldn't be C2MS 1.1b1 open
C2MS12-196 Rework 8.12 Product Messages Intro C2MS 1.1b1 open
C2MS12-204 Adjust FINAL-MESSAGE Verbiage for Response Messages C2MS 1.1b1 open
C2MS12-181 Product Messages do not have Message Summary Tables C2MS 1.1b1 open
C2MS12-79 Create a C2MS SM&C MAL Message C2MS 1.1b1 open
C2MS12-201 Add subsection description for Generic Service RESP and DATA MSGs C2MS 1.1b1 open
C2MS12-190 Two incorrect Subject Naming Tables C2MS 1.1b1 open
C2MS12-144 The Model still has Optional Fields and Required Fields classes C2MS 1.1b1 open
C2MS12-212 Replay TLM Data Response Message text correction C2MS 1.1b1 open
C2MS12-39 Need Review/Documented Explanation of NUM-OF-PROD-SUBTYPE-SUBCATEGORIES C2MS 1.0 open
C2MS12-28 Rework "Introduction to Specification" into a Section Describing Expected Use C2MS 1.0 open
C2MS12-143 Create final version of all model diagrams that have more than one resolution C2MS 1.1b1 open
C2MS12-48 Improve Example Text for Publish Rate C2MS 1.0 open
C2MS12-162 Some examples of Subject Subscriptions use Wrong Form C2MS 1.1b1 open
C2MS12-191 General Cleanup of the Subject Content of Subject Naming Tables C2MS 1.1b1 open
C2MS12-221 Adjust Description for Telemetry CCSDS Transfer Frame - PARSE-ERRORS C2MS 1.1b1 open

Issues Descriptions

Create PSMs for at least XML and REST/JSON

  • Key: C2MS13-30
  • Status: open  
  • Source: Kratos RT Logic, Inc. ( Mr. Mike Anderson)
  • Summary:

    In C2MS 1.0, XSDs were provided by NASA Goddard and published as 'normative' along with the spec. However, these were somewhat incomplete and not maintained by OMG, so these were removed as part of C2MS in 1.1.

    The issue is that we do need to supply some PSMs to encourage C2MS usage in the space community, including the following:

    • XML PSM (replace the GMSEC-supplied XSDs from 1.0 and the informal 1.2)
    • REST/JSON PSM - to make it more modern and usable in modern architectures.
    • Also consider PSM for Protobuf. In this case, make the attempt and see how easy it is.
    • Others? IDL? We did talk about IDL as a way to satisfy the OMG... IMO, it's unnecessary.

    The intent should be to stop using NASA Goddard as the point of contact for all things C2MS. In fact, OMG should supply these PSMs to Goddard as input, rather than Goddard supplying XSDs to OMG as happened in 1.0.

    Additionally, a REST/JSON and/or Protobuf PSM should focus on non-pub-sub usage... something that can exist and operate in a services-based architecture. In this case, it could be that the message subjects are ignored as these are used entirely for pub-sub subscriptions/delivery.

    Related to the above, we COULD make subjects part of a PSM rather than PIM??? However, this probably isn't feesible in a 1.x baseline. We do discuss that these are optional, but it is also possible to use them for straight filtering, rather than just pub-sum.

    Any PSM should consider including example messages based on the schemas provided by the PSMs.

    PSMs can be done as new chapters within the spec, perhaps in a C2MS 1.3 release.

    Note this text from C2MS13-3, which was originally created in 2018: "Due to lack of the ability to have multiple independent implementations of GMSEC due to its message-building API functions in source code, it would be appreciated if there were an XML PSM available. This would allow for an independent implementation apart from the single known implementation at this time. At this time, there is no known PSM that enables implementation of C2MS at this time that does not depend on FOSS or government-licensed IP."

  • Reported: C2MS 1.1b1 — Wed, 11 Jun 2025 17:36 GMT
  • Updated: Thu, 26 Mar 2026 16:46 GMT

Consider if we should add Ground Telemetry to our set of Messages

  • Key: C2MS13-63
  • Status: open  
  • Source: Kratos RT Logic, Inc. ( Mr. Mike Anderson)
  • Summary:

    This is to consider if we should add the ability for MVAL REQ/RESP/MSG messages to support Ground Telemetry.

    Perhaps Processed Telemetry could do this to, though since it is a hybrid between the unprocessed (raw) Telemetry Message and the Mnemonic Value Data Message, perhaps this doesn't make sense (is there ever a raw frame or sample for Ground TLM?).

    Of note, all C2MS Messages have the following REQUIRED fields in the header:

    • MISSION-ID
    • CONSTELLATION-ID
    • SAT-ID-PHYSICAL
    • SAT-ID-LOGICAL

    And in the Subject, all TLM messages have

    MISSION, CONST, and SAT as required elements.

    A current work-around is to use Mission, Constellation, and Satellite String values to represent something on the ground, such as an antenna, modem, gateway, etc. The question at hand is if we should make this a little more formal.

    Options might be to rename the fields to something more generic than Mission, Constellation and Satellite. At issue, though, is how to capture this in a backward-compatible way.

    For now, just capturing this for future discussion.

    Notes on what we already say in the document:

    6.2.3.2: If an element is defined as being required but is not applicable for that mission or to that specific message, "FILL" (no quotes) is placed in that element's position, meaning that it is not known or specified. For example, most but not all messages are satellite-related, so a “Satellite ID” is part of all message’s subjects. If a message is not satellite specific, "FILL" can be used in place of the "Satellite ID".

    8.7 Real-time Telemetry Data Messages
    Telemetry Messages are data packages that contain metrics from remote devices such as spacecraft.

    In Reston, 2026, we felt it was best not to provide "ground" Telemetry for now, because we would have to 'fake-out' the system by using values other than Mission/Constellation/satellite designators in the header. Furthermore, it's unclear why we would supply ground telemetry, when GEMS performs that function already. Decision was to revisit in 2.0, when we might make the header for messages less-specifically for satellites, and more to do with Satellite Contacts.

  • Reported: C2MS 1.2b1 — Thu, 12 Feb 2026 20:11 GMT
  • Updated: Thu, 26 Mar 2026 16:41 GMT

Create a TLV Packet Message Notification Message

  • Key: C2MS13-87
  • Status: open  
  • Source: Kratos RT Logic, Inc. ( Mr. Mike Anderson)
  • Summary:

    Working with Eric, create a TLV Message that has a name-value concept to allow interoperability with external standards, for example to send a GDDI/GEMS/SNMP/SCARS message or receive one as defined with fields in that other spec.

  • Reported: C2MS 1.2b1 — Wed, 25 Mar 2026 20:52 GMT
  • Updated: Thu, 26 Mar 2026 16:36 GMT

C2MS: Optional Transfer Frame/Packet attributes should be described in schema

  • Key: C2MS13-6
  • Status: open  
  • Source: Kratos RT Logic, Inc. ( Mr. Justin Boss)
  • Summary:

    Non-self-describing CCSDS attributes for either transfer frames or space packets should be provided as dependent attributes of the frame messages. This would enable full integration between a sender and receiver. Right now, whether these optional fields are provided is unknown, causing the proper rendering of the frame to not be possible without outside negotiation (beyond the specification).

    Examples:

    Frame Header Error Control of the AOS transfer frame (AOS Space Data Link Protocol (ccsds.org)), where nothing prior to it in the definition specifies whether it is there or not:

    4.1.2.6 Frame Header Error Control
    4.1.2.6.1 If implemented, Bits 48-63 of the Transfer Frame Primary Header shall contain the Frame Header Error Control. NOTE – The 10-bit Master Channel Identifier, the 6-bit Virtual Channel Identifier, and the 8-bit Signaling Field may all be protected by an optional error detecting and correcting code, whose check symbols are contained within this 16-bit field.
    4.1.2.6.2 The presence or absence of the optional Frame Header Error Control shall be established by management.
    4.1.2.6.3 If present, the Frame Header Error Control shall exist in every Transfer Frame transmitted within the same Physical Channel.

    Space Packets and the secondary header (Space Packet Protocol (ccsds.org)): A space packet might have a secondary header with a variable length time code, a variable length ancillary data field, or both. A space packet might have a secondary header, a user data field, or both. The length is not specified for any of them. When present, the format of the time code can be one of several options, but which one is not specified:

    4.1.3.3.3 Secondary Header Flag 4.1.3.3.3.1 Bit 4 of the Packet Primary Header shall contain the Secondary Header Flag. 4.1.3.3.3.2 The Secondary Header Flag shall indicate the presence or absence of the Packet Secondary Header within this Space Packet. It shall be ‘1’ if a Packet Secondary Header is present; it shall be ‘0’ if a Packet Secondary Header is not present. 4.1.3.3.3.3 The Secondary Header Flag shall be static with respect to the APID and managed data path throughout a Mission Phase. 4.1.3.3.3.4 The Secondary Header Flag shall be set to ‘0’ for Idle Packets

    4.1.4.2.1.5 If present, the Packet Secondary Header shall consist of either: a) a Time Code Field (variable length) only; b) an Ancillary Data Field (variable length) only; or c) a Time Code Field followed by an Ancillary Data Field. 4.1.4.2.1.6 The chosen option shall remain static for a specific managed data path throughout all Mission Phases. NOTE – The format of the Packet Secondary Header is shown in figure 4-3. ANCILLARY DATA FIELD (optional) variable PACKET SECONDARY HEADER TIME CODE FIELD (optional) variable Figure 4-3: Packet Secondary Header

    4.1.4.2.2 Time Code Field 4.1.4.2.2.1 If present, the Time Code Field shall consist of an integral number of octets. 4.1.4.2.2.2 The Time Code Field shall consist of one of the CCSDS segmented binary or unsegmented binary time codes specified in reference [3].CCSDS RECOMMENDED STANDARD FOR SPACE PACKET PROTOCOL CCSDS 133.0-B-2 Page 4-8 June 2020 NOTE – The time codes defined in reference [3] consist of an optional P-Field (Preamble Field), which identifies the time code and its characteristics and a mandatory T[1]Field (Time Field). Examples of time codes are CCSDS Unsegmented Time Code and CCSDS Day Segmented Time Code. Examples of characteristics are ambiguity period, epoch, length, and resolution. 4.1.4.2.2.3 The time code selected shall be fixed for a given managed data path throughout all Mission Phases. 4.1.4.2.2.4 If the characteristics of the chosen time code are fixed, the corresponding P[1]field (as described in reference [3]) need not be present. If the characteristics are allowed to change, the P-field shall be present so as to identify the changes. 4.1.4.2.2.5 The presence or absence of the P-field in the Time Code Field shall be fixed for a given managed data path throughout all Mission Phases. If present, it shall immediately precede the T-field that is defined in reference [3]

    4.1.4.3 User Data Field 4.1.4.3.1 If present, the User Data Field shall follow, without gap, either the Packet Secondary Header (if a Packet Secondary Header is present) or the Packet Primary Header (if a Packet Secondary Header is not present). 4.1.4.3.2 The User Data Field shall be mandatory if a Packet Secondary Header is not present; otherwise, it is optional. 4.1.4.3.3 If present, the User Data Field shall consist of an integral number of octets. 4.1.4.3.4 If the Packet is not an Idle Packet, then the User Data Field shall contain application data supplied by the sending user. If the Packet is an Idle Packet, the User Data Field shall contain Idle Data. NOTE – The bit pattern of Idle Data is set by the mission and is not specified in this Recommended Standard

    4.1.4.3 User Data Field 4.1.4.3.1 If present, the User Data Field shall follow, without gap, either the Packet Secondary Header (if a Packet Secondary Header is present) or the Packet Primary Header (if a Packet Secondary Header is not present). 4.1.4.3.2 The User Data Field shall be mandatory if a Packet Secondary Header is not present; otherwise, it is optional. 4.1.4.3.3 If present, the User Data Field shall consist of an integral number of octets. 4.1.4.3.4 If the Packet is not an Idle Packet, then the User Data Field shall contain application data supplied by the sending user. If the Packet is an Idle Packet, the User Data Field shall contain Idle Data. NOTE – The bit pattern of Idle Data is set by the mission and is not specified in this Recommended Standard

  • Reported: C2MS 1.0 — Tue, 13 Jul 2021 12:26 GMT
  • Updated: Thu, 26 Mar 2026 16:25 GMT

Procedure Execution Status/Progress/Detail Messages

  • Key: C2MS13-2
  • Status: open  
  • Source: Boeing ( Mr. David Overeem)
  • Summary:

    I do not expect this can be addressed by the FTF. Suggest vote to defer to a future revision.

    For a complete implementation of C2MS on the systems I use, we need some kind of Procedure Script Execution set of messages. These would include being able to launch procedures, monitor them, show progress, etc. This could be a topic of some significant discussion and is entirely new scope. The closest analogue I have so far found is the Activity Tracking stuff in the CCSDS Mission Operations Common Services.

    if I do not write it down, I will forget.

  • Reported: C2MS 1.0b1 — Thu, 13 Sep 2018 00:28 GMT
  • Updated: Thu, 26 Mar 2026 16:20 GMT

Add a Participant Chain Concept to Notification Messages

  • Key: C2MS13-86
  • Status: open  
  • Source: Kratos RT Logic, Inc. ( Mr. Mike Anderson)
  • Summary:

    For all data-related messages (mostly notification messages, but could be some response messages), consider adding an array as a Participant Chain... what component or resource was involved in producing the data... probably would be String for the name, a Typed Varialble, plus a time-tag. Typed Variable would allow it to be a digital signature. This has some oerlap with both Participant in TDM and Originator in NDMs.

  • Reported: C2MS 1.2b1 — Tue, 24 Mar 2026 17:18 GMT
  • Updated: Tue, 24 Mar 2026 17:18 GMT

Create a PowerPoint Set of Slides with Further Guidance for C2MS

  • Key: C2MS13-37
  • Status: open  
  • Source: Kratos RT Logic, Inc. ( Mr. Mike Anderson)
  • Summary:

    Create a PowerPoint Set of Slides with Further Guidance for C2MS which will be placed in the C2MS Spec site and referenced from the Non-normative References section.

    Also create a 'brocure' one-two page glossy pdf with an overview. The powerpoint would be more detailed guidance.

    Attached is a powerpoint that contains the main topics to cover.

    Below is the set of modifications we had planned for 1.2, but then backed off:
    = = =
    (At the end of the Intro to Specification)
    In addition to this detailed specification, the Space Domain Task Force of the OMG has created supporting documents that may aid in the use of C2MS, which are listed in the "Non-Normative References" (see Section 3.2.1 OMG Space Domain Task Force Guidance Documents).

    (NOTE to Reviewers/Editor: OMG SDTF is to create two PowerPoints to be used to give additional guidance of a more free-form nature such as why and how to go about using these specs, best practices, etc that don't belong directly in the specs but that would be useful to people trying to figure these out. The documents haven't been created yet, but will be by the time this goes to BETA.)

    3.2 Non-Normative References
    3.2.1 OMG Space Domain Task Force Guidance Documents

    The following documents provide guidance for the usage of C2MS set forth by the OMG Space Domain Task Force.

    3.2.12 NASA GMSEC Documents

    Note that NASA has developed a Platform Specific Model (PSM) referred to as GMSEC. The GMSEC API software, selected components, and documentation are distributed by NASA. Others are free to develop alternative PSMs.

    The following GMSEC documents set forth the NASA GMSEC Architecture and the GMSEC Applications Programming Interface User’s Guide. Documents for specific GMSEC-compliant software components should be consulted on an individual basis.

    • GMSEC Architecture Document, Release 3.0.0, February 2018
    • GMSEC API 5.2 User’s Guide, November 2023
  • Reported: C2MS 1.1b1 — Wed, 29 Oct 2025 20:51 GMT
  • Updated: Tue, 24 Mar 2026 15:26 GMT
  • Attachments:

Inconsistent Representation of Booleans in the Message "additional Information" Tables

  • Key: C2MS13-85
  • Status: open  
  • Source: Kratos RT Logic, Inc. ( Mr. Mike Anderson)
  • Summary:

    When Boolean fields are listed in Message "Additional Information" tables, they sometimes use True/False of for the values and sometimes 0/1.

    Should reduce to always use True/False.

    Specific cases of the 0/1 usages:

    Table 8-99. Telemetry Processed Frame Message Additional Information
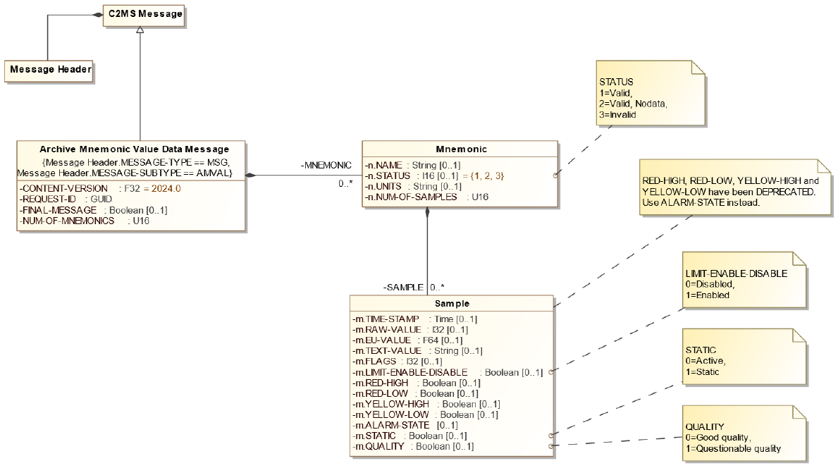
    Table 8-119. Mnemonic Value Response Message Additional Information
    Table 8-124. Mnemonic Value Data Message Additional Information
    Table 8-141. Archive Mnemonic Value Data Message Additional Information

  • Reported: C2MS 1.2b1 — Mon, 23 Mar 2026 21:31 GMT
  • Updated: Mon, 23 Mar 2026 21:42 GMT

Re-evaluate Optional Boolean Fields

  • Key: C2MS13-18
  • Status: open  
  • Source: Kratos RT Logic, Inc. ( Mr. Mike Anderson)
  • Summary:

    Some message fields of type Boolean are listed as optional. This has a pretty ambiguous meaning for a boolean, which if present, is always True or False.

    For one non-exhaustive example, some messages include a FINAL-MESSAGE boolean field that is optional. What does it mean when not present? It could be inferred that it is equivalent to False, but it could also be inferred that this is ignored when there is only one message, which would be the same as True.

    We need to go through all these usages individually and decide if these should be required, rather than optional.

    There is a second possible approach. It may be OK to change something form optional to required, even in a 1.x baseline, if it is the case that the optionality was not workable and in practice it must already always be specified. However, in cases where we cannot clearly state the above, it would at a minimum be beneficial to C2MS users to give guidance, which would look like: "Although [field-x] remains optional for backward-compatibility, in practice it should always be present, with true meaning xx and false meaning yy."

    The following Boolean fields are optional:



    [Various Messages]

    [Various Messages].FINAL-RESPONSE. This field is always optional by necessity as it was introduced in 1.2, so making it required would have been backward-breaking. A description of this situation is already provided in section 6.4.3.3 C2MS RESP Message Type, and the default value (if not present) is already designated for each message that includes it. Because of this, no changes is needed for this field.



    Archive Message Retrieval Request

    Archive Message Retrieval Request.DELIVER-VIA-REFERENCE - already states the default (if not specified). No change needed.

    Archive Message Retrieval Request.DELIVER-VIA-INCLUDE - already states the default (if not specified). No change needed.



    Telemetry CCSDS Frame Message

    Telemetry CCSDS Frame Message.RS-PRESENT - Does not specify a default. Seems pretty reasonable to state a default of FALSE. However, this message has already been deprecated, so perhaps no change is needed.



    Telemetry CCSDS CADU Frame Message

    Telemetry CCSDS CADU Frame Message.INVERTED-DATA - Does not specify a default. Seems pretty reasonable to state a default of FALSE.

    Telemetry CCSDS CADU Frame Message.FEC-UNCORRECTABLE - Does not specify a default. Seems reasonable to default to False, , but discussion needed.



    Telemetry CCSDS Transfer Frame Message

    Telemetry CCSDS Transfer Frame Message.FECF-ERROR - Does not specify a default. Seems pretty reasonable to state a default of FALSE.

    Telemetry CCSDS Transfer Frame Message.HECF-ERROR-UNCORRECTABLE - Does not specify a default. Seems pretty reasonable to state a default of FALSE.



    Mnemonic Value Response Message

    Mnemonic Value Response Message.MNEMONIC.n.SAMPLE.m.LIMIT-ENABLE-DISABLE - Does not specify a default. Hard to say if defaul should be FALSE (Disabled) or TRUE (Enabled). Discussion needed.

    Mnemonic Value Response Message.MNEMONIC.n.SAMPLE.m.RED-HIGH - Does not specify a default. Seems pretty reasonable to state a default of FALSE. However, this field has already been deprecated, so perhaps no change is needed.

    Mnemonic Value Response Message.MNEMONIC.n.SAMPLE.m.RED-LOW- Does not specify a default. Seems pretty reasonable to state a default of FALSE. However, this field has already been deprecated, so perhaps no change is needed.

    Mnemonic Value Response Message.MNEMONIC.n.SAMPLE.m.YELLOW-HIGH - Does not specify a default. Seems pretty reasonable to state a default of FALSE. However, this field has already been deprecated, so perhaps no change is needed.

    Mnemonic Value Response Message.MNEMONIC.n.SAMPLE.m.YELLOW-LOW - Does not specify a default. Seems pretty reasonable to state a default of FALSE. However, this field has already been deprecated, so perhaps no change is needed.

    Mnemonic Value Response Message.MNEMONIC.n.SAMPLE.m.STATIC - Does not specify a default. Seems pretty reasonable to state a default of FALSE (Active), but discussion needed.

    Mnemonic Value Response Message.MNEMONIC.n.SAMPLE.m.QUALITY - Does not specify a default. Seems pretty reasonable to state a default of FALSE (Good quality), but discussion needed.



    Mnemonic Value Data Message

    Mnemonic Value Data Message.MNEMONIC.n.SAMPLE.m.LIMIT-ENABLE-DISABLE - Does not specify a default. Hard to say if defaul should be FALSE (Disabled) or TRUE (Enabled). Discussion needed.

    Mnemonic Value Data Message.MNEMONIC.n.SAMPLE.m.RED-HIGH - Does not specify a default. Seems pretty reasonable to state a default of FALSE. However, this field has already been deprecated, so perhaps no change is needed.

    Mnemonic Value Data Message.MNEMONIC.n.SAMPLE.m.RED-LOW- Does not specify a default. Seems pretty reasonable to state a default of FALSE. However, this field has already been deprecated, so perhaps no change is needed.

    Mnemonic Value Data Message.MNEMONIC.n.SAMPLE.m.YELLOW-HIGH - Does not specify a default. Seems pretty reasonable to state a default of FALSE. However, this field has already been deprecated, so perhaps no change is needed.

    Mnemonic Value Data Message.MNEMONIC.n.SAMPLE.m.YELLOW-LOW - Does not specify a default. Seems pretty reasonable to state a default of FALSE. However, this field has already been deprecated, so perhaps no change is needed.

    Mnemonic Value Data Message.MNEMONIC.n.SAMPLE.m.STATIC - Does not specify a default. Seems pretty reasonable to state a default of FALSE (Active), but discussion needed.

    Mnemonic Value Data Message.MNEMONIC.n.SAMPLE.m.QUALITY - Does not specify a default. Seems pretty reasonable to state a default of FALSE (Good quality), but discussion needed.



    Archive Mnemonic Value Data Message

    Archive Mnemonic Value Data Message.MNEMONIC.n.SAMPLE.m.LIMIT-ENABLE-DISABLE - Does not specify a default. Hard to say if defaul should be FALSE (Disabled) or TRUE (Enabled). Discussion needed.

    Archive Mnemonic Value Data Message.MNEMONIC.n.SAMPLE.m.RED-HIGH - Does not specify a default. Seems pretty reasonable to state a default of FALSE. However, this field has already been deprecated, so perhaps no change is needed.

    Archive Mnemonic Value Data Message.MNEMONIC.n.SAMPLE.m.RED-LOW- Does not specify a default. Seems pretty reasonable to state a default of FALSE. However, this field has already been deprecated, so perhaps no change is needed.

    Archive Mnemonic Value Data Message.MNEMONIC.n.SAMPLE.m.YELLOW-HIGH - Does not specify a default. Seems pretty reasonable to state a default of FALSE. However, this field has already been deprecated, so perhaps no change is needed.

    Archive Mnemonic Value Data Message.MNEMONIC.n.SAMPLE.m.YELLOW-LOW - Does not specify a default. Seems pretty reasonable to state a default of FALSE. However, this field has already been deprecated, so perhaps no change is needed.

    Archive Mnemonic Value Data Message.MNEMONIC.n.SAMPLE.m.STATIC - Does not specify a default. Seems pretty reasonable to state a default of FALSE (Active), but discussion needed.

    Archive Mnemonic Value Data Message.MNEMONIC.n.SAMPLE.m.QUALITY - Does not specify a default. Seems pretty reasonable to state a default of FALSE (Good quality), but discussion needed.



    Command Request Message

    Command Request Message.BYPASS - Does not specify a default. Seems pretty reasonable to state a default of FALSE.

    Command Request Message.CMD-ECHO - Does not specify a default. Seems pretty reasonable to state a default of FALSE.



    Command Echo Message

    Command Echo Message.ECHOED-CMD-BYPASS - Does not specify a default. Seems pretty reasonable to state a default of FALSE, but discussion needed.



    Product Request Message

    Product Request Message.DELIVER-VIA-REFERENCE - Already states the default (if not specified). No change needed.

    Product Request Message.DELIVER-VIA-INCLUDE - Already states the default (if not specified). No change needed.



    Product Message

    Product Message.DELIVER-VIA-REFERENCE - Does not specify a default. Already states the default (if not specified). Seems pretty reasonable to state a default of FALSE, but discussion needed. However, according a careful reading of the field description, at least one of VIA-REF and VIA-INCLUDE must be TRUE. Both is allowed here. The text of the field description should be updated to state this more directly.

    Product Message.DELIVER-VIA-INCLUDE - Does not specify a default. Already states the default (if not specified). Seems pretty reasonable to state a default of FALSE, but discussion needed. However, according a careful reading of the field description, at least one of VIA-REF and VIA-INCLUDE must be TRUE. Both is allowed here. The text of the field description should be updated to state this more directly.

  • Reported: C2MS 1.0 — Thu, 18 Jan 2024 21:04 GMT
  • Updated: Mon, 23 Mar 2026 21:01 GMT

Improve Some Subject Specifics

  • Key: C2MS13-34
  • Status: open  
  • Source: Kratos RT Logic, Inc. ( Mr. Mike Anderson)
  • Summary:

    See 6.2.2 Format of C2MS Subject Names in the 1.1 document. “An asterisk (*) can take the place of exactly one whole element but not a substring of an element.”

    We want to allow asterisk to be used in a part of an element string, like:

    ".FO*-B*R-*AZ." matching to "FOO-BAR-BAZ"

    And for multiple characters within a string:

    ".FO*AZ." matching to "FOO-BAR-BAZ"

    There doesn't seem to be any reason that this couldn't work... we simply don't currently allow it. because it is not currently allowed and we would be now allowing it, it is backward compatible.

    Also allow blank or empty subject elements and document that the use of FILL as only satisfying otherwise required elements. Make clear that you can't use blank for elements that are required. matching an empty would look like "foo..baz"... which would not match "foo.bar.baz".

    In the OMG Leeds Meeting, we talked about idenifying a special character, instead of the special word FILL. Possible suggestions were = % ^ which would look like any of the following:

    FOO.=.BAZ
    FOO.%.BAZ
    FOO.^.BAZ

    But as we discussed using a special character in a subject name could cause problems and if so, the implementing component might have to substitute it with some text... I don't know... something like FILL.

    So, for now, we are setting this aside, living with FILL and we can revisit at a time in the future.

  • Reported: C2MS 1.1b1 — Tue, 16 Sep 2025 22:26 GMT
  • Updated: Mon, 23 Mar 2026 19:57 GMT

Consider if command request needs any kind of flags about restricted CMD

  • Key: C2MS13-83
  • Status: open  
  • Source: Kratos RT Logic, Inc. ( Mr. Mike Anderson)
  • Summary:

    Should the CMD Request Message have any fields to indicate if it is a restricted or sensitive command requiring special handling? I note that we have the metadata now on CMD request and maybe that takes care of it. Just capturing for discussion.

    I'm putting this issue forward simply for discussion. To me, it seems unnecessary, because the command-execution system that receives the request seems like a better arbiter of whether a command is restricted, and what to do with it... but just want discussion.

  • Reported: C2MS 1.2b1 — Mon, 2 Mar 2026 20:23 GMT
  • Updated: Mon, 23 Mar 2026 19:52 GMT

There Should be No Optional Boolean Fields in Messages

  • Key: C2MS13-78
  • Status: open  
  • Source: Kratos RT Logic, Inc. ( Mr. Mike Anderson)
  • Summary:

    In the next major revision (2.0), when backwards-compatibility is not an anchor, we need to update all Boolean fields in messages to be either required or dependent, and in the latter case to make clear what it is dependent upon.

    No boolean field should be optional... They should all be present with either TRUE or FALSE values.

    This is because it is ambiguous how a message receiver should interpret a non-present Boolean field. They must simply chose whether to treat it as TRUE or FALSE.

  • Reported: C2MS 1.2b1 — Thu, 19 Feb 2026 22:54 GMT
  • Updated: Mon, 9 Mar 2026 00:47 GMT

Consider allowing augmentation (CUSTOM-FIELDs) in Message Envelope

  • Key: C2MS13-62
  • Status: open  
  • Source: Kratos RT Logic, Inc. ( Mr. Mike Anderson)
  • Summary:

    All C2MS Messages can be augmented via the CUSTOM-FIELD added in 1.2. However the C2MS Message Envelope does not have that capability.

    This issue simply to evaluate if it should.

    (My own feeling is 'no' because the envelope is not meant to convey any mission information, but is a generic way to handle the transport of the C2MS Message, but it should be discussed).

  • Reported: C2MS 1.2b1 — Thu, 12 Feb 2026 19:58 GMT
  • Updated: Mon, 9 Mar 2026 00:47 GMT

Service Lookup REQ/RESP

  • Key: C2MS13-35
  • Status: open  
  • Source: Kratos RT Logic, Inc. ( Mr. Mike Anderson)
  • Summary:

    We could add a message called Service Lookup Request Message that asks "who is out there that can service this request?" Then the requestor will receive 0-many responses.

    The idea here is to help with the issue that all request messages today want a DESTINATION-COMPONENT, but we have no facility for the requestor to find one native to C2MS.

    Request would have all the standard subject elements, up to ME1, which instead of the DESTINATION-COMPONENT would be REQ-SUB-TYPE, so if I'm asking who serves MVALs for a given satellite, I'd have a topic of "Domain1.Domain2.Mission.Const.Sat.REQ.SVC-LOOKUP.MVAL" which means, who handles the specific satellite for the MVAL subtype (obviously, this would only be needed for request service providers, so the REQ is not needed as part of the query.

    The responses would (all) contain the name of the servicing component, that could then be used in an MVAL REQ for DESTINATION-COMPONENT.

    After the resolution to C2MS12-192, this may not be needed. However, capturing it for future consideration.

  • Reported: C2MS 1.1b1 — Wed, 24 Sep 2025 13:05 GMT
  • Updated: Mon, 9 Mar 2026 00:46 GMT

Create Service Registry/Lookup Messages

  • Key: C2MS13-32
  • Status: open  
  • Source: Kratos RT Logic, Inc. ( Mr. Mike Anderson)
  • Summary:

    From an implementation standpoint, C2MS (and C2MS-EXT) Messages and the services that handle them should be registerable at some kind of "C2MSMessageRegistryService."

    The idea would be to list all the C2MS and C2MS-EXT messages that are used within that system and for cases of request messages, list all DESTINATION-COMPONENT of the service-providers of that request.

    Perhaps a Register Service message that includes what 'services' and message types are provided, a Service Registered message published to all, a Lookup Service Request message that asks 'who can do what I need?' and a Service Lookup Response message.

    C2MS doesn't need to define how that registry is maintained or made resilient or how services stay in the list (heartbeat?) at all. That is up to the implmentor, if any.

  • Reported: C2MS 1.1b1 — Tue, 19 Aug 2025 15:21 GMT
  • Updated: Mon, 9 Mar 2026 00:46 GMT

There may be a need for a ranging (tracking) publish message

  • Key: C2MS13-29
  • Status: open  
  • Source: Kratos RT Logic, Inc. ( Mr. Mike Anderson)
  • Summary:

    This might be a buy-back type of message. Need to see what there is and if we could use it. This may already be accomplished via Tracking Data Message. Need to identify the need and see if these satisfy it already.

  • Reported: C2MS 1.1b1 — Thu, 29 May 2025 23:17 GMT
  • Updated: Mon, 9 Mar 2026 00:46 GMT

Support CCSDS SM&C Services in C2MS

  • Key: C2MS13-36
  • Status: open  
  • Source: NASA ( Mr. James Kevin Rice)
  • Summary:

    (Note: This is a consolidated and cleaned-up issue for CCSDS SM&C and MAL, which exist in several other C2MS issues.
    This information has been collected from those sources and refined for clarity moving forward. Previous issues listed below.)

    The CCSDS (Spacecraft Monitor & Control) SM&C defines a set of mission operations services. At the bottom of these
    services is an abstract MAL message layer.

    It is possible that an abstract MAL message could be mapped to a C2MS version, along with an appropriate addressing
    scheme so that SM&C services could flow over a C2MS system, coexisting with C2MS message-based services. The following
    is a copy of the current MAL message. It has a header consisting of several fields; after these data fields, this will
    be (preliminarily) further discussed following the header section.

    Within the header, there are TO and FROM fields. The CCSDS MAL Blue Book states that these fields are “open” in the MAL
    abstract definition, although some form of reasonable quality-of-delivery service should also be provided for MAL message
    delivery. There is also a service model—this is described in a separate Blue Book—which suggests that each service has an
    associated URI.

    Finally, there are several MAL mappings defined in various Blue Books—TCP, HTTP, and Space Packets, to name three. These
    show how the MAL URI TO/FROM fields are mapped to specific protocol headers such as source/destination IP addresses, HTTP
    URLs, and APIDs, to align with the above references. Given that the C2MS message can define services using C2MS subjects,
    these can be used directly for the MAL TO/FROM fields or mapped from corresponding URI/URL values.

    The REFERENCES section at the end of this description points to several CCSDS reports and multiple implementations in
    different programming languages, using a variety of transport mechanisms.

    Abstract MAL Header

    Field Type Description
    From Identifier Message Source
    Authentication Id Blob Authentication Identifier of Message Originator
    To Identifier Message Destination
    Timestamp Time Message generation timestamp
    Interaction Type InteractionType Interaction Pattern Type
    Interaction Stage UOctet Interaction Pattern Stage
    Transaction Id Long Unique to consumer
    Service Area UShort Service Area
    Service UShort Service
    Operation UShort Service Operation
    Area version UOctet Area version
    Is Error Message Boolean ‘True’ if this is an error message; else ‘False’
    Supplements List<NamedValue> Optional supplementary fields

    URI MAL Header

    Field Type Description
    URI From Identifier Message Source
    Authentication Id Blob Authentication Identifier of Message Originator
    URI To Identifier Message Destination
    Timestamp Time Message generation timestamp
    Interaction Type InteractionType Interaction Pattern Type
    Interaction Stage UOctet Interaction Pattern Stage
    Transaction Id Long Unique to consumer
    Service Area UShort Service Area
    Service UShort Service
    Operation UShort Service Operation
    Area version UOctet Area version
    Is Error Message Boolean ‘True’ if this is an error message; else ‘False’
    Supplements List<NamedValue> Optional supplementary fields

    (possible and vague mapping of MAL as C2MS minus fixing up types and the List)

    C2MS MAL Header

    Field Type Description
    C2MS Subject Source Identifier Message Source
    Authentication Id Blob Authentication Identifier of Message Originator
    C2MS Subject Destination Identifier Message Destination
    Timestamp Time Message generation timestamp
    Interaction Type InteractionType Interaction Pattern Type
    Interaction Stage UOctet Interaction Pattern Stage
    Transaction Id Long Unique to consumer
    Service Area UShort Service Area
    Service UShort Service
    Operation UShort Service Operation
    Area version UOctet Area version
    Is Error Message Boolean ‘True’ if this is an error message; else ‘False’
    Supplements List<NamedValue> Optional supplementary fields

    For C2MS most of the fields can be mapped to C2MS types with exception List<NameType> which should follow the C2MS pattern:
    Field Type Description
    Supplement.n.Name Scalar Value Optional supplementary fields

    An "InteractionType" is:

    Interaction Types

    Name Value Description
    SEND 1 Used for SEND interactions.
    SUBMIT 2 Used for SUBMIT interactions.
    REQUEST 3 Used for REQUEST interactions.
    INVOKE 4 Used for INVOKE interactions.
    PROGRESS 5 Used for PROGRESS interactions.
    PUBSUB 6 Used for PUBLISH-SUBSCRIBE interactions.

    (PRELIMINARY)

    MAL MESSAGE BODY
    After these header items the MAL body appears to consist of a TYPE/VALUE pair that is aligned with a specific message specification from the service.
    In other words there is not a name associated with each field.

    This means there are 2 options to further map a MAL message to C2MS:
    1) bundle up any concrete MAL message's data body into a C2MS blob type and send it on, with the idea that the MAL service receiving it through C2MS
    layer will then know what to do with it, because it has its own service definitions.
    2) Let the mapper handle this because it's sophisticated and it will map each MAL field to a C2MS field using the appropriate service definition,
    (somehow) giving each field in that service (a type/value pair) a name as well.

    Alternative approaches?
    One alternative approach to all the above would be to take any concrete MAL message, and in total make it a blob-style part of C2MS message in the
    data body – and broadcast this message on the C2MS bus – and any particular node implementing SM&C services would receive that message - and
    then decode it enough to determine if it's recipient or not.

    This is a simpler approach overall but every node that receives such "broadcast" MAL messages will have to look at every
    one of them to determine if any particular one is for them or not.

    Other approaches considering essentially involved tunnelling a URL based MAL message through C2MS and then inserting/stuffing it into the http "stack" and so on and
    this seem messy and possibly a security horror.

    REFERENCES
    – there's a large number of related ccsds publication found here under the "Mission Operations..." title
    ---- https://ccsds.org/publications/moims/
    https://en.wikipedia.org/wiki/Message_Abstraction_Layer
    https://github.com/CNES/ccsdsmo-maljava
    https://github.com/CNES/ccsdsmo-malc (note: uses zeromq but not clear if c2ms subject/topics would be mappable to it)
    https://github.com/nasa/CCSDS-MAL-Http-Binding-Xml-Encoding
    https://github.com/CNES/ccsdsmo-malgo
    https://github.com/tanagraspace/ccsdsmo-malc-sepp-apps (fork may have updates)

    PREVIOUS or EXISTING ISSUES (Deferred)
    The following issues (& related proposals) have previously been submitted on this topic. They have in general been deferred (to 1.3 now). However the intent of this issue is to subsume them all into this one issue which will carry forward.

    They are as follows:
    C2MS12-79
    C2MS12-97
    C2MS12-74
    C2MS12-112

    One other that is being brought into this one is C2MS12-27, which is being closed as a dup of this one... text from that issue:

    SM&C (Spacecraft Monitor & Control) is a CCSDS working area that defines a set of ground system services, it is mainly Parameter (Mnemonic) value based (low level info is largely gone except they've added a packet construct recently). At the bottom of SM&C is the MAL message. The MAL message is technically abstract and one is to map it to your transport technology of choice – but perhaps there's no reason to literally implement a MAL message on the GMSEC bus. Determining details like "how will this really work" and so on would be part of this effort.

    Once completed, we then say to SM&C folks that we could support an SM&C service. There's an additional facet related about tying into XTCE. The MAL is explained further here – https://en.wikipedia.org/wiki/Message_Abstraction_Layer ... Note that in essence the idea which may need refinement is to make a mapping of the MAL into a concrete C2MS message. Implementation an addressing scheme in the pub/sub environ is another aspect. at least some implementations by esa use tcp/ip and it may be that some hard address approach would work well enough for pub/sub (broadcast not being needed)

  • Reported: C2MS 1.1b1 — Mon, 27 Oct 2025 22:06 GMT
  • Updated: Mon, 9 Mar 2026 00:46 GMT

Add SM&C MAL Message

  • Key: C2MS13-27
  • Status: open  
  • Source: NASA ( Mr. James Kevin Rice)
  • Summary:

    SM&C (Spacecraft Monitor & Control) is a CCSDS working area that defines a set of ground system services, it is mainly Parameter (Mnemonic) value based (low level info is largely gone except they've added a packet construct recently). At the bottom of SM&C is the MAL message. The MAL message is technically abstract and one is to map it to your transport technology of choice – but perhaps there's no reason to literally implement a MAL message on the GMSEC bus. Determining details like "how will this really work" and so on would be part of this effort.
    Once completed, we then say to SM&C folks that we could support an SM&C service. There's an additional facet related about tying into XTCE. The MAL is explained further here – https://en.wikipedia.org/wiki/Message_Abstraction_Layer ... Note that in essence the idea which may need refinement is to make a mapping of the MAL into a concrete C2MS message. Implementation an addressing scheme in the pub/sub environ is another aspect. at least some implementations by esa use tcp/ip and it may be that some hard address approach would work well enough for pub/sub (broadcast not being needed)

  • Reported: C2MS 1.1b1 — Thu, 12 Sep 2024 17:42 GMT
  • Updated: Mon, 9 Mar 2026 00:46 GMT

Remove fields in C2MS Messages that are duplicated between C2MS Messages and the Message Envelope

  • Key: C2MS13-13
  • Status: open  
  • Source: Kratos RT Logic, Inc. ( Mr. Mike Anderson)
  • Summary:

    With the advent of the C2MS Message Envelope, some tracking or meta-data fields exist in both the new Message Envelope and in the already-existing C2MS Message. In 1.x, it is the case that we want to leave fields in the C2MS message and encourage migration toward Message Envelope usage. In a follow-on major release, assuming we make the Message Envelope required, the duplicated fields should be removed in the C2MS Message.

  • Reported: C2MS 1.0 — Sat, 22 Jul 2023 20:27 GMT
  • Updated: Mon, 9 Mar 2026 00:46 GMT

In Model Diagrams, mark constants with {readOnly} and possibly static, and final where appropriate

  • Key: C2MS13-31
  • Status: open  
  • Source: Kratos RT Logic, Inc. ( Mr. Mike Anderson)
  • Summary:

    In our model diagrams, we tend to use "default" values in UML to signify constants, which isn't correct UML. To resolve this, evaluate each item with a default value to decide if it is supposed to be constant and if so, check the "Is Read Only" flag in the attribute for that class. If it is also static, check the "Is Static" flag, too. The former adds "{readOnly}" to the display of the attribute, the latter underlines it. Note, though, that with C2MS12-118, CONTENT-VERSION and SPECIFICATION, two obvious cases, have been added to the Constraints section of classes, which enforces a specific value, so these are already OK.

    Also consider marking all final classes with "Final Specification" to indicate that they can't be subclassed.

  • Reported: C2MS 1.1b1 — Fri, 8 Aug 2025 13:42 GMT
  • Updated: Tue, 3 Mar 2026 16:08 GMT

Find a Reusable Way to Represent types like Mnemoic, Sample, Others in Model

  • Key: C2MS13-22
  • Status: open  
  • Source: Kratos RT Logic, Inc. ( Mr. Mike Anderson)
  • Summary:

    There are many 'classes' in the model (because that's what is in the message) for Mnemonic, frequently with different values. Same probably true of Sample and others. It would be great if these structs in the messages and classes in the model were better reused so that we don't have two different items both called "Mnemonic".

    This issue sort of harkens back to when we had things like "Required Fields" in each message in the model, with no relationship to each other.

  • Reported: C2MS 1.0 — Tue, 6 Feb 2024 18:41 GMT
  • Updated: Mon, 2 Mar 2026 00:25 GMT

Remove the Req/Resp/Pub MEP

  • Key: C2MS13-16
  • Status: open  
  • Source: Kratos RT Logic, Inc. ( Mr. Mike Anderson)
  • Summary:

    In C2MS2.0, we need to revisit the Req/Resp/Pub MEP, as is the same with MVAL Req, followed by an MVAL Resp, followed by an indefinite number and duration of MVAL Data Messages.

    This should really be either a standard Pub-Sub construct or should just be a simple req/response.

  • Reported: C2MS 1.0 — Wed, 27 Sep 2023 20:23 GMT
  • Updated: Mon, 2 Mar 2026 00:24 GMT

Use Semantic Versioning for Version Number of Messages

  • Key: C2MS13-15
  • Status: open  
  • Source: Kratos RT Logic, Inc. ( Mr. Mike Anderson)
  • Summary:

    This is one for C2MS 2.0. Capturing it here, because this is the only avenue to enter issues at present.

    Instead of a F32 for version number, which then uses a year, like 2024.0, we should change this to a formatted string that uses Semantic Versioning, with a string that looks like the following:

    MAJOR.MINOR.PATCH

    Examples: "2.0.0", "2.1.1"

    Note that this means changing the base type and the meaning of the current version numbers.

    Note, too, that this shouldn't simply be type STRING, but should be something like VERSION-STR with the format defined by C2MS.

    Also, consider getting rid of the separate header version and message content version. This is just something to bring up to the group.

  • Reported: C2MS 1.0 — Wed, 27 Sep 2023 19:53 GMT
  • Updated: Mon, 2 Mar 2026 00:24 GMT

Remove Superfluous Fields from Header and Envelope

  • Key: C2MS13-14
  • Status: open  
  • Source: Kratos RT Logic, Inc. ( Mr. Mike Anderson)
  • Summary:

    Many fields in the C2MS Header (which have of necessity also been put in the C2MS Envelope) should be evaluated for change or removal in the next major release. Change to be made in both C2MS Message and C2MS Envelope. Examples:

    • ROLE should be renamed COMPONENT-ROLE to avoid confusion with user role (authorization).
    • USER-NAME should be removed. This seems to be only debug info and does not have anything to do with authentication/authorization. The new fields SENDER-IDENTITY and SENDER-ACCESS in the envelope provide that.
    • FACILITY/NODE/PROCESS-ID/CONNECTION-ID are candidates for removal. These seem only valuable for debugging. Debug info doesn't belong in a standard, IMO.
    • CONNECTION-ID should be removed. This is definitely only valuable for debugging.
    • MW-INFO - no idea why this is there. Probably need a use case or example of what this is used for, but it doesn't seem to belong.
  • Reported: C2MS 1.0 — Sun, 23 Jul 2023 15:30 GMT
  • Updated: Mon, 2 Mar 2026 00:24 GMT

At Next Major Revision: Evalutate all Required/Optional/Dependent states for consistency

  • Key: C2MS13-12
  • Status: open  
  • Source: Kratos RT Logic, Inc. ( Mr. Mike Anderson)
  • Summary:

    Some fields and message elements that should be required are listed as optional. For example, in the Telemetry CCSDS Packet Message, ME SCID was added in 1.1, so had to me marked optional, but it should be required. APID already existed in that message as a Message Element, but not as a field, so whereas the ME is required, the field had to be made optional (for backward compatibility).

    Additionally, in section 6.2.2 Format of C2MS Subject Names, there is a description that says, "If an element is required but not applicable for that mission or to that type of message, the publisher inserts “FILL” (no quotes) for that element." However, this should be cleaned up. If a field is required it should be required, if not, then it should not be required. Need a run through the messages to see how this can be improved.

  • Reported: C2MS 1.0 — Sun, 16 Jul 2023 21:35 GMT
  • Updated: Mon, 2 Mar 2026 00:24 GMT

Reconsider Oneshot in MVAL Request/Response

  • Key: C2MS13-9
  • Status: open  
  • Source: Kratos RT Logic, Inc. ( Mr. Mike Anderson)
  • Summary:

    Mnemonic Value Request Message and its corresponding Mnemonic Value Response Message utilize a concept called "ONESHOT" or "Oneshot". These are the only messages in C2MS that have this construct.

    This is described in Mnemonic Value Request Message as:
    "The Mnemonic Value Request Message is used to request one or more mnemonics either as a single sample ('Oneshot') or as a request to Start publishing the mnemonics continuously."

    and

    Mnemonic Value Response Message:
    "For a 'Oneshot' Mnemonic Value Request Message, the Mnemonic Value Response Message contains the values of the requested mnemonics and no further Mnemonic Value Data messages will be published."

    However, in a significant way, these statements conflict with the next line:
    "For a 'Start' Mnemonic Value Request Message, the Mnemonic Value Response Message contains the initial values of the requested mnemonics and subsequent occurrences of the mnemonics will be published via the Mnemonic Value Data Message."

    In other words, the Response Message will contain the initial set of data (current point values) in response to EITHER 'Start' or 'Oneshot'. The description says "either or" ("either as a single sample ('Oneshot') or as a request to Start publishing"), but the logical statement should be "yes and maybe" (Both Oneshot and Start will contain the initial set of data, but only Start will be followed with Mvals).

    The effect of this is that the MVAL Req/Resp works in a primary subscription-based manner or in a different manner when specifying ONESHOT.

    With this in place the MVAL Req/Resp sometimes follow the Request/Response Message Exchange Patter, and other times follow the Request/Response/Publish MEP. In fact, figure 8-19 Mnemonic Value Message Sequence Diagram illustrates the Request/Response/Publish MEP. It is not valid for the Request/Response MEP. No example of the Request/Response MEP is shown for this message.

    Furthermore, some fields are handled specially depending on which MEP is used. For example, it is stated in the spec that when using ONESHOT, the following fields are ignored in the Request:
    • PUBLISH-RATE
    • DURATION
    • MNEMONIC.n.CRITERIA
    • MNEMONIC.n.SAMPLE-RATE

    Meanwhile, in the Reponse, RESPONSE-STATUS field values 3 and 4, likely only apply to ONESHOT, while 1 likely only applies to non-ONESHOT. requests.

    This odd dual-purposing of these messages was all likely done at some point out of convenience of overloading existing messages rather than creating new messages that would have been a more coherent design.

    It has the effect, for a 'Start' of the consumer needing to read both the MVAL Return message for data and then a series of MVAL data message, rather than simply reading MVAL data messages.

    In order to remove this overload, I suggest one of the following:

    1 - deprecating ONESHOT and related fields in those messages and creating a new Message Type for retrieving current values. These could be called Mnemonic Current Value Request Message and Mnemonic Current Value Response Message.

    2 - removing the value fields from the Response Message above, then simply convert the ONESHOT to a form of Request/Response/Publish MEP in which only one publish happens, and then the subscription ends. Subscription termination is already part of the spec, because of DURATION. The way this would work is the requestor sends a request message marked for ONESHOT, the service sends a response message, the service sends a single Mnemonic Value Data Message, the subscription is terminated. In this way, Mvals are only communicated in one type of message: Mval Data Message, easing the burden for handling two message types.

    In a certain sense, I like the first option better, because it addresses the need to get current values using dedicated messages. However, the second approach is a much smaller change and represents a solution that is FAR more straight-forward than the way it is implemented today.

  • Reported: C2MS 1.0 — Thu, 23 Mar 2023 13:01 GMT
  • Updated: Mon, 2 Mar 2026 00:24 GMT

At Next Major Revision: Order MEs and Fields Consistently

  • Key: C2MS13-11
  • Status: open  
  • Source: Kratos RT Logic, Inc. ( Mr. Mike Anderson)
  • Summary:

    Some Message Elements and Fields are in different order from message to message. The fields are just a listing so not as important, but the MEs are order-dependent. One example of how this is an issue is that the Telemetry CCSDS Packet Message added a new ME, but this had to go to the end (ME6) because of backward compatibility. This creates a strange ordering with VCID, APID, Collection Point, SCID. This is just one example, but the need is to evaluate all the MEs and fields and see if any need to be moved to make messages more uniform in structure.

    Additionally, there are cases where some MEs have been removed between 1.0 and 1.x, leaving "not used"/"FILL" in the corresponding positions of MEs and these need cleaning up.

  • Reported: C2MS 1.0 — Sun, 16 Jul 2023 21:29 GMT
  • Updated: Mon, 2 Mar 2026 00:24 GMT

Harmonize Replay TLM and Archive Mnemonic Message Sets

  • Key: C2MS13-5
  • Status: open  
  • Source: Kratos RT Logic, Inc. ( Mr. Mike Anderson)
  • Summary:

    Harmonization Needed

    I’d like to recommend a review of the Replay Telemetry Data Request Message compared to the Archive Mnemonic Value Request Message. These two messages should be nearly identical in form, but appear to have grown up in neighborhoods on opposite sides of the tracks.

    Some base behaviors are different between the two. Many fields exist in one request message but not the other. In one case, the same field exists in both request messages, but has a different meaning. The response paradigm is different between the two message sets.

    This issue is to harmonize the two message sets.

    Throughout this discussion, I’ll use the following abbreviations:

    • “RTDRM” - Replay Telemetry Data Request Message
    • “AMVRM” - Archive Mnemonic Value Request Message

    Sections below describe elements of the two that are dissimilar:

    Message Naming

    For TLM, the Message is called Replay Telemetry Data Request Message (RTDRM). For the MVAL it is Archive Mnemonic Value Request Message (AMVRM). Since both have the concept (implemented differently) of replay, but the AMVRM has a way to receive the data as an output file, I think that “Archive” is more meaningful. In fact the descriptive text under the RTDRM, refers to the “Telemetry Archive component”. So, I’d suggest renaming the RTDRM to Archive Telemetry Data Request Message to match better with Archive Mnemonic Value Request Message.

    Real-time and Future “Replay”

    Replay Telemetry Data Message set includes a long description of how to use the “replay” service provider as a way to get real-time, or even future TLM messages (Section 8.7). There is no analog in Archive Mnemonic Value Messages.

    I recommend we don’t include that discussion in the Archive Mnemonic Value Messages. It seems odd to have “replay” messages for something that isn’t replay. I believe the same intent can be achieved by simply requesting a “replay” whose end-date-time is in the future, and indicate that the archive service will continue to send out TLM, as long as it is put in the archive during that window. That is logically similar, without trying to fake out the system, because the data would still originate from the archive.

    The STREAM-MODE of the RTDRM (sec 8.7.1.3) can be RT or RPY, to accommodate the intent of separating real-time from replay. I don’t’ think this is needed. If we assume that we only replay data that is in the archive, whether it is arriving into the archive now or in the future, this is logically the same and wouldn’t require special handling in the message definition.

    Section 8.7.1 indicates that the two fields PLAYBACK-RATIO and DATA-RATE (described in sec 8.7.1.3) only apply if the STREAM-MODE is RT. However, having to specify STREAM-MODE as RT or RPY doesn’t seen necessary. These values could easily be applied to RPY: this would mean that the playback rate would be some ratio of the timing of the original TLM (play back at the same rate it was originally received, or some ratio related to it) or play it back at a certain data rate, from the archive. The distinction makes it awkward and I don’t think it’s necessary. The AMVRM uses PLAYBACK-RATIO and DATA-RATE with exactly these meanings, without any indicator of STREAM-MODE.

    I’m confused about what is meant by the fields of the RTDRM in Section 8.7.1.3 for files. There is a NUM-OF-FILES and a FILE.n.NAME-PATTERN, with very limited description of how this is to be used. The only clue is in Section 8.7.1, where there is indication that this only applies to a “real-time data stream”. I’m not sure how the requester is to know the names of files in the archive and why this would only apply to RT. Probably should be removed, unless we have a specific use-case for it.

    STREAM-MODE

    STREAM-MODE (described in sec 8.7.1.3) exists in RTDRM, but not in AMVRM at all. This would be useful in AMVRM, because STREAM-MODE can indicate SIM or TEST. RT and RPY are not needed, as described above.

    Request All Data Construct

    In addition to retrieving MVAL Data Messages as a stream, the AMVRM also has the concept of requesting the entire data set in a single message. In fact, this can either be in the payload of the single message or the data can be placed in a file at a specified URI. The RTDRM does not have this concept at all, and all retrieved TLM must be in a set of streamed messages. I like this capability of the AMVRM and recommend that it be added to the RTDRM.

    One oddity in this concept is that in the AMVRM (sec 8.9.1.3), if the RESPONSE-VIA-MSG is set to RESP.AMVAL, then it can be delivered in the single message or at a URI. However, the selection is controlled by two Boolean fields: DELIVER-VIA-REFERENCE (URI) and DELIVER-VIA-INCLUDE (message payload). It’s odd that these are separate Booleans, because there is no description of what would happen if they are both set to ‘0’ or if they are both set to ‘1’. I can surmise that setting both to ‘0’ would be an error and setting both to ‘1’ would mean to deliver the data set in both the single data message and also at the URI, but it’s hard to imagine the usefulness of doing so. I’d recommend we drop DELIVER-VIA-INCLUDE and just use the DELIVER-VIA-REFERENCE to mean that the data is to be EITHER in a URI OR in the data message.

    ACTION Field

    The RTDRM has an ACTION field to control flow (start, stop, etc). There is no analogue in AMVRM, but there probably should be.

    PDB-VERSION Field

    The AMVRM has a PDB-VERSION field. This field does not exist in RTDRM. To me this seems way down in the weeds, and was probably an add-on for a special one-off case somewhere along the line. Is it necessary? If not it should be removed. If so, it should be added to RTDRM as well.

    ORBIT Field

    RTDRM can specify a particular orbit. This field does not exist in AMVRM.

    Filename Fields

    RTDRM, as discussed earlier, has fields for the source files for TLM. This concept doesn’t exist for AMVRM. Unless we can come up with a specific use case for this (along with a better description of the fields in the RTDRM), I’d be in favor or dropping it from RTDRM. Otherwise, it should probably be added to AMVRM for consistency.

    FORMAT Field

    Both RTDRM and AMVRM have a FORMAT field. They are used for different purposes. I’d recommend calling the one in RTDRM TLM_FORMAT and the one in AMVRM something like FILE_FORMAT since that corresponds to their use.

    VCID and APID Fields

    RTDRM has VCID and APID fields. The AMVRM does not. Yet, the MVALs originated from the same TLM stream, so these seem applicable to AMVRM. Needs discussion. Note that both request messages have COLLECTION-POINT with identical meaning, so the origination of TLM and MVALs are tied in that way.

    Mnemonic Value Data Message vs Archive Mnemonic Value Data Message vs TLM Messages

    In the RTDRM, asking to retrieve TLM messages results in identical TLM messages to when these messages came in, real-time. The only exception is in the STREAM-MODE of that message type, which is set to RT for original messages, or RPY for messages coming out of the archive. This is a useful construct.

    However, for AMVRM, the original real-time messages have one format, defined in section 8.8.3.3 and a different format for messages retrieved from the archive, described in section 8.9.3.3.

    It seems logical to use either one pattern or the other. I prefer the pattern used by TLM, where the original message format reappears, but with a designator that it is a RPY message.

  • Reported: C2MS 1.0 — Sat, 21 Mar 2020 16:28 GMT
  • Updated: Mon, 2 Mar 2026 00:24 GMT

For consistency, all message types should have a name that ends with "message"

  • Key: C2MS13-4
  • Status: open  
  • Source: Parsons ( Gerry Simon)
  • Summary:

    For most of the message types in C2MS, this convention is followed. The exceptions are:

    -Archive Message Retrieval Request
    -Archive Message Retrieval Response

    These were likely left this way because they already have "Message" in the name, though with a different meaning. Archive Message Retrieval Request Message does sound redundant. Perhaps renaming to any of the following would help:

    • Archived Messages Request Message
    • Archive Retrieval Request Message
    • Archive Request Message
    • Archive Message Request Message

    Not using "Archive Message" in the title is a bit confusing because there is Archive data that is not simply archived messages, see "Archive Mnemonic Value Request Message"

    Note that when originally entered, this issue listed all the following... but in 1.1, the only messages not ending in "Message" are the Archive request/responses.

    -Archive Message Retrieval Request
    -Archive Message Retrieval Response
    -Telemetry Message for CCSDS Packet
    -Telemetry Message for CCSDS Frame
    -Telemetry Message for TDM Frame

  • Reported: C2MS 1.0b1 — Tue, 11 Dec 2018 21:39 GMT
  • Updated: Mon, 2 Mar 2026 00:24 GMT

Parameter Mnemonic Messages Misses "setter"

  • Key: C2MS13-1
  • Status: open  
  • Source: Boeing ( Mr. David Overeem)
  • Summary:

    I do not expect this can be addressed by the FTF. Suggest vote to defer to a future revision.

    The messages for mnemonic access do not appear to include a request/response for "setting" the value of a parameter (mnemonic) from an application participating using C2MS. This capability is used for ground and other types of non-telemetered parameters (mnemonics).

    if I do not write it down, I will forget.

  • Reported: C2MS 1.0b1 — Thu, 13 Sep 2018 00:21 GMT
  • Updated: Mon, 2 Mar 2026 00:24 GMT

Consolidate Navigation Data Messages

  • Key: C2MS13-23
  • Status: open  
  • Source: Kratos RT Logic, Inc. ( Mr. Mike Anderson)
  • Summary:

    The various Navigation Data Messages are nearly identical. They should be consolidated into a hierarchy that defines a Navigation Data Message base class and then let the others derive from it for better model structure. The Tracking Data Message has a few extra fields. Otherwise, everything is identical across all messages except for some type values.

    I thought about doing this when I was updating the model in 1.1, but would have also had to update the chapter text and didn't have time for all that in 1.1.

    From C2MS13-33, which was a DUP of this one: "Similar to C2MS12-118, it would be nice to create a model hierarchy for the TDM messages. They are almost all nearly identical, so inheritance would be nice. Of course, this can't break the CONTENT in the tables, but can greatly improve the diagrams."

    See C2MS12-177, which defined new common types (Request, Response, and Notification) and had all messages subclass these, for an example of how this should be done.

  • Reported: C2MS 1.0 — Mon, 15 Apr 2024 18:12 GMT
  • Updated: Mon, 23 Feb 2026 22:56 GMT

Clarify how to specify array and aggregate parameters (MNEMONICs) in MVAL and related messages

  • Key: C2MS13-10
  • Status: open  
  • Source: NASA ( Mr. James Kevin Rice)
  • Summary:

    The text for MVAL and related messages doesn't explain or give examples of how to specify for example an array or record – for example a BATV[1] or something more complicated like: SBUS.STATUS.PFRAME[27].STACK_DEPTH.

    Any text addressing this should also discuss the XTCE repeat concept which the author of this issue believes today is handled by NUM-OF-SAMPLES.

  • Reported: C2MS 1.0 — Wed, 12 Jul 2023 19:02 GMT
  • Updated: Mon, 23 Feb 2026 21:54 GMT

Consider a mechanism to request archived Commands and Events

  • Key: C2MS13-7
  • Status: open  
  • Source: Kratos RT Logic, Inc. ( Mr. Mike Anderson)
  • Summary:

    TLM and MVALs can be retrieved from the archive, but it would be useful to define a way to retrieve archived Commands and Events as well, since these represent, along with TLM, the SatOPs messages.

  • Reported: C2MS 1.0 — Fri, 10 Dec 2021 03:22 GMT
  • Updated: Mon, 23 Feb 2026 21:47 GMT

Define GUID Format and Algorithm

  • Key: C2MS13-26
  • Status: open  
  • Source: Kratos RT Logic, Inc. ( Mr. Mike Anderson)
  • Summary:

    This issue covers the reevaluation of the GUID type to consider specifying not only the format (RFC 4122), but also the algorithm for generating the guid.

  • Reported: C2MS 1.2b1 — Sat, 29 Jun 2024 20:19 GMT
  • Updated: Mon, 23 Feb 2026 21:46 GMT

Inconsistent Fields in AMVAL Response and AMVAL Data Messages

  • Key: C2MS13-19
  • Status: open  
  • Source: Kratos RT Logic, Inc. ( Mr. Mike Anderson)
  • Summary:

    The AMVAL Response and AMVAL Data messages mostly line up with MVAL Response and MVAL Data messages, but not quite. There are some inconsistencies among these messages. One aspect of these is that there should only ever be one MVAL Response Message, but may be multiple AMVAL Response Messages. The documentation does state this, and I'm only relaying it how not to confuse this issue. That difference is expected and normal. The reason for this particular difference is that the AMVAL REQ/RESP has a finite end (see descr of STOP-TIME in AMVAL REQ: "Requested stop time of the mnemonic values to be retrieved from the telemetry archive. Defaults to the end of the telemetry archive") while MVAL can be no-end. This is also manifested in the concept of START and STOP request types in MVAL REQ, which don't exist in AMVAL REQ.

    However, there are some inconsistencies that do need analysis and probably correction in one form or another:

    • The AMVAL Response contains no samples, which are present for all of MVAL Response, MVAL Data and AMVAL Data. So, if requesting the data back in the AMVAL Response, not all the data is returned. It could also be seen that you might request the data to come back in AMVAL Data if you need this deeper detail, which would be fine, but maybe some explanation in text would be warranted if we keep that construct.
    • Also, AMVAL Response, contains a Product Subtype Category not found in any of the others. This needs analysis and convergence to align these messages better. Note, too that Product info is contained in AMVAL Request, as well. This seems out-of-place, almost like it was copied from the product message. Interestingly, the PRODCUT-TYPE is always AAA (Archive and Assessment) and the PROD-SUBTYPE is always DATA. Is that really necessary to say? I mean, it is a request for archived MVALs, it doesn't seem to add anything to say that that's a DATA product from AAA. Instead, this seems like it aligns more with the Product Request Message that has these fields that are to be searched generically. Note that this has a corollary in Archive Message Retrieval Request/Response, which also contain Product Info, so need to look into that at the same time. These are the only other messages than Product Messages that reference PROD-NAME.
  • Reported: C2MS 1.0 — Wed, 24 Jan 2024 21:51 GMT
  • Updated: Mon, 23 Feb 2026 21:46 GMT

namespace support should be reflected in at least the telemetry and command related C2MS messages

  • Key: C2MS13-28
  • Status: open  
  • Source: NASA ( Mr. James Kevin Rice)
  • Summary:

    Many t&c systems support some form of namespaces in their database definitions. For example a "parameter" might be associated with a certain namespace ("/myagency/mymission/mysystem/mysubsystem/batv1") or a command as well. XTCE supports a kind of namespace through the spacesystem tree. GSFC's ITOS supports namespaces in the database. (the other one, ASIST does not). And so forth.

  • Reported: C2MS 1.1b1 — Thu, 5 Dec 2024 16:50 GMT
  • Updated: Mon, 23 Feb 2026 21:46 GMT

C2MS Database Query (DBQUERY) messages

  • Key: C2MS13-8
  • Status: open  
  • Source: Kratos RT Logic, Inc. ( Mr. Justin Boss)
  • Summary:

    Add the DBQUERY messages that were defined by NASA to the formal specification.

    These messages are listed as being part of the OMG specification here:
    https://software.nasa.gov/software/GSC-18536-1

    "A Graphics User Interface (GUI) based desktop viewer for XML Telemetry and Command Exchange (XTCE) files which allows some editing of the various XTCE properties of that open file, and then allows saving the updated information back to file. It includes a Goddard Mission Services Evolution Center (GMSEC) GMSEC Search XTCE (GSX) connector to support some GMSEC/ (Command and Control Message Specification) C2MS Database Query (DBQUERY) messages to search for some XTCE information which is then sent over GMSEC bus to the initiator of the search request."

    NOTE: C2MS12-2 is being closed as a DUP of this message, so the intent of that issue needs to be addressed in the resolution of this one.

  • Reported: C2MS 1.0 — Wed, 26 Jan 2022 18:09 GMT
  • Updated: Mon, 23 Feb 2026 21:46 GMT

Normalize Headers and Text in the new DB Query Messages

  • Key: C2MS13-21
  • Status: open  
  • Source: Kratos RT Logic, Inc. ( Mr. Mike Anderson)
  • Summary:

    In the already-approved C2MS11-45, we added DB Query Messages. However, this issue did not include a text description for each message, which is common for all other C2MS Messages.

    Specifically, the new sections 8.14.1 and 8.14.2 need a description in order to be consistent with other C2MS Messages.

    Additionally, some of the subsection headers, table and figure titles don't conform to usage in the remainder of the document.

  • Reported: C2MS 1.0 — Thu, 1 Feb 2024 14:21 GMT
  • Updated: Mon, 23 Feb 2026 21:45 GMT

Undo Addition of DB Query Messages in 1.1

  • Key: C2MS13-24
  • Status: open  
  • Source: Kratos RT Logic, Inc. ( Mr. Mike Anderson)
  • Summary:

    In C2MS11-45, approved in Ballot #10, the C2MS11 RTF added two new DB Query messages to C2MS 1.1. However, late in the 1.1 cycle, it was determined that these new messages are inadequate at the present time and need significant rework. The decision was made by the author of the DB Query messages to remove these from 1.1 and resubmit updated versions in a later release (1.2).

    Therefore this issue is intended to undo the effect of C2MS11-45, so that those changes are not included in 1.1.

    Note related issue (that was added to capture some of, but not all, of the updates needed) C2MS11-212.

    An attached word doc includes markup text that was intended to augment the previously-approved C2MS11-45. This is simply included to aid recreation of a resolution issue in the future 1.2.

    Two other attachments contain the originally-approved text for the spec. These should all be combined and reworked.

  • Reported: C2MS 1.0 — Tue, 16 Apr 2024 21:29 GMT
  • Updated: Mon, 23 Feb 2026 21:45 GMT
  • Attachments:

Revisit Tracking Fields

  • Key: C2MS13-17
  • Status: open  
  • Source: Kratos RT Logic, Inc. ( Mr. Mike Anderson)
  • Summary:

    In C2MS 1.0, there is no indicator whether a tracking field (special fields in the Message Header and Heartbeat Messages) is required, optional or dependent. As such, in C2MS 1.1, we are marking these all optional, except for Heartbeat.SUBSCRIPTION.n.SUBJECT.PATTERN, which is being marked as dependent (required if NUM-OF-SUBSCRIPTIONS is > 0).

    These should all be evaluated for R/O/D. One special case is HEARTBEAT.NUM-OF-SUBSCRIPTIONS. Normally, this should be required, because of C2MS11-135. However, in discussion for C2MS11-187, we went back to optional for this field. The rationale for this is that because it is a tracking field and therefore reserved for use by the PSM, rather than the generator of the message, it is difficult to understand what it means for a tracking field to be required. This reflects a shortcoming of the current C2MS documentation where it's not very clear what it means for a field to be a tracking field.

    Finally, there are some tracking fields that should be considered for removal, such as CONNECTION-ID, MW-INFO, and USER from the Message Header. These fields seem useful for debugging, but not operations.

    With the context stated above, the following need to be addressed in a future revision of C2MS:

    • Revisit which tracking fields should remain and deprecate the others.
        • As part of this, note that outside the Message Header, the only C2MS message that defines tracking fields is the Heartbeat Message. Do these belong? It just seems strange.
    • Determine R/O/D (required/optional/dependent) for each tracking field. Note that in an OMG meeting in Jan, 2024, broad-brushing it, it appeared that UNIQUE-ID and PUBLISH-TIME in the Message Header and NUM-OF-SUBSCRIPTIONS in the Heartbeat could be required, and the others optional in the Message Header.
    • Document the expected use for these tracking fields, including:
        • What the expected population of tracking fields is by both the Message Sender and the underlying PSM. (example, many of these are set as part of the GMSEC API and are supposed to be left alone before invoking the API in the one PSM that we currently have, but this is inner-workings knowledge and not clearly specified in C2MS).
        • What the expected use of these tracking fields, if any, is by a Message Recipient. For example, are these stripped off by the PSM before delivery? That would be symmetrical if the PSM populates the fields, but no mention of this exists in the current documentation. Some fields may be handled differently from others... for example UNIQUE-ID makes sense, but is the PSM really going to deliver CONNECTION-ID to the Message Recipient?
        • What does it mean if a tracking field is required? If only the PSM sets them, this would mean that a message would have to be created without a required field and then handed to the PSM, which is required to populate it.... this all needs clarity in the documentation.
  • Reported: C2MS 1.0 — Fri, 12 Jan 2024 22:17 GMT
  • Updated: Mon, 23 Feb 2026 21:43 GMT

Typed Variable VALUE vs DATA-VALUE

  • Key: C2MS13-56
  • Status: open  
  • Source: Kratos RT Logic, Inc. ( Mr. Mike Anderson)
  • Summary:

    Typed Variable was added in 1.2. The field DATA-VALUE is represented in the model as just VALUE. The model needs to rename this to DATA-VALUE and the diagram for figure 6.3 needs to be updated.

  • Reported: C2MS 1.2b1 — Wed, 4 Feb 2026 12:26 GMT
  • Updated: Thu, 19 Feb 2026 00:47 GMT
  • Attachments:

Remove Unused Documentation from Model Classes

  • Key: C2MS13-55
  • Status: open  
  • Source: Kratos RT Logic, Inc. ( Mr. Mike Anderson)
  • Summary:

    In the model, Message Security (part of Message Envelop) has text under the model class->specification->documentation that is superfluous.

    All such 'documentation' should only exist in notes on the diagram or as text in the spec document (until we move to a model-based spec in 2.x). For now, remove this, as it was used to capture information during development. When removing, perform an analysis to see if that text should be moved to a note on the diagram or placed in the spec document, instead. Otherwise, simply remove.

    Message Security (part of Message Envelop)
    "a sender-identity type (JWT/SAML) String. Note that this field could be a group.

    SECURITY-CONTROL-INFO with 0 = no encryption/signing 1 = digital signature, 2 = mac, 3 = … and 7+ = Mission Defined."

  • Reported: C2MS 1.2b1 — Wed, 4 Feb 2026 00:12 GMT
  • Updated: Thu, 19 Feb 2026 00:47 GMT

Adjust Some Package Names in Model

  • Key: C2MS13-53
  • Status: open  
  • Source: Kratos RT Logic, Inc. ( Mr. Mike Anderson)
  • Summary:

    In the model, a few package names don't line up exactly with the changed subsections as intended.

    The following need to be changed in the model (and note that there is no change to the document itself, as it already has the desired names):

    "Real-Time Telemetry Data Messages" to "Real-time Telemetry Data Messages"

    "Real-Time Mnemonic Value Messages" to "Real-time Mnemonic Value Messages"

    "Contact Reservation Messages" to "Satellite Contact Scheduling Messages"

    "OMG Generic Service" to "OMG Generic Service Messages"

    In the following cases, both the model AND the document titles need to change:

    "Monitor Level Messages" to "Monitor-level Messages"

    "Component To Component Transfer Messages" to "Component-to-Component Transfer Messages" (in the case of the document, drop (C2CX) from the section heading).

  • Reported: C2MS 1.2b1 — Mon, 2 Feb 2026 21:56 GMT
  • Updated: Thu, 19 Feb 2026 00:47 GMT

Consider Using UML Primitive Types Instead of Defining Types in C2MS

  • Key: C2MS13-50
  • Status: open  
  • Source: Kratos RT Logic, Inc. ( Mr. Mike Anderson)
  • Summary:

    From Elisa during AB Review of C2MS 1.2:

    “It's odd that there's only one external reference (href) to a UML primitive type in the whole model. There are several primitives masquerading as Classes in a Package called Type (line 696) which includes classes named String, Boolean etc. This is really isn’t right, and should be corrected to reference the standard UML PrimitiveTypes (which are not Classes). Some of the classes in the Type package are disguised datatypes e.g. U32. Others are odd such as "Dependent upon response" (line 729) (does not appear in the spec) and "Variable". See sect 6.3.5 of the spec which even starts with the statement that they are datatypes (not Classes). That includes the statement that Variable is deprecated but that's not indicated at all in the XMI. Typed Variable has a structure so should be a uml:Datatype not a PrimitiveType. The primitive types should be mapped to XSD types using the XMI tags”

    C2MS Response at the time:

    "I agree, but we have tried to maintain backwards compatibility except in cases where the prior definition is simply incorrect (and therefore unworkable). Our approach has been to live with the way C2MS 1.0 laid out data types and structures with the intent to revisit them in a 2.0 future release when backward compatibility doesn’t tie our hands. With that in mind, my recommendation is to leave this as it is in the spec and model as long as we are in the 1.x baseline. "

  • Reported: C2MS 1.2b1 — Thu, 15 Jan 2026 16:29 GMT
  • Updated: Thu, 19 Feb 2026 00:47 GMT

Align TLM Terms

  • Key: C2MS13-25
  • Status: open  
  • Source: Kratos RT Logic, Inc. ( Mr. Mike Anderson)
  • Summary:

    This is probably one for 2.0...

    Message subtypes include the following that need to be address, possibly reworked/renamed:

    • TLMPKT that should be renamed TLMCCSDSPKT
    • TLMFRAME (already deprecated).
    • TLMCCSDSCADUFRAME (new in 1.1 and OK)
    • TLMCCSDSTRANSFERFRAME (new in 1.1 and OK)
    • TLMTDM that probably should be renamed TLMTDMFRAME

    Additionally, there is an enumerated value CCSDSPKT in Replay Telemetry Data Request Message and CCSDSPACKET in Command Request Message and Command Echo Message. These two should be make the same name.

  • Reported: C2MS 1.0 — Tue, 7 May 2024 17:34 GMT
  • Updated: Thu, 19 Feb 2026 00:47 GMT

mnemonic.n.sample.m.quality seems to be wrong type

  • Key: C2MS13-20
  • Status: open  
  • Source: Kratos RT Logic, Inc. ( Mr. Mike Anderson)
  • Summary:

    In the messages where it exists, mnemonic.n.sample.m.quality is of type Boolean, with False meaning Good Quality and True meaning Questionable Quality. This just seems wrong. Probably should be a U16 with 1 = good and 0 = questionable.

    The following notes were made when originally deferring it:
    "This proposal changes the data type to signed 16 bit. And redefines GOOD as any non-negative value. BAD then become any negative value. Although this breaks the original slightly (0 is GOOD, 1 is BAD) ... it also allows for an expansion by implementations on kinds of good quality and kinds of bad quality without requiring the basic implementation to do anything more than report GOOD >= 0, or BAD < 0 by default. CAUTION: this is NOT backwards compatible. alternate approach would be BAD >= 1, and GOOD <= 0 – although this means some "goods" may be negative. this is not what is being proposed and is only a note."

  • Reported: C2MS 1.0 — Fri, 26 Jan 2024 00:18 GMT
  • Updated: Thu, 19 Feb 2026 00:47 GMT

XML PSM recommended

  • Key: C2MS13-3
  • Status: open  
  • Source: Kratos RT Logic, Inc. ( Mr. Justin Boss)
  • Summary:

    Due to lack of the ability to have multiple independent implementations of GMSEC due to its message-building API functions in source code, it would be appreciated if there were an XML PSM available. This would allow for an independent implementation apart from the single known implementation at this time. At this time, there is no known PSM that enables implementation of C2MS at this time that does not depend on FOSS or government-licensed IP.

    This is based on inputs from C2MS-2.

  • Reported: C2MS 1.0b1 — Mon, 26 Nov 2018 21:07 GMT
  • Updated: Thu, 19 Feb 2026 00:47 GMT

Make a class hierachy/diagrams for all the Tracking Data Messages

  • Key: C2MS13-33
  • Status: open  
  • Source: Kratos RT Logic, Inc. ( Mr. Mike Anderson)
  • Summary:

    Similar to C2MS12-118, it would be nice to create a model hierarchy for the TDM messages. They are almost all nearly identical, so inheritance would be nice. Of course, this can't break the CONTENT in the tables, but can greatly improve the diagrams.

  • Reported: C2MS 1.1b1 — Tue, 19 Aug 2025 15:22 GMT
  • Updated: Tue, 27 Jan 2026 15:03 GMT

Create a PowerPoint Set of Slides with Further Guidance for C2MS

  • Key: C2MS12-217
  • Status: open  
  • Source: Kratos RT Logic, Inc. ( Mr. Mike Anderson)
  • Summary:

    Create a PowerPoint Set of Slides with Further Guidance for C2MS which will be placed in the C2MS Spec site and referenced from the Non-normative References section.

    Attached is a powerpoint that contains the main topics to cover.

    Below is the set of modifications we had planned for 1.2, but then backed off:
    = = =
    (At the end of the Intro to Specification)
    In addition to this detailed specification, the Space Domain Task Force of the OMG has created supporting documents that may aid in the use of C2MS, which are listed in the "Non-Normative References" (see Section 3.2.1 OMG Space Domain Task Force Guidance Documents).

    (NOTE to Reviewers/Editor: OMG SDTF is to create two PowerPoints to be used to give additional guidance of a more free-form nature such as why and how to go about using these specs, best practices, etc that don't belong directly in the specs but that would be useful to people trying to figure these out. The documents haven't been created yet, but will be by the time this goes to BETA.)

    3.2 Non-Normative References
    3.2.1 OMG Space Domain Task Force Guidance Documents

    The following documents provide guidance for the usage of C2MS set forth by the OMG Space Domain Task Force.

    3.2.12 NASA GMSEC Documents

    Note that NASA has developed a Platform Specific Model (PSM) referred to as GMSEC. The GMSEC API software, selected components, and documentation are distributed by NASA. Others are free to develop alternative PSMs.

    The following GMSEC documents set forth the NASA GMSEC Architecture and the GMSEC Applications Programming Interface User’s Guide. Documents for specific GMSEC-compliant software components should be consulted on an individual basis.

    • GMSEC Architecture Document, Release 3.0.0, February 2018
    • GMSEC API 5.2 User’s Guide, November 2023
  • Reported: C2MS 1.1b1 — Wed, 29 Oct 2025 20:51 GMT
  • Updated: Fri, 2 Jan 2026 21:06 GMT
  • Attachments:

Support CCSDS SM&C Services in C2MS

  • Key: C2MS12-215
  • Status: open  
  • Source: NASA ( Mr. James Kevin Rice)
  • Summary:

    (Note: This is a consolidated and cleaned-up issue for CCSDS SM&C and MAL, which exist in several other C2MS issues.
    This information has been collected from those sources and refined for clarity moving forward. Previous issues listed below.)

    The CCSDS (Spacecraft Monitor & Control) SM&C defines a set of mission operations services. At the bottom of these
    services is an abstract MAL message layer.

    It is possible that an abstract MAL message could be mapped to a C2MS version, along with an appropriate addressing
    scheme so that SM&C services could flow over a C2MS system, coexisting with C2MS message-based services. The following
    is a copy of the current MAL message. It has a header consisting of several fields; after these data fields, this will
    be (preliminarily) further discussed following the header section.

    Within the header, there are TO and FROM fields. The CCSDS MAL Blue Book states that these fields are “open” in the MAL
    abstract definition, although some form of reasonable quality-of-delivery service should also be provided for MAL message
    delivery. There is also a service model—this is described in a separate Blue Book—which suggests that each service has an
    associated URI.

    Finally, there are several MAL mappings defined in various Blue Books—TCP, HTTP, and Space Packets, to name three. These
    show how the MAL URI TO/FROM fields are mapped to specific protocol headers such as source/destination IP addresses, HTTP
    URLs, and APIDs, to align with the above references. Given that the C2MS message can define services using C2MS subjects,
    these can be used directly for the MAL TO/FROM fields or mapped from corresponding URI/URL values.

    The REFERENCES section at the end of this description points to several CCSDS reports and multiple implementations in
    different programming languages, using a variety of transport mechanisms.

    Abstract MAL Header

    Field Type Description
    From Identifier Message Source
    Authentication Id Blob Authentication Identifier of Message Originator
    To Identifier Message Destination
    Timestamp Time Message generation timestamp
    Interaction Type InteractionType Interaction Pattern Type
    Interaction Stage UOctet Interaction Pattern Stage
    Transaction Id Long Unique to consumer
    Service Area UShort Service Area
    Service UShort Service
    Operation UShort Service Operation
    Area version UOctet Area version
    Is Error Message Boolean ‘True’ if this is an error message; else ‘False’
    Supplements List<NamedValue> Optional supplementary fields

    URI MAL Header

    Field Type Description
    URI From Identifier Message Source
    Authentication Id Blob Authentication Identifier of Message Originator
    URI To Identifier Message Destination
    Timestamp Time Message generation timestamp
    Interaction Type InteractionType Interaction Pattern Type
    Interaction Stage UOctet Interaction Pattern Stage
    Transaction Id Long Unique to consumer
    Service Area UShort Service Area
    Service UShort Service
    Operation UShort Service Operation
    Area version UOctet Area version
    Is Error Message Boolean ‘True’ if this is an error message; else ‘False’
    Supplements List<NamedValue> Optional supplementary fields

    (possible and vague mapping of MAL as C2MS minus fixing up types and the List)

    C2MS MAL Header

    Field Type Description
    C2MS Subject Source Identifier Message Source
    Authentication Id Blob Authentication Identifier of Message Originator
    C2MS Subject Destination Identifier Message Destination
    Timestamp Time Message generation timestamp
    Interaction Type InteractionType Interaction Pattern Type
    Interaction Stage UOctet Interaction Pattern Stage
    Transaction Id Long Unique to consumer
    Service Area UShort Service Area
    Service UShort Service
    Operation UShort Service Operation
    Area version UOctet Area version
    Is Error Message Boolean ‘True’ if this is an error message; else ‘False’
    Supplements List<NamedValue> Optional supplementary fields

    For C2MS most of the fields can be mapped to C2MS types with exception List<NameType> which should follow the C2MS pattern:
    Field Type Description
    Supplement.n.Name Scalar Value Optional supplementary fields

    An "InteractionType" is:

    Interaction Types

    Name Value Description
    SEND 1 Used for SEND interactions.
    SUBMIT 2 Used for SUBMIT interactions.
    REQUEST 3 Used for REQUEST interactions.
    INVOKE 4 Used for INVOKE interactions.
    PROGRESS 5 Used for PROGRESS interactions.
    PUBSUB 6 Used for PUBLISH-SUBSCRIBE interactions.

    (PRELIMINARY)

    MAL MESSAGE BODY
    After these header items the MAL body appears to consist of a TYPE/VALUE pair that is aligned with a specific message specification from the service.
    In other words there is not a name associated with each field.

    This means there are 2 options to further map a MAL message to C2MS:
    1) bundle up any concrete MAL message's data body into a C2MS blob type and send it on, with the idea that the MAL service receiving it through C2MS
    layer will then know what to do with it, because it has its own service definitions.
    2) Let the mapper handle this because it's sophisticated and it will map each MAL field to a C2MS field using the appropriate service definition,
    (somehow) giving each field in that service (a type/value pair) a name as well.

    Alternative approaches?
    One alternative approach to all the above would be to take any concrete MAL message, and in total make it a blob-style part of C2MS message in the
    data body – and broadcast this message on the C2MS bus – and any particular node implementing SM&C services would receive that message - and
    then decode it enough to determine if it's recipient or not.

    This is a simpler approach overall but every node that receives such "broadcast" MAL messages will have to look at every
    one of them to determine if any particular one is for them or not.

    Other approaches considering essentially involved tunnelling a URL based MAL message through C2MS and then inserting/stuffing it into the http "stack" and so on and
    this seem messy and possibly a security horror.

    REFERENCES
    – there's a large number of related ccsds publication found here under the "Mission Operations..." title
    ---- https://ccsds.org/publications/moims/
    https://en.wikipedia.org/wiki/Message_Abstraction_Layer
    https://github.com/CNES/ccsdsmo-maljava
    https://github.com/CNES/ccsdsmo-malc (note: uses zeromq but not clear if c2ms subject/topics would be mappable to it)
    https://github.com/nasa/CCSDS-MAL-Http-Binding-Xml-Encoding
    https://github.com/CNES/ccsdsmo-malgo
    https://github.com/tanagraspace/ccsdsmo-malc-sepp-apps (fork may have updates)

    PREVIOUS or EXISTING ISSUES (Deferred)
    The following issues (& related proposals) have previously been submitted on this topic. They have in general been deferred (to 1.3 now). However the intent of this issue is to subsume them all into this one issue which will carry forward.

    They are as follows:
    C2MS12-79
    C2MS12-97
    C2MS12-74
    C2MS12-112

  • Reported: C2MS 1.1b1 — Mon, 27 Oct 2025 22:06 GMT
  • Updated: Fri, 2 Jan 2026 21:06 GMT

Improve Some Subject Specifics

  • Key: C2MS12-166
  • Status: open  
  • Source: Kratos RT Logic, Inc. ( Mr. Mike Anderson)
  • Summary:

    See 6.2.2 Format of C2MS Subject Names in the 1.1 document. “An asterisk (*) can take the place of exactly one whole element but not a substring of an element.”

    We want to allow asterisk to be used in a part of an element string, like:

    ".FO*-B*R-*AZ." matching to "FOO-BAR-BAZ"

    There doesn't seem to be any reason that this couldn't work... we simply don't currently allow it. because it is not currently allowed and we would be now allowing it, it is backward compatible.

    Also allow blank or empty subject elements and document the the use of FILL as only satisfying otherwise required elements. Make clear that you can't use blank for elements that are required. matching an empty would look like "foo..baz"... which would not match "foo.bar.baz".

    In the OMG Leeds Meeting, we talked about idenifying a special character, instead of the special word FILL. Possible suggestions were = % ^ which would look like any of the following:

    FOO.=.BAZ
    FOO.%.BAZ
    FOO.^.BAZ

    But as we discussed using a special character in a subject name could cause problems and if so, the implementing component might have to substitute it with some text... I don't know... something like FILL.

    So, for now, we are setting this aside, living with FILL and we can revisit at a time in the future.

  • Reported: C2MS 1.1b1 — Tue, 16 Sep 2025 22:26 GMT
  • Updated: Fri, 2 Jan 2026 21:06 GMT

Service Lookup REQ/RESP

  • Key: C2MS12-175
  • Status: open  
  • Source: Kratos RT Logic, Inc. ( Mr. Mike Anderson)
  • Summary:

    We could add a message called Service Lookup Request Message that asks "who is out there that can service this request?" Then the requestor will receive 0-many responses.

    The idea here is to help with the issue that all request messages today want a DESTINATION-COMPONENT, but we have no facility for the requestor to find one native to C2MS.

    Request would have all the standard subject elements, up to ME1, which instead of the DESTINATION-COMPONENT would be REQ-SUB-TYPE, so if I'm asking who serves MVALs for a given satellite, I'd have a topic of "Domain1.Domain2.Mission.Const.Sat.REQ.SVC-LOOKUP.MVAL" which means, who handles the specific satellite for the MVAL subtype (obviously, this would only be needed for request service providers, so the REQ is not needed as part of the query.

    The responses would (all) contain the name of the servicing component, that could then be used in an MVAL REQ for DESTINATION-COMPONENT.

    After the resolution to C2MS12-192, this may not be needed. However, capturing it for future consideration.

  • Reported: C2MS 1.1b1 — Wed, 24 Sep 2025 13:05 GMT
  • Updated: Fri, 2 Jan 2026 21:06 GMT

Make a class hierachy/diagrams for all the Tracking Data Messages

  • Key: C2MS12-152
  • Status: open  
  • Source: Kratos RT Logic, Inc. ( Mr. Mike Anderson)
  • Summary:

    Similar to C2MS12-118, it would be nice to create a model hierarchy for the TDM messages. The are almost all nearly identical, so inheritance would be nice. Of course, this can't break the CONTENT in the tables, but can greatly improve the diagrams.

  • Reported: C2MS 1.1b1 — Tue, 19 Aug 2025 15:22 GMT
  • Updated: Fri, 2 Jan 2026 21:06 GMT

Create Service Registry/Lookup Messages

  • Key: C2MS12-151
  • Status: open  
  • Source: Kratos RT Logic, Inc. ( Mr. Mike Anderson)
  • Summary:

    From an implementation standpoint, C2MS (and C2MS-EXT) Messages should be registerable at some kind of "C2MSMessageDescriptionManagerService" which serves them up, possibly pushing them out? To all active nodes on a gmsec bus ...

    Perhaps a Register Service message that includes what 'services' and message types are provided, a Service Registered message published to all, a Lookup Service Request message that asks 'who can do what I need?' and a Service Lookup Response message.

    C2MS doesn't need to define how that registry is maintained or made resilient or how services stay in the list (heartbeat?) at all. That is up to the implmentor, if any.

  • Reported: C2MS 1.1b1 — Tue, 19 Aug 2025 15:21 GMT
  • Updated: Fri, 2 Jan 2026 21:06 GMT

In Model Diagrams, mark constants with {readOnly} and possibly static, and final where appropriate

  • Key: C2MS12-149
  • Status: open  
  • Source: Kratos RT Logic, Inc. ( Mr. Mike Anderson)
  • Summary:

    In our model diagrams, we tend to use "default" values in UML to signify constants, which isn't correct UML. To resolve this, evaluate each item with a default value to decide if it is supposed to be constant and if so, check the "Is Read Only" flag in the attribute for that class. If it is also static, check the "Is Static" flag, too. The former adds "

    {readOnly}

    " to the display of the attribute, the latter underlines it. Note, though, that with C2MS12-118, CONTENT-VERSION and SPECIFICATION, two obvious cases, have been added to the Constraints section of classes, which enforces a specific value, so these are already OK.

    Also consider marking all final classes with "Final Specification" to indicate that they can't be subclassed.

  • Reported: C2MS 1.1b1 — Fri, 8 Aug 2025 13:42 GMT
  • Updated: Fri, 2 Jan 2026 21:06 GMT

There may be a need for a ranging (tracking) publish message

  • Key: C2MS12-122
  • Status: open  
  • Source: Kratos RT Logic, Inc. ( Mr. Mike Anderson)
  • Summary:

    This might be a buy-back type of message. Need to see what there is and if we could use it. This may already be accomplished via Tracking Data Message. Need to identify the need and see if these satisfy it already.

  • Reported: C2MS 1.1b1 — Thu, 29 May 2025 23:17 GMT
  • Updated: Fri, 2 Jan 2026 21:06 GMT

Create PSMs for at least XML and REST/JSON

  • Key: C2MS12-127
  • Status: open  
  • Source: Kratos RT Logic, Inc. ( Mr. Mike Anderson)
  • Summary:

    In C2MS 1.0, XSDs were provided by NASA Goddard and published as 'normative' along with the spec. However, these were somewhat incomplete and not maintained by OMG, so these were removed as part of C2MS in 1.1.

    The issue is that we do need to supply some PSMs to encourage C2MS usage in the space community. To address GMSEC, it makes sense to supply an XML PSM, but it also seems good to have a REST/JSON PSM to make it more modern and usable in modern architectures. Also consider PSM for Protobuf.

    The intent should be to stop using NASA Goddard as the point of contact for all things C2MS. In fact, OMG should supply these PSMs to Goddard as input, rather than Goddard supplying XSDs to OMG as happened in 1.0.

    Additionally, a REST/JSON and/or Protobuf PSM should focus on non-pub-sub usage... something that can exist and operate in a services-based architecture. In this case, it could be that the message subjects are ignored as these are used entirely for pub-sub subscriptions/delivery. If that turns out to be the case, we might make clear in the PIM that subjects are optional.

    Related to the above, we COULD make subjects part of a PSM rather than PIM???

    PSMs can be done as new chapters within the spec, perhaps in a C2MS 1.3 release.

  • Reported: C2MS 1.1b1 — Wed, 11 Jun 2025 17:36 GMT
  • Updated: Fri, 2 Jan 2026 21:06 GMT

namespace support should be reflected in at least the telemetry and command related C2MS messages

  • Key: C2MS12-96
  • Status: open  
  • Source: NASA ( Mr. James Kevin Rice)
  • Summary:

    Many t&c systems support some form of namespaces in their database definitions. For example a "parameter" might be associated with a certain namespace ("/myagency/mymission/mysystem/mysubsystem/batv1") or a command as well. XTCE supports a kind of namespace through the spacesystem tree. GSFC's ITOS supports namespaces in the database. (the other one, ASIST does not). And so forth.

  • Reported: C2MS 1.1b1 — Thu, 5 Dec 2024 16:50 GMT
  • Updated: Fri, 2 Jan 2026 21:06 GMT

Align TLM Terms

  • Key: C2MS12-49
  • Status: open  
  • Source: Kratos RT Logic, Inc. ( Mr. Mike Anderson)
  • Summary:

    This is probably one for 2.0...

    Message subtypes include the following that need to be address, possibly reworked/renamed:

    • TLMPKT that should be renamed TLMCCSDSPKT
    • TLMFRAME (already deprecated).
    • TLMCCSDSCADUFRAME (new in 1.1 and OK)
    • TLMCCSDSTRANSFERFRAME (new in 1.1 and OK)
    • TLMTDM that probably should be renamed TLMTDMFRAME

    Additionally, there is an enumerated value CCSDSPKT in Replay Telemetry Data Request Message and CCSDSPACKET in Command Request Message and Command Echo Message. These two should be make the same name.

  • Reported: C2MS 1.0 — Tue, 7 May 2024 17:34 GMT
  • Updated: Fri, 2 Jan 2026 21:06 GMT

Add SM&C MAL Message

  • Key: C2MS12-74
  • Status: open  
  • Source: NASA ( Mr. James Kevin Rice)
  • Summary:

    SM&C (Spacecraft Monitor & Control) is a CCSDS working area that defines a set of ground system services, it is mainly Parameter (Mnemonic) value based (low level info is largely gone except they've added a packet construct recently). At the bottom of SM&C is the MAL message. The MAL message is technically abstract and one is to map it to your transport technology of choice – but perhaps there's no reason to literally implement a MAL message on the GMSEC bus. Determining details like "how will this really work" and so on would be part of this effort.
    Once completed, we then say to SM&C folks that we could support an SM&C service. There's an additional facet related about tying into XTCE. The MAL is explained further here – https://en.wikipedia.org/wiki/Message_Abstraction_Layer ... Note that in essence the idea which may need refinement is to make a mapping of the MAL into a concrete C2MS message. Implementation an addressing scheme in the pub/sub environ is another aspect. at least some implementations by esa use tcp/ip and it may be that some hard address approach would work well enough for pub/sub (broadcast not being needed)

  • Reported: C2MS 1.1b1 — Thu, 12 Sep 2024 17:42 GMT
  • Updated: Fri, 2 Jan 2026 21:06 GMT

Undo Addition of DB Query Messages in 1.1

  • Key: C2MS12-45
  • Status: open  
  • Source: Kratos RT Logic, Inc. ( Mr. Mike Anderson)
  • Summary:

    In C2MS11-45, approved in Ballot #10, the C2MS11 RTF added two new DB Query messages to C2MS 1.1. However, late in the 1.1 cycle, it was determined that these new messages are inadequate at the present time and need significant rework. The decision was made by the author of the DB Query messages to remove these from 1.1 and resubmit updated versions in a later release (1.2).

    Therefore this issue is intended to undo the effect of C2MS11-45, so that those changes are not included in 1.1.

    Note related issue (that was added to capture some of, but not all, of the updates needed) C2MS11-212.

    An attached word doc includes markup text that was intended to augment the previously-approved C2MS11-45. This is simply included to aid recreation of a resolution issue in the future 1.2.

    Two other attachments contain the originally-approved text for the spec. These should all be combined and reworked.

  • Reported: C2MS 1.0 — Tue, 16 Apr 2024 21:29 GMT
  • Updated: Fri, 2 Jan 2026 21:06 GMT
  • Attachments:

Consolidate Navigation Data Messages

  • Key: C2MS12-44
  • Status: open  
  • Source: Kratos RT Logic, Inc. ( Mr. Mike Anderson)
  • Summary:

    The various Navigation Data Messages are nearly identical. They should be consolidated into a hierarchy that defines a Navigation Data Message base class and then let the others derive from it for better model structure. The Tracking Data Message has a few extra fields. Otherwise, everything is identical across all messages except for some type values.

    I thought about doing this when I was updating the model in 1.1, but would have also had to update the chapter text and didn't have time for all that in 1.1.

  • Reported: C2MS 1.0 — Mon, 15 Apr 2024 18:12 GMT
  • Updated: Fri, 2 Jan 2026 21:06 GMT

Find a Reusable Way to Represent types like Mnemoic, Sample, Others in Model

  • Key: C2MS12-40
  • Status: open  
  • Source: Kratos RT Logic, Inc. ( Mr. Mike Anderson)
  • Summary:

    There are many 'classes' in the model (because that's what is in the message) for Mnemonic, frequently with different values. Same probably true of Sample and others. It would be great if these structs in the messages and classes in the model were better reused so that we don't have two different items both called "Mnemonic".

    This issue sort of harkens back to when we had things like "Required Fields" in each message in the model, with no relationship to each other.

  • Reported: C2MS 1.0 — Tue, 6 Feb 2024 18:41 GMT
  • Updated: Fri, 2 Jan 2026 21:06 GMT

Normalize Headers and Text in the new DB Query Messages

  • Key: C2MS12-38
  • Status: open  
  • Source: Kratos RT Logic, Inc. ( Mr. Mike Anderson)
  • Summary:

    In the already-approved C2MS11-45, we added DB Query Messages. However, this issue did not include a text description for each message, which is common for all other C2MS Messages.

    Specifically, the new sections 8.14.1 and 8.14.2 need a description in order to be consistent with other C2MS Messages.

    Additionally, some of the subsection headers, table and figure titles don't conform to usage in the remainder of the document.

  • Reported: C2MS 1.0 — Thu, 1 Feb 2024 14:21 GMT
  • Updated: Fri, 2 Jan 2026 21:06 GMT

mnemonic.n.sample.m.quality seems to be wrong type

  • Key: C2MS12-36
  • Status: open  
  • Source: Kratos RT Logic, Inc. ( Mr. Mike Anderson)
  • Summary:

    In the messages where it exists, mnemonic.n.sample.m.quality is of type Boolean, with False meaning Good Quality and True meaning Questionable Quality. This just seems wrong. Probably should be a U16 with 1 = good and 0 = questionable.

  • Reported: C2MS 1.0 — Fri, 26 Jan 2024 00:18 GMT
  • Updated: Fri, 2 Jan 2026 21:06 GMT

Inconsistent Fields in AMVAL Response and AMVAL Data Messages

  • Key: C2MS12-34
  • Status: open  
  • Source: Kratos RT Logic, Inc. ( Mr. Mike Anderson)
  • Summary:

    The AMVAL Response and AMVAL Data messages mostly line up with MVAL Response and MVAL Data messages, but not quite. There are some inconsistencies among these messages. One aspect of these is that there should only ever be one MVAL Response Message, but may be multiple AMVAL Response Messages. The documentation does state this, and I'm only relaying it how not to confuse this issue. That difference is expected and normal. The reason for this particular difference is that the AMVAL REQ/RESP has a finite end (see descr of STOP-TIME in AMVAL REQ: "Requested stop time of the mnemonic values to be retrieved from the telemetry archive. Defaults to the end of the telemetry archive") while MVAL can be no-end. This is also manifested in the concept of START and STOP request types in MVAL REQ, which don't exist in AMVAL REQ.

    However, there are some inconsistencies that do need analysis and probably correction in one form or another:

    • The AMVAL Response contains no samples, which are present for all of MVAL Response, MVAL Data and AMVAL Data. So, if requesting the data back in the AMVAL Response, not all the data is returned. It could also be seen that you might request the data to come back in AMVAL Data if you need this deeper detail, which would be fine, but maybe some explanation in text would be warranted if we keep that construct.
    • Also, AMVAL Response, contains a Product Subtype Category not found in any of the others. This needs analysis and convergence to align these messages better. Note, too that Product info is contained in AMVAL Request, as well. This seems out-of-place, almost like it was copied from the product message. Interestingly, the PRODCUT-TYPE is always AAA (Archive and Assessment) and the PROD-SUBTYPE is always DATA. Is that really necessary to say? I mean, it is a request for archived MVALs, it doesn't seem to add anything to say that that's a DATA product from AAA. Instead, this seems like it aligns more with the Product Request Message that has these fields that are to be searched generically. Note that this has a corollary in Archive Message Retrieval Request/Response, which also contain Product Info, so need to look into that at the same time. These are the only other messages than Product Messages that reference PROD-NAME.
  • Reported: C2MS 1.0 — Wed, 24 Jan 2024 21:51 GMT
  • Updated: Fri, 2 Jan 2026 21:06 GMT

Re-evaluate Optional Boolean Fields

  • Key: C2MS12-33
  • Status: open  
  • Source: Kratos RT Logic, Inc. ( Mr. Mike Anderson)
  • Summary:

    Some message fields of type Boolean are listed as optional. This has a pretty ambiguous meaning for a boolean, which if present, is always True or False.

    For one non-exhaustive example, some messages include a FINAL-MESSAGE boolean field that is optional. What does it mean when not present? It could be inferred that it is equivalent to False, but it could also be inferred that this is ignored when there is only one message, which would be the same as True.

    We need to go through all these usages individually and decide if these should be required, rather than optional.

  • Reported: C2MS 1.0 — Thu, 18 Jan 2024 21:04 GMT
  • Updated: Fri, 2 Jan 2026 21:06 GMT

Revisit Tracking Fields

  • Key: C2MS12-32
  • Status: open  
  • Source: Kratos RT Logic, Inc. ( Mr. Mike Anderson)
  • Summary:

    In C2MS 1.0, there is no indicator whether a tracking field (special fields in the Message Header and Heartbeat Messages) is required, optional or dependent. As such, in C2MS 1.1, we are marking these all optional, except for Heartbeat.SUBSCRIPTION.n.SUBJECT.PATTERN, which is being marked as dependent (required if NUM-OF-SUBSCRIPTIONS is > 0).

    These should all be evaluated for R/O/D. One special case is HEARTBEAT.NUM-OF-SUBSCRIPTIONS. Normally, this should be required, because of C2MS11-135. However, in discussion for C2MS11-187, we went back to optional for this field. The rationale for this is that because it is a tracking field and therefore reserved for use by the PSM, rather than the generator of the message, it is difficult to understand what it means for a tracking field to be required. This reflects a shortcoming of the current C2MS documentation where it's not very clear what it means for a field to be a tracking field.

    Finally, there are some tracking fields that should be considered for removal, such as CONNECTION-ID, MW-INFO, and USER from the Message Header. These fields seem useful for debugging, but not operations.

    With the context stated above, the following need to be addressed in a future revision of C2MS:

    • Revisit which tracking fields should remain and deprecate the others.
        • As part of this, note that outside the Message Header, the only C2MS message that defines tracking fields is the Heartbeat Message. Do these belong? It just seems strange.
    • Determine R/O/D (required/optional/dependent) for each tracking field. Note that in an OMG meeting in Jan, 2024, broad-brushing it, it appeared that UNIQUE-ID and PUBLISH-TIME in the Message Header and NUM-OF-SUBSCRIPTIONS in the Heartbeat could be required, and the others optional in the Message Header.
    • Document the expected use for these tracking fields, including:
        • What the expected population of tracking fields is by both the Message Sender and the underlying PSM. (example, many of these are set as part of the GMSEC API and are supposed to be left alone before invoking the API in the one PSM that we currently have, but this is inner-workings knowledge and not clearly specified in C2MS).
        • What the expected use of these tracking fields, if any, is by a Message Recipient. For example, are these stripped off by the PSM before delivery? That would be symmetrical if the PSM populates the fields, but no mention of this exists in the current documentation. Some fields may be handled differently from others... for example UNIQUE-ID makes sense, but is the PSM really going to deliver CONNECTION-ID to the Message Recipient?
        • What does it mean if a tracking field is required? If only the PSM sets them, this would mean that a message would have to be created without a required field and then handed to the PSM, which is required to populate it.... this all needs clarity in the documentation.
  • Reported: C2MS 1.0 — Fri, 12 Jan 2024 22:17 GMT
  • Updated: Fri, 2 Jan 2026 21:06 GMT

Remove the Req/Resp/Pub MEP

  • Key: C2MS12-30
  • Status: open  
  • Source: Kratos RT Logic, Inc. ( Mr. Mike Anderson)
  • Summary:

    In C2MS2.0, we need to revisit the Req/Resp/Pub MEP, as is the same with MVAL Req, followed by an MVAL Resp, followed by an indefinite number and duration of MVAL Data Messages.

    This should really be either a standard Pub-Sub construct or should just be a simple req/response.

  • Reported: C2MS 1.0 — Wed, 27 Sep 2023 20:23 GMT
  • Updated: Fri, 2 Jan 2026 21:06 GMT

Use Semantic Versioning for Version Number of Messages

  • Key: C2MS12-29
  • Status: open  
  • Source: Kratos RT Logic, Inc. ( Mr. Mike Anderson)
  • Summary:

    This is one for C2MS 2.0. Capturing it here, because this is the only avenue to enter issues at present.

    Instead of a F32 for version number, which then uses a year, like 2024.0, we should change this to a formatted string that uses Semantic Versioning, with a string that looks like the following:

    MAJOR.MINOR.PATCH

    Examples: "2.0.0", "2.1.1"

    Note that this means changing the base type and the meaning of the current version numbers.

    Note, too, that this shouldn't simply be type STRING, but should be something like VERSION-STR with the format defined by C2MS.

    Also, consider getting rid of the separate header version and message content version. This is just something to bring up to the group.

  • Reported: C2MS 1.0 — Wed, 27 Sep 2023 19:53 GMT
  • Updated: Fri, 2 Jan 2026 21:06 GMT

Remove Superfluous Fields from Header and Envelope

  • Key: C2MS12-27
  • Status: open  
  • Source: Kratos RT Logic, Inc. ( Mr. Mike Anderson)
  • Summary:

    Many fields in the C2MS Header (which have of necessity also been put in the C2MS Envelope) should be evaluated for change or removal in the next major release. Change to be made in both C2MS Message and C2MS Envelope. Examples:

    • ROLE should be renamed COMPONENT-ROLE to avoid confusion with user role (authorization).
    • USER-NAME should be removed. This seems to be only debug info and does not have anything to do with authentication/authorization. The new fields SENDER-IDENTITY and SENDER-ACCESS in the envelope provide that.
    • FACILITY/NODE/PROCESS-ID/CONNECTION-ID are candidates for removal. These seem only valuable for debugging. Debug info doesn't belong in a standard, IMO.
    • CONNECTION-ID should be removed. This is definitely only valuable for debugging.
    • MW-INFO - no idea why this is there. Probably need a use case or example of what this is used for, but it doesn't seem to belong.
  • Reported: C2MS 1.0 — Sun, 23 Jul 2023 15:30 GMT
  • Updated: Fri, 2 Jan 2026 21:06 GMT

Deprecate fields duplicated between C2MS Messages and the Message Envelope

  • Key: C2MS12-26
  • Status: open  
  • Source: Kratos RT Logic, Inc. ( Mr. Mike Anderson)
  • Summary:

    With the advent of the C2MS Message Envelope, some tracking or meta-data fields exist in both the new Message Envelope and in the already-existing C2MS Message. For now, it is the case that we want to leave fields in the C2MS message and encourage migration toward Message Envelope usage. In a follow-on release, the duplicated fields should be deprecated in the C2MS Message.

  • Reported: C2MS 1.0 — Sat, 22 Jul 2023 20:27 GMT
  • Updated: Fri, 2 Jan 2026 21:06 GMT

At Next Major Revision: Evalutate all Required/Optional/Dependent states for consistency

  • Key: C2MS12-25
  • Status: open  
  • Source: Kratos RT Logic, Inc. ( Mr. Mike Anderson)
  • Summary:

    Some fields and message elements that should be required are listed as optional. For example, in the Telemetry CCSDS Packet Message, ME SCID was added in 1.1, so had to me marked optional, but it should be required. APID already existed in that message as a Message Element, but not as a field, so whereas the ME is required, the field had to be made optional (for backward compatibility).

    Additionally, in section 6.2.2 Format of C2MS Subject Names, there is a description that says, "If an element is required but not applicable for that mission or to that type of message, the publisher inserts “FILL” (no quotes) for that element." However, this should be cleaned up. If a field is required it should be required, if not, then it should not be required. Need a run through the messages to see how this can be improved.

  • Reported: C2MS 1.0 — Sun, 16 Jul 2023 21:35 GMT
  • Updated: Fri, 2 Jan 2026 21:06 GMT

At Next Major Revision: Order MEs and Fields Consistently

  • Key: C2MS12-24
  • Status: open  
  • Source: Kratos RT Logic, Inc. ( Mr. Mike Anderson)
  • Summary:

    Some Message Elements and Fields are in different order from message to message. The fields are just a listing so not as important, but the MEs are order-dependent. One example of how this is an issue is that the Telemetry CCSDS Packet Message added a new ME, but this had to go to the end (ME6) because of backward compatibility. This creates a strange ordering with VCID, APID, Collection Point, SCID. This is just one example, but the need is to evaluate all the MEs and fields and see if any need to be moved to make messages more uniform in structure.

    Additionally, there are cases where some MEs have been removed between 1.0 and 1.x, leaving "not used"/"FILL" in the corresponding positions of MEs and these need cleaning up.

  • Reported: C2MS 1.0 — Sun, 16 Jul 2023 21:29 GMT
  • Updated: Fri, 2 Jan 2026 21:06 GMT

Clarify how to specify array and aggregate parameters (MNEMONICs) in MVAL and related messages

  • Key: C2MS12-23
  • Status: open  
  • Source: NASA ( Mr. James Kevin Rice)
  • Summary:

    The text for MVAL and related messages doesn't explain or give examples of how to specify for example an array or record – for example a BATV[1] or something more complicated like: SBUS.STATUS.PFRAME[27].STACK_DEPTH.

    Any text addressing this should also discuss the XTCE repeat concept which the author of this issue believes today is handled by NUM-OF-SAMPLES.

  • Reported: C2MS 1.0 — Wed, 12 Jul 2023 19:02 GMT
  • Updated: Fri, 2 Jan 2026 21:06 GMT

Reconsider Oneshot in MVAL Request/Response

  • Key: C2MS12-21
  • Status: open  
  • Source: Kratos RT Logic, Inc. ( Mr. Mike Anderson)
  • Summary:

    Mnemonic Value Request Message and its corresponding Mnemonic Value Response Message utilize a concept called "ONESHOT" or "Oneshot". These are the only messages in C2MS that have this construct.

    This is described in Mnemonic Value Request Message as:
    "The Mnemonic Value Request Message is used to request one or more mnemonics either as a single sample ('Oneshot') or as a request to Start publishing the mnemonics continuously."

    and

    Mnemonic Value Response Message:
    "For a 'Oneshot' Mnemonic Value Request Message, the Mnemonic Value Response Message contains the values of the requested mnemonics and no further Mnemonic Value Data messages will be published."

    However, in a significant way, these statements conflict with the next line:
    "For a 'Start' Mnemonic Value Request Message, the Mnemonic Value Response Message contains the initial values of the requested mnemonics and subsequent occurrences of the mnemonics will be published via the Mnemonic Value Data Message."

    In other words, the Response Message will contain the initial set of data (current point values) in response to EITHER 'Start' or 'Oneshot'. The description says "either or" ("either as a single sample ('Oneshot') or as a request to Start publishing"), but the logical statement should be "yes and maybe" (Both Oneshot and Start will contain the initial set of data, but only Start will be followed with Mvals).

    The effect of this is that the MVAL Req/Resp works in a primary subscription-based manner or in a different manner when specifying ONESHOT.

    With this in place the MVAL Req/Resp sometimes follow the Request/Response Message Exchange Patter, and other times follow the Request/Response/Publish MEP. In fact, figure 8-19 Mnemonic Value Message Sequence Diagram illustrates the Request/Response/Publish MEP. It is not valid for the Request/Response MEP. No example of the Request/Response MEP is shown for this message.

    Furthermore, some fields are handled specially depending on which MEP is used. For example, it is stated in the spec that when using ONESHOT, the following fields are ignored in the Request:
    • PUBLISH-RATE
    • DURATION
    • MNEMONIC.n.CRITERIA
    • MNEMONIC.n.SAMPLE-RATE

    Meanwhile, in the Reponse, RESPONSE-STATUS field values 3 and 4, likely only apply to ONESHOT, while 1 likely only applies to non-ONESHOT. requests.

    This odd dual-purposing of these messages was all likely done at some point out of convenience of overloading existing messages rather than creating new messages that would have been a more coherent design.

    It has the effect, for a 'Start' of the consumer needing to read both the MVAL Return message for data and then a series of MVAL data message, rather than simply reading MVAL data messages.

    In order to remove this overload, I suggest one of the following:

    1 - deprecating ONESHOT and related fields in those messages and creating a new Message Type for retrieving current values. These could be called Mnemonic Current Value Request Message and Mnemonic Current Value Response Message.

    2 - removing the value fields from the Response Message above, then simply convert the ONESHOT to a form of Request/Response/Publish MEP in which only one publish happens, and then the subscription ends. Subscription termination is already part of the spec, because of DURATION. The way this would work is the requestor sends a request message marked for ONESHOT, the service sends a response message, the service sends a single Mnemonic Value Data Message, the subscription is terminated. In this way, Mvals are only communicated in one type of message: Mval Data Message, easing the burden for handling two message types.

    In a certain sense, I like the first option better, because it addresses the need to get current values using dedicated messages. However, the second approach is a much smaller change and represents a solution that is FAR more straight-forward than the way it is implemented today.

  • Reported: C2MS 1.0 — Thu, 23 Mar 2023 13:01 GMT
  • Updated: Fri, 2 Jan 2026 21:06 GMT

C2MS: Optional Transfer Frame/Packet attributes should be described in schema

  • Key: C2MS12-12
  • Status: open  
  • Source: Kratos RT Logic, Inc. ( Mr. Justin Boss)
  • Summary:

    Non-self-describing CCSDS attributes for either transfer frames or space packets should be provided as dependent attributes of the frame messages. This would enable full integration between a sender and receiver. Right now, whether these optional fields are provided is unknown, causing the proper rendering of the frame to not be possible without outside negotiation (beyond the specification).

    Examples:

    Frame Header Error Control of the AOS transfer frame (AOS Space Data Link Protocol (ccsds.org)), where nothing prior to it in the definition specifies whether it is there or not:

    4.1.2.6 Frame Header Error Control
    4.1.2.6.1 If implemented, Bits 48-63 of the Transfer Frame Primary Header shall contain the Frame Header Error Control. NOTE – The 10-bit Master Channel Identifier, the 6-bit Virtual Channel Identifier, and the 8-bit Signaling Field may all be protected by an optional error detecting and correcting code, whose check symbols are contained within this 16-bit field.
    4.1.2.6.2 The presence or absence of the optional Frame Header Error Control shall be established by management.
    4.1.2.6.3 If present, the Frame Header Error Control shall exist in every Transfer Frame transmitted within the same Physical Channel.

    Space Packets and the secondary header (Space Packet Protocol (ccsds.org)): A space packet might have a secondary header with a variable length time code, a variable length ancillary data field, or both. A space packet might have a secondary header, a user data field, or both. The length is not specified for any of them. When present, the format of the time code can be one of several options, but which one is not specified:

    4.1.3.3.3 Secondary Header Flag 4.1.3.3.3.1 Bit 4 of the Packet Primary Header shall contain the Secondary Header Flag. 4.1.3.3.3.2 The Secondary Header Flag shall indicate the presence or absence of the Packet Secondary Header within this Space Packet. It shall be ‘1’ if a Packet Secondary Header is present; it shall be ‘0’ if a Packet Secondary Header is not present. 4.1.3.3.3.3 The Secondary Header Flag shall be static with respect to the APID and managed data path throughout a Mission Phase. 4.1.3.3.3.4 The Secondary Header Flag shall be set to ‘0’ for Idle Packets

    4.1.4.2.1.5 If present, the Packet Secondary Header shall consist of either: a) a Time Code Field (variable length) only; b) an Ancillary Data Field (variable length) only; or c) a Time Code Field followed by an Ancillary Data Field. 4.1.4.2.1.6 The chosen option shall remain static for a specific managed data path throughout all Mission Phases. NOTE – The format of the Packet Secondary Header is shown in figure 4-3. ANCILLARY DATA FIELD (optional) variable PACKET SECONDARY HEADER TIME CODE FIELD (optional) variable Figure 4-3: Packet Secondary Header

    4.1.4.2.2 Time Code Field 4.1.4.2.2.1 If present, the Time Code Field shall consist of an integral number of octets. 4.1.4.2.2.2 The Time Code Field shall consist of one of the CCSDS segmented binary or unsegmented binary time codes specified in reference [3].CCSDS RECOMMENDED STANDARD FOR SPACE PACKET PROTOCOL CCSDS 133.0-B-2 Page 4-8 June 2020 NOTE – The time codes defined in reference [3] consist of an optional P-Field (Preamble Field), which identifies the time code and its characteristics and a mandatory T[1]Field (Time Field). Examples of time codes are CCSDS Unsegmented Time Code and CCSDS Day Segmented Time Code. Examples of characteristics are ambiguity period, epoch, length, and resolution. 4.1.4.2.2.3 The time code selected shall be fixed for a given managed data path throughout all Mission Phases. 4.1.4.2.2.4 If the characteristics of the chosen time code are fixed, the corresponding P[1]field (as described in reference [3]) need not be present. If the characteristics are allowed to change, the P-field shall be present so as to identify the changes. 4.1.4.2.2.5 The presence or absence of the P-field in the Time Code Field shall be fixed for a given managed data path throughout all Mission Phases. If present, it shall immediately precede the T-field that is defined in reference [3]

    4.1.4.3 User Data Field 4.1.4.3.1 If present, the User Data Field shall follow, without gap, either the Packet Secondary Header (if a Packet Secondary Header is present) or the Packet Primary Header (if a Packet Secondary Header is not present). 4.1.4.3.2 The User Data Field shall be mandatory if a Packet Secondary Header is not present; otherwise, it is optional. 4.1.4.3.3 If present, the User Data Field shall consist of an integral number of octets. 4.1.4.3.4 If the Packet is not an Idle Packet, then the User Data Field shall contain application data supplied by the sending user. If the Packet is an Idle Packet, the User Data Field shall contain Idle Data. NOTE – The bit pattern of Idle Data is set by the mission and is not specified in this Recommended Standard

    4.1.4.3 User Data Field 4.1.4.3.1 If present, the User Data Field shall follow, without gap, either the Packet Secondary Header (if a Packet Secondary Header is present) or the Packet Primary Header (if a Packet Secondary Header is not present). 4.1.4.3.2 The User Data Field shall be mandatory if a Packet Secondary Header is not present; otherwise, it is optional. 4.1.4.3.3 If present, the User Data Field shall consist of an integral number of octets. 4.1.4.3.4 If the Packet is not an Idle Packet, then the User Data Field shall contain application data supplied by the sending user. If the Packet is an Idle Packet, the User Data Field shall contain Idle Data. NOTE – The bit pattern of Idle Data is set by the mission and is not specified in this Recommended Standard

  • Reported: C2MS 1.0 — Tue, 13 Jul 2021 12:26 GMT
  • Updated: Fri, 2 Jan 2026 21:06 GMT

Harmonize Replay TLM and Archive Mnemonic Message Sets

  • Key: C2MS12-9
  • Status: open  
  • Source: Kratos RT Logic, Inc. ( Mr. Mike Anderson)
  • Summary:

    Harmonization Needed

    I’d like to recommend a review of the Replay Telemetry Data Request Message compared to the Archive Mnemonic Value Request Message. These two messages should be nearly identical in form, but appear to have grown up in neighborhoods on opposite sides of the tracks.

    Some base behaviors are different between the two. Many fields exist in one request message but not the other. In one case, the same field exists in both request messages, but has a different meaning. The response paradigm is different between the two message sets.

    This issue is to harmonize the two message sets.

    Throughout this discussion, I’ll use the following abbreviations:

    • “RTDRM” - Replay Telemetry Data Request Message
    • “AMVRM” - Archive Mnemonic Value Request Message

    Sections below describe elements of the two that are dissimilar:

    Message Naming

    For TLM, the Message is called Replay Telemetry Data Request Message (RTDRM). For the MVAL it is Archive Mnemonic Value Request Message (AMVRM). Since both have the concept (implemented differently) of replay, but the AMVRM has a way to receive the data as an output file, I think that “Archive” is more meaningful. In fact the descriptive text under the RTDRM, refers to the “Telemetry Archive component”. So, I’d suggest renaming the RTDRM to Archive Telemetry Data Request Message to match better with Archive Mnemonic Value Request Message.

    Real-time and Future “Replay”

    Replay Telemetry Data Message set includes a long description of how to use the “replay” service provider as a way to get real-time, or even future TLM messages (Section 8.7). There is no analog in Archive Mnemonic Value Messages.

    I recommend we don’t include that discussion in the Archive Mnemonic Value Messages. It seems odd to have “replay” messages for something that isn’t replay. I believe the same intent can be achieved by simply requesting a “replay” whose end-date-time is in the future, and indicate that the archive service will continue to send out TLM, as long as it is put in the archive during that window. That is logically similar, without trying to fake out the system, because the data would still originate from the archive.

    The STREAM-MODE of the RTDRM (sec 8.7.1.3) can be RT or RPY, to accommodate the intent of separating real-time from replay. I don’t’ think this is needed. If we assume that we only replay data that is in the archive, whether it is arriving into the archive now or in the future, this is logically the same and wouldn’t require special handling in the message definition.

    Section 8.7.1 indicates that the two fields PLAYBACK-RATIO and DATA-RATE (described in sec 8.7.1.3) only apply if the STREAM-MODE is RT. However, having to specify STREAM-MODE as RT or RPY doesn’t seen necessary. These values could easily be applied to RPY: this would mean that the playback rate would be some ratio of the timing of the original TLM (play back at the same rate it was originally received, or some ratio related to it) or play it back at a certain data rate, from the archive. The distinction makes it awkward and I don’t think it’s necessary. The AMVRM uses PLAYBACK-RATIO and DATA-RATE with exactly these meanings, without any indicator of STREAM-MODE.

    I’m confused about what is meant by the fields of the RTDRM in Section 8.7.1.3 for files. There is a NUM-OF-FILES and a FILE.n.NAME-PATTERN, with very limited description of how this is to be used. The only clue is in Section 8.7.1, where there is indication that this only applies to a “real-time data stream”. I’m not sure how the requester is to know the names of files in the archive and why this would only apply to RT. Probably should be removed, unless we have a specific use-case for it.

    STREAM-MODE

    STREAM-MODE (described in sec 8.7.1.3) exists in RTDRM, but not in AMVRM at all. This would be useful in AMVRM, because STREAM-MODE can indicate SIM or TEST. RT and RPY are not needed, as described above.

    Request All Data Construct

    In addition to retrieving MVAL Data Messages as a stream, the AMVRM also has the concept of requesting the entire data set in a single message. In fact, this can either be in the payload of the single message or the data can be placed in a file at a specified URI. The RTDRM does not have this concept at all, and all retrieved TLM must be in a set of streamed messages. I like this capability of the AMVRM and recommend that it be added to the RTDRM.

    One oddity in this concept is that in the AMVRM (sec 8.9.1.3), if the RESPONSE-VIA-MSG is set to RESP.AMVAL, then it can be delivered in the single message or at a URI. However, the selection is controlled by two Boolean fields: DELIVER-VIA-REFERENCE (URI) and DELIVER-VIA-INCLUDE (message payload). It’s odd that these are separate Booleans, because there is no description of what would happen if they are both set to ‘0’ or if they are both set to ‘1’. I can surmise that setting both to ‘0’ would be an error and setting both to ‘1’ would mean to deliver the data set in both the single data message and also at the URI, but it’s hard to imagine the usefulness of doing so. I’d recommend we drop DELIVER-VIA-INCLUDE and just use the DELIVER-VIA-REFERENCE to mean that the data is to be EITHER in a URI OR in the data message.

    ACTION Field

    The RTDRM has an ACTION field to control flow (start, stop, etc). There is no analogue in AMVRM, but there probably should be.

    PDB-VERSION Field

    The AMVRM has a PDB-VERSION field. This field does not exist in RTDRM. To me this seems way down in the weeds, and was probably an add-on for a special one-off case somewhere along the line. Is it necessary? If not it should be removed. If so, it should be added to RTDRM as well.

    ORBIT Field

    RTDRM can specify a particular orbit. This field does not exist in AMVRM.

    Filename Fields

    RTDRM, as discussed earlier, has fields for the source files for TLM. This concept doesn’t exist for AMVRM. Unless we can come up with a specific use case for this (along with a better description of the fields in the RTDRM), I’d be in favor or dropping it from RTDRM. Otherwise, it should probably be added to AMVRM for consistency.

    FORMAT Field

    Both RTDRM and AMVRM have a FORMAT field. They are used for different purposes. I’d recommend calling the one in RTDRM TLM_FORMAT and the one in AMVRM something like FILE_FORMAT since that corresponds to their use.

    VCID and APID Fields

    RTDRM has VCID and APID fields. The AMVRM does not. Yet, the MVALs originated from the same TLM stream, so these seem applicable to AMVRM. Needs discussion. Note that both request messages have COLLECTION-POINT with identical meaning, so the origination of TLM and MVALs are tied in that way.

    Mnemonic Value Data Message vs Archive Mnemonic Value Data Message vs TLM Messages

    In the RTDRM, asking to retrieve TLM messages results in identical TLM messages to when these messages came in, real-time. The only exception is in the STREAM-MODE of that message type, which is set to RT for original messages, or RPY for messages coming out of the archive. This is a useful construct.

    However, for AMVRM, the original real-time messages have one format, defined in section 8.8.3.3 and a different format for messages retrieved from the archive, described in section 8.9.3.3.

    It seems logical to use either one pattern or the other. I prefer the pattern used by TLM, where the original message format reappears, but with a designator that it is a RPY message.

  • Reported: C2MS 1.0 — Sat, 21 Mar 2020 16:28 GMT
  • Updated: Fri, 2 Jan 2026 21:06 GMT

C2MS Database Query (DBQUERY) messages

  • Key: C2MS12-14
  • Status: open  
  • Source: Kratos RT Logic, Inc. ( Mr. Justin Boss)
  • Summary:

    Add the DBQUERY messages that were defined by NASA to the formal specification.

    These messages are listed as being part of the OMG specification here:
    https://software.nasa.gov/software/GSC-18536-1

    "A Graphics User Interface (GUI) based desktop viewer for XML Telemetry and Command Exchange (XTCE) files which allows some editing of the various XTCE properties of that open file, and then allows saving the updated information back to file. It includes a Goddard Mission Services Evolution Center (GMSEC) GMSEC Search XTCE (GSX) connector to support some GMSEC/ (Command and Control Message Specification) C2MS Database Query (DBQUERY) messages to search for some XTCE information which is then sent over GMSEC bus to the initiator of the search request."

    NOTE: C2MS12-2 is being closed as a DUP of this message, so the intent of that issue needs to be addressed in the resolution of this one.

  • Reported: C2MS 1.0 — Wed, 26 Jan 2022 18:09 GMT
  • Updated: Fri, 2 Jan 2026 21:06 GMT

Consider a mechanism to request archived Commands and Events

  • Key: C2MS12-13
  • Status: open  
  • Source: Kratos RT Logic, Inc. ( Mr. Mike Anderson)
  • Summary:

    TLM and MVALs can be retrieved from the archive, but it would be useful to define a way to retrieve archived Commands and Events as well, since these represent, along with TLM, the SatOPs messages.

  • Reported: C2MS 1.0 — Fri, 10 Dec 2021 03:22 GMT
  • Updated: Fri, 2 Jan 2026 21:06 GMT

For consistency, all message types should have a name that ends with "message"

  • Key: C2MS12-6
  • Status: open  
  • Source: Parsons ( Gerry Simon)
  • Summary:

    For most of the message types in C2MS, this convention is followed. The exceptions are:

    -Archive Message Retrieval Request
    -Archive Message Retrieval Response

    These were likely left this way because they already have "Message" in the name, though with a different meaning. Archive Message Retrieval Request Message does sound redundant. Perhaps renaming to any of the following would help:

    • Archived Messages Request Message
    • Archive Retrieval Request Message
    • Archive Request Message
    • Archive Message Request Message

    Not using "Archive Message" in the title is a bit confusing because there is Archive data that is not simply archived messages, see "Archive Mnemonic Value Request Message"

    Note that when originally entered, this issue listed all the following... but in 1.1, the only messages not ending in "Message" are the Archive request/responses.

    -Archive Message Retrieval Request
    -Archive Message Retrieval Response
    -Telemetry Message for CCSDS Packet
    -Telemetry Message for CCSDS Frame
    -Telemetry Message for TDM Frame

  • Reported: C2MS 1.0b1 — Tue, 11 Dec 2018 21:39 GMT
  • Updated: Fri, 2 Jan 2026 21:06 GMT

XML PSM recommended

  • Key: C2MS12-4
  • Status: open  
  • Source: Kratos RT Logic, Inc. ( Mr. Justin Boss)
  • Summary:

    Due to lack of the ability to have multiple independent implementations of GMSEC due to its message-building API functions in source code, it would be appreciated if there were an XML PSM available. This would allow for an independent implementation apart from the single known implementation at this time. At this time, there is no known PSM that enables implementation of C2MS at this time that does not depend on FOSS or government-licensed IP.

    This is based on inputs from C2MS-2.

  • Reported: C2MS 1.0b1 — Mon, 26 Nov 2018 21:07 GMT
  • Updated: Fri, 2 Jan 2026 21:06 GMT

Procedure Execution Status/Progress/Detail Messages

  • Key: C2MS12-3
  • Status: open  
  • Source: Boeing ( Mr. David Overeem)
  • Summary:

    I do not expect this can be addressed by the FTF. Suggest vote to defer to a future revision.

    For a complete implementation of C2MS on the systems I use, we need some kind of Procedure Script Execution set of messages. These would include being able to launch procedures, monitor them, show progress, etc. This could be a topic of some significant discussion and is entirely new scope. The closest analogue I have so far found is the Activity Tracking stuff in the CCSDS Mission Operations Common Services.

    if I do not write it down, I will forget.

  • Reported: C2MS 1.0b1 — Thu, 13 Sep 2018 00:28 GMT
  • Updated: Fri, 2 Jan 2026 21:06 GMT

Parameter Mnemonic Messages Misses "setter"

  • Key: C2MS12-1
  • Status: open  
  • Source: Boeing ( Mr. David Overeem)
  • Summary:

    I do not expect this can be addressed by the FTF. Suggest vote to defer to a future revision.

    The messages for mnemonic access do not appear to include a request/response for "setting" the value of a parameter (mnemonic) from an application participating using C2MS. This capability is used for ground and other types of non-telemetered parameters (mnemonics).

    if I do not write it down, I will forget.

  • Reported: C2MS 1.0b1 — Thu, 13 Sep 2018 00:21 GMT
  • Updated: Fri, 2 Jan 2026 21:06 GMT

Data Dictionary Messages

  • Key: C2MS12-2
  • Status: open  
  • Source: Boeing ( Mr. David Overeem)
  • Summary:

    I do not expect this can be addressed by the FTF. Suggest vote to defer to a future revision.

    It seems that there is a consensus that we need database data dictionary informational messages. It seems to be in work. Capturing the item here.

    if I do not write it down, I will forget.

  • Reported: C2MS 1.0b1 — Thu, 13 Sep 2018 00:23 GMT
  • Updated: Mon, 15 Dec 2025 15:59 GMT

Add a Message Exchange Pattern (MEP) for a component to forward requests/responses

  • Key: C2MS12-11
  • Status: open  
  • Source: NASA ( Mr. John Bugenhagen)
  • Summary:

    Some services may depend on other services to satisfy a request. Create a MEP that discusses and shows how this could work.

  • Reported: C2MS 1.0 — Tue, 23 Jun 2020 16:52 GMT
  • Updated: Mon, 15 Dec 2025 15:59 GMT

Add documentation within the model

  • Key: C2MS12-7
  • Status: open  
  • Source: Parsons ( Gerry Simon)
  • Summary:

    In the current version of the model, there is no descriptive documentation within the model itself. This could be easily added from the non-normative specification and would aid engineering teams who use the model.

  • Reported: C2MS 1.0a1 — Wed, 12 Dec 2018 21:31 GMT
  • Updated: Mon, 15 Dec 2025 15:59 GMT

Replace Unsolicited Echo with a Separate Message

  • Key: C2MS12-19
  • Status: open  
  • Source: Kratos RT Logic, Inc. ( Mr. Mike Anderson)
  • Summary:

    According to the Command Echo Request:

    “This message is nominally sent after a Command Request is processed by the final destination (e.g., antenna or spacecraft). The Command Echo Message can also be generated without a prior Command Request Message being sent; this is known as an 'unsolicited echo' and can be generated by ground station equipment as a result of the antenna receiving noise or interference.”

    The concept of an unsolicited echo seems very strange, because it raises the question of what is being echoed, if it is not the command.

    The Command Echo Message Additional Information table has a CMD-ECHO-RESULT value of UNEX "Unexpected echo received" which I suspect is tied to the "unsolicited echo".

    If an unsolicited echo is meant to convey that the ground equipment is receiving noise or interference from the antenna, I believe a better approach would be to define a message to capture the noise or interference as an occurrence in the ground string and to send that, rather than to overload the Command Echo Message.

  • Reported: C2MS 1.0 — Wed, 15 Mar 2023 20:20 GMT
  • Updated: Mon, 15 Dec 2025 15:59 GMT

Analyze Legal use of "Search" for FRAMESYNC-STATUS in TLM Processed Frame Message

  • Key: C2MS12-47
  • Status: open  
  • Source: Kratos RT Logic, Inc. ( Mr. Mike Anderson)
  • Summary:

    TLM Processed Frame Message currently requires 1+ NUM-OF-MNEMONICS, which makes sense, except that "Search" is a valid status for FRAMESYNC-STATUS. If that status is Search, it doesn't seem possible for there to be MNEMONICS... yet, if there are no MNEMNOICS, because FRAMESYNC-STATUS is Search, then why would there be a TLM Processed Frame Message?

    Need to do some analysis on this and decide how to handle this conundrum in the document. Should 0+ be the value of NUM-OF-MNEMONICS, or should 1=Search not be a valid FRAMESYNC-STATUS, and either way, this needs to be explained to the user of this message.

    Finally, does FRAMESYNC-STATUS even belong in this "Processed Frame" message? This might have been a long-ago copy-paste error. A frame synch status of 'Verify' is used typically to say that the processing component has the frame but is looking for the next framesync marker after which it moves to 'Lock' state, and will keep everything flowing, while 'Check' means that after processing some frames in 'Lock' state, it's now trying to locate the framesync marker again (like short frame, for example). Either way, it just seems (to me) that we would only produce "Processed Frames" if the FRAMESYNC-STATUS is 'Lock'. There may be exceptional cases where a component is asked to produce MNEMONICS even under the 'Verify' or 'Check' states, but this would be rare, and error prone. So, maybe just getting rid of 'Search' would be OK-ish, but again, just need to re-evaluate this one.

  • Reported: C2MS 1.0 — Mon, 22 Apr 2024 00:52 GMT
  • Updated: Mon, 15 Dec 2025 15:59 GMT

Larger Data Types

  • Key: C2MS12-8
  • Status: open  
  • Source: Kratos RT Logic, Inc. ( Mr. Mike Anderson)
  • Summary:

    From Justin: In the current specification, RAW-VALUE is limited to a 32-bit integer and EU-VALUE is limited to 64-bit float (i.e., double). These data types should be changed to allow larger data types to be represented (at a minimum, 64-bit integer should be supported throughout). May need a separate field to indicate the type of data in these fields.

    [NOTE: the reason for deferment is simply say making the RAW-VALUE a 64 bit and the EU-VALUE 128-bit float falls outside of hardware support and programming language support -- and adding a DATA-TYPE field to support the specification of any valid c2ms data-type in either field seems like a big change that should be considered more fully.]

    The current spec supports a RAW-VALUE and EU-VALUE (converted/calibrated) fields. Currently the RAW one is a 32-bit signed integer and the EU one is a double (64-bit). To support a broader value type and range, this change adds a RAW-VALUE-TYPE and an EU-VALUE-TYPE to any message these fields are in. In some cases, if the message has both a RAW and EU value, these could in some cases be identical. Additional optional (special case) fields are also added RAW-VALUE-LENGTH and EU-VALUE-LENGTH, these two are discussed below.

    The RAW-VALUE-TYPE and EU-VALUE-TYPE would be one of the C2MS data-types and be valid for all samples in the message. Hence, they are only specified once per message.

    For example, a typical combination might be: RAW-VALUE-TYPE=I32, EU-VALUE-TYPE=F64 for numeric calibrated telemetered values.

    The main reason in some cases to preserve both the RAW and the EU value is that in some cases there's a need to re-calibrate existing values and the raw can then be used to do that... [are there any others?]

    [It's worth noting that RAW here may mean literally bit-by-bit what's in the packet or it could mean "host corrected" (byte swapped) but without calibration -- we should sort that out. In fact, C2MS does not say that I can tell ... I'm aware that some orgs support the notion of raw from the packet, host-converted (byte/bit corrected), and fully calibrated) in which case within discussion we may want to have 3 fields, which seems excessive. I think I prefer 'host-corrected' for the raw, as we can only do so much, and some folks might not have the truly raw bits available anyway...]

    RAW-FIELD-TYPE and EU-TYPE-TYPE are of type String. The legal values are specified in table 8.1 column Field-type. Note that these should probably be mixed character legal in these fields.

    Two OPTIONAL fields are available for type binary (blob) and variable. These types SHALL supply RAW-VALUE-LENGTH and EU-VALUE-LENGTH which are both I32 and specify the number of bytes for either field value. Negative values are illegal. From an implementation point of view in regard to these variable length fields, that messages beyond a few megabytes are likely not supported.

  • Reported: C2MS 1.0 — Sat, 21 Mar 2020 15:48 GMT
  • Updated: Mon, 15 Dec 2025 15:59 GMT
  • Attachments:

Command Echo Not Provided Message

  • Key: C2MS12-18
  • Status: open  
  • Source: Kratos RT Logic, Inc. ( Mr. Mike Anderson)
  • Summary:

    We have already added a CMD-ECHO boolean to the Command Request Message in C2MS11-87. However, there is a possible scenario where just because we asked for one, there is no way for one to be delivered.

    According to C2MS11-87, the field is an attempt to "Indicate if an ECHO should be sent at any configured point(s) along the ground chain as the command is transmitted."

    The question of this issue is around what to do if the back-end system is not capable of or is not configured to send an Echo. In that case, there would quietly be no echo at all in spite of setting that flag to true. Gerry has brought up that perhaps we need a message type that is "unable to echo" or use the CMD ECHO message with a value of "here's your echo, but we aren't able to collect any information".

  • Reported: C2MS 1.0 — Wed, 15 Mar 2023 19:46 GMT
  • Updated: Mon, 15 Dec 2025 15:59 GMT

Define a Way to Create Argument-based Commands for the Command Request Message

  • Key: C2MS12-16
  • Status: open  
  • Source: Kratos RT Logic, Inc. ( Mr. Mike Anderson)
  • Summary:

    The Command Request Message designates one CMD-FORMAT type as MNEMONIC, but it seems impossible to use this type to send a mnemonic-based command using the message as is, because the formatted command is to be held in CMD-DATA (binary). We have explored modifying to this message to include arguments to fill in a looked up command, but as we have tried to go in that direction, we get further from the expected use of Command Request Message.

    Therefore, this issue calls out the need to create a new message request/response to 'create' a formatted command from a command name and list of command arguments. This formatted command can then be placed in the CMD-DATA of the Command Request message. (This was the solution we converged upon in Chicago, 2024).

    This "Command Creation Request Message" should indicate the CMD-FORMAT desired, include a CMD-NAME field of type STRING to hold the human-readable name for command lookup. It is also to contain a list of 0-n Command Arguments to hold the human-supplied arguments, along with a way to specify the argument type.

    The "Command Creation Response Message should include the binary field CMD-DATA to line up with the same field name/type in Command Request Message.

    As part of this effort, the MNEMONIC CMD-FORMAT should be deprecated in Command Request Message, since it turned out not to be useable as is.

  • Reported: C2MS 1.0 — Tue, 7 Jun 2022 12:54 GMT
  • Updated: Mon, 15 Dec 2025 15:59 GMT
  • Attachments:

Required or Optional for MNEMONIC Status on Data Messages

  • Key: C2MS12-42
  • Status: open  
  • Source: Kratos RT Logic, Inc. ( Mr. Mike Anderson)
  • Summary:

    When Mnemonic data is returned in the Mnemonic Value Response Message (representing the initial state of mnemonics being requested), the fields MNEMONIC.n.NAME and MNEMONIC.n.STATUS are required. This makes sense, because of the nature of the mnemonic values. If a name and status can't be returned, nothing else would seem relevant. However, when the data is conveyed in subsequent Mnemonic Value Data Messages, MNEMONIC.n.NAME and MNEMONIC.n.STATUS are Optional. This, in contrast, seems to be in error.

    Note that via copy-paste, the Archive Mnemonic Value Request/Data Messages are exactly the same. The MNEMONIC.n.NAME and MNEMONIC.n.STATUS are required in the Response Message and optional in the Data Message.

    Normally, it would not be appropriate to apply required to a field that was previously optional in order to avoid backward compatibility. But in this case it is clearly an oversight and the assumption is that anyone sending mnemonics in the Data Messages is already providing the name and status of each. Therefore, the fields in both the MVAL Data and AMVAL Data Messages should be modified to make these required, following the lead of the MVAL and AVMAL Response Messages.

  • Reported: C2MS 1.0 — Wed, 10 Apr 2024 16:25 GMT
  • Updated: Mon, 15 Dec 2025 15:59 GMT
  • Attachments:

AMVAL Value Response Doesn't Mirror MVAL Value Response Message

  • Key: C2MS12-37
  • Status: open  
  • Source: Kratos RT Logic, Inc. ( Mr. Mike Anderson)
  • Summary:

    MVAL and AMVAL seem pretty close in most respects, but MVAL Response Message has many fields that are not present in AMVAL Response Message. Probably just need to do some analysis regarding comparative usages and fields to determine if it is correct as-is and if not, add the missing fields to AMVAL Resp.

  • Reported: C2MS 1.0 — Fri, 26 Jan 2024 00:20 GMT
  • Updated: Mon, 15 Dec 2025 15:59 GMT

Consider Deprecating and Later Removing Resource Message

  • Key: C2MS12-31
  • Status: open  
  • Source: Kratos RT Logic, Inc. ( Mr. Mike Anderson)
  • Summary:

    The Resource Message stated objective is to enable publishing "computer performance data" via a defined C2MS message. However, using C2MS messages to monitor CPU load, memory utilization, and network port status seems wholly out of scope for satellite command and control. This provides what is essentially a rudimentary mechanism for resource monitoring, which could easily be better accomplished through industry standard mechanisms completely outside of C2MS.

    In C2MS11-2, we removed CPU and memory related data from the Heartbeat Message. It makes sense to completely remove the Resource Message (via deprecation) for the same reason.

  • Reported: C2MS 1.0 — Fri, 12 Jan 2024 21:43 GMT
  • Updated: Mon, 15 Dec 2025 15:59 GMT
  • Attachments:

What to do when Priority isn't Specified

  • Key: C2MS12-46
  • Status: open  
  • Source: Kratos RT Logic, Inc. ( Mr. Mike Anderson)
  • Summary:

    Priority is an optional field on a couple of messages. We need to do some analysis regarding what it means if Priority isn't specified, and consider making textual guidance in the document.

    Affected messages:

    • Directive Request Message
    • Simple Service Request Message
  • Reported: C2MS 1.0 — Mon, 22 Apr 2024 00:24 GMT
  • Updated: Mon, 15 Dec 2025 15:59 GMT

Rework Log Message


Fix Use of 'Severe' in Diagrams (Should be 'Critical')

  • Key: C2MS12-84
  • Status: open  
  • Source: Kratos RT Logic, Inc. ( Mr. Mike Anderson)
  • Summary:

    Late in C2MS 1.1, we aligned SDTF error levels across the specs. 1.1 initially used 'Severe' for the highest level of concern. Later, we changed this to 'Critical' as this was better alignment with XTCE. Although the document text was all changed, we had three model diagrams that referred to 'Severe' in notes: Log Message, Heartbeat Message and Device Message. The notes in these diagrams all need to be fixed to use 'Critical' instead of 'Severe'.

    Note that Log Message is already being fixed as part of the proposed resolution for C2MS12-43. Therefore, this issue only addresses Heartbeat and Device Messages.

  • Reported: C2MS 1.1b1 — Fri, 15 Nov 2024 18:19 GMT
  • Updated: Mon, 15 Dec 2025 15:59 GMT
  • Attachments:

Standardize Sections and Section Names for Message Subjects

  • Key: C2MS12-87
  • Status: open  
  • Source: Kratos RT Logic, Inc. ( Mr. Mike Anderson)
  • Summary:

    Some messages have an inconsistent layout or section naming for their "Message Subjects" section. These need to be brought into a standard from. Messages that have this issue:

    • Section 8.3.1.1 Log Message Subject Names does not start at the right spot. It should begin before Table 8-5. Log Message Subject Naming. Additionally it should be "8.3.1.1 Log Message Subjects" (this is being fixed in the resolution of C2MS12-43)
    • Directive Response and Requests Messages to do not have 'Message' in the section heading. (Instead of "Directive Response Subjects" it should be "Directive Response Message Subjects" to be consistent with others.
  • Reported: C2MS 1.1b1 — Wed, 20 Nov 2024 00:28 GMT
  • Updated: Mon, 15 Dec 2025 15:59 GMT

In message tables, make use of an enum type to designate a discreet list


Represent Time as UTC

  • Key: C2MS12-108
  • Status: open  
  • Source: Kratos RT Logic, Inc. ( Mr. Mike Anderson)
  • Summary:

    We need to make a general statement in C2MS that all times are considered to be UTC. Additionally, every "Additional Info" table that has a Time type should put UTC in the Description column.

  • Reported: C2MS 1.1b1 — Thu, 19 Dec 2024 17:41 GMT
  • Updated: Mon, 15 Dec 2025 15:59 GMT

Remove 'Not used' Designators in "Properties of Miscellaneous" Tables

  • Key: C2MS12-93
  • Status: open  
  • Source: Kratos RT Logic, Inc. ( Mr. Mike Anderson)
  • Summary:

    A minority (nine out of 60+) of "Properties of Miscellaneous" tables have lines for Miscellaneous Elements only to state that they are "not used". This is superfluous and inconsistent with most other tables of this type. The "not used" aspect is knowable by the ME not being listed either in this table or its preceding "Subject Naming" table.

    This does not apply to the following tables, since they have some not used MEs in between others that are used, so they do need to be specified:

    • Table 8-86. Properties of the Miscellaneous Elements for the Telemetry TDM Frame Message
    • Table 8-91. Properties of the Miscellaneous Elements for the Telemetry Processed Frame Message

    Additionally, "Table 8-182. Properties of the Miscellaneous Elements for the Navigation Data Message" lists ME6 but without any other information, including "not used". Upon review, though, it is not used, so the line should simply be removed to avoid confusion.

  • Reported: C2MS 1.1b1 — Fri, 22 Nov 2024 16:22 GMT
  • Updated: Mon, 15 Dec 2025 15:59 GMT

Standardize Table Cell Borders

  • Key: C2MS12-91
  • Status: open  
  • Source: Kratos RT Logic, Inc. ( Mr. Mike Anderson)
  • Summary:

    In the spec PDF, there is a lot of inconsistency about how XX Message Additional Information tables appear in the document.

    Some have (mostly) heavy cell borders - ex: Table 8-36. Directive Response Message Additional Information

    Some have normal cell borders - ex: Table 8-140. Command Request Message Additional Information

    Some have both in the same table - ex: Table 8-31. Directive Request Message Additional Information

    Having heavy cell borders leads to a propensity to add cells with inconsistent cell borders, unless care is taken by the editor. Because of this, I recommend using normal cell borders on all these tables. Normal borders are used in many of them and they look fine.

    Similarly all the XX Message Header Field Values tables should be updated in the same way.

    Additionally, there are other similar tables that follow this basic construct and should also be updated:

    • Table 6-9. Ordinal Date and Time Field Type Definition
    • Table 6-10. Response Status Substructure
    • Table 8-3. Mapping of Message Header Fields to the C2MS Subject Name
    • Table 8-9. Pass-Related Occurrence Types
    • Table 8-10. Telemetry Limit Violation Occurrence Types
    • Table 8-11. Command Verification Occurrence Types
    • Table 8-12. Miscellaneous Occurrence Types
    • Table 8-13. Log Message to Echo a Directive Request Message
    • Table 8-14. Product Message to Echo a Directive Request Message
    • Table 8-20. Examples of Start and Stop Times
    • Table 8-26. Meaning of Response Status and Return Value with Recommended Actions
    • Table 8-37. Group Hierarchical Associations
    • Table 8-160. Meaning of RESPONSE-STATUS and RETURN-VALUE with Recommended Actions
    • Table A-1. Software Class and Subclass Categories

    Finally, - Table 8-161. Example Scenarios Using the Set of Product Messages should keep the format of the cells generally, but needs to be cleaned up.

    As a note, there are some tables where the structure of the table is easier to distinguish with some heavy borders and these should remain. These are related to the XX Message Subject Naming Tables.

  • Reported: C2MS 1.1b1 — Fri, 22 Nov 2024 15:25 GMT
  • Updated: Mon, 15 Dec 2025 15:59 GMT

Verify FORMAT Options for some Navigation Data Messages

  • Key: C2MS12-113
  • Status: open  
  • Source: Kratos RT Logic, Inc. ( Mr. Mike Anderson)
  • Summary:

    Among the "Navigation Data Messages", the following messages all have supported FORMATs of KVN, XML, RAW and BIN:

    • Attitude Parameter Message
    • Attitude Ephemeris Message
    • Orbit Parameter Message
    • Tracking Data Message

    However the following only support FORMATs of KVN and XML:

    • Orbital Mean-Elements Message
    • Orbit Ephemeris Message

    I don't know if this was what was intended or an oversight not to include RAW and BIN in these last two (or if the other Orbit Parameter Message perhaps shouldn't have them).

    I'm entering this issue to capture this question as it could stand investigation

  • Reported: C2MS 1.1b1 — Wed, 12 Mar 2025 00:38 GMT
  • Updated: Mon, 15 Dec 2025 15:59 GMT

Consider a list of Metadata Items for Command Request Message

  • Key: C2MS12-114
  • Status: open  
  • Source: Kratos RT Logic, Inc. ( Mr. Mike Anderson)
  • Summary:

    In 1.2, we are adding a set of name-value pairs for Command Metadata Items to the new Command Creation Request Message. This is being done in the resolution for C2MS12-16.

    The question here is we should add this construct to the Command Request Message as well.

  • Reported: C2MS 1.1b1 — Sun, 16 Mar 2025 23:03 GMT
  • Updated: Mon, 15 Dec 2025 15:59 GMT
  • Attachments:

Wrong Relationship in Model Diagrams - Simple Service


sometimes incorrect 'nth' sample or 'first' sample text

  • Key: C2MS12-117
  • Status: open  
  • Source: Kratos RT Logic, Inc. ( Mr. Mike Anderson)
  • Summary:

    Where there is a

    • MNEMONIC.n.SAMPLE.m.TIME-STAMP field,
    • MNEMONIC.n.SAMPLE.m.RAW-VALUE field,
    • MNEMONIC.n.SAMPLE.m.EU-VALUE field,
    • MNEMONIC.n.SAMPLE.m.TEXT-VALUE field, or
    • MNEMONIC.n.SAMPLE.m.LIMIT-ENABLE-DISABLE field

    There is frequently incorrect description text that either refers to the 'nth' data sample (should be 'mth') or 'first' data sample (probably should be 'mth'. These need to be individually evaluated and corrected. Be sure when chaning 'first' to 'mth' as I'm not sure the history of saying 'first'.

    Search the doc for 'nth' data sample or first data sample. Can search for a few 'mth' data sample for the correct usage.

  • Reported: C2MS 1.1b1 — Mon, 26 May 2025 23:32 GMT
  • Updated: Mon, 15 Dec 2025 15:59 GMT

Lack of Required Fields in Sub-elements


Resource Message Additional Information is blank for NUM-OF-DISKS Type and Presence

  • Key: C2MS12-89
  • Status: open  
  • Source: Kratos RT Logic, Inc. ( Mr. Mike Anderson)
  • Summary:

    Table 8-62 Resource Message Additional Information is blank for NUM-OF-DISKS Type and Presence, should be U16 and R.

  • Reported: C2MS 1.1b1 — Wed, 20 Nov 2024 16:24 GMT
  • Updated: Mon, 15 Dec 2025 15:59 GMT

Fix diagrams from C2MS12-8 Resolution


Correct Final Message Construct

  • Key: C2MS12-119
  • Status: open  
  • Source: Kratos RT Logic, Inc. ( Mr. Mike Anderson)
  • Summary:

    Some messages have a RESPONSE-STATUS that has a value of 6=Final Message. However, "Final Message" is not a response status, especially when compared to the other five possible values, but rather a qualifier about an individual response message. Further, there is no guarantee that a Final Message will be sent. For example, if a response message is marked with "Acknowledge", should there then be a separate "Final Message"? If a response message is marked with "Working / Keep Alive", should there then be a separate "Final Message"? In these cases, it is actually ambiguous. Table 6-11 Sequence of Response Status seems to indicate that a Final Message may follow an Acknowledge or Working/Keep Alive, but no others. Yet it seems possible to see an ACK followed by Working / Keep Alive, Followed by either Successful Completion or Failed Completion, and the concept of a Final Message is left hanging in those cases. It's just a bit strange.

    A better way would be to allow any response message that supports sequences to indicate in a Boolean that it is the last message that will be received in a response, allowing both sequencing and single messages. In fact, many messages (like product message) that can be sent as part of a sequence do have a FINAL-MESSAGE Boolean field.

    This RESPONSE-STATUS is described in section 6.4.2.2 C2MS RESP Message Type Details and is used in the following messages:

    • Directive Response Message
    • Replay Telemetry Data Response Message
    • Archive Mnemonic Value Response Message
    • Command Response Message
    • Product Response Message
    • Product Message (it is wholly unneeded here and likely caused by copy-paste from the wrong source... It should be deprecated)
    • Simple Service Response Message

    In all the response messages above, deprecate the use of 6=Final Message, add an optional Boolean (default to false) called FINAL-RESPONSE-MESSAGE. This allows FINAL-RESPONSE-MESSAGE to be set for all true statuses. Ensure that there is a FINAL-MESSAGE Boolean in all things that could be sent, like Product Message (which already has this Boolean).

    Show an improved MEP (via C2MS12-5) that includes product messages (or the like) flowing within a response set.

  • Reported: C2MS 1.1b1 — Tue, 27 May 2025 18:12 GMT
  • Updated: Mon, 15 Dec 2025 15:59 GMT
  • Attachments:

Clarity and Usage Issues with Replay Telemetry Data Request (and Response) Message

  • Key: C2MS12-20
  • Status: open  
  • Source: Kratos RT Logic, Inc. ( Mr. Mike Anderson)
  • Summary:

    There are some clarity issues with Replay Telemetry Data Request (and Response) Message:

    • There is a STREAM-MODE the fields of the Replay Telemetry Data Request Message, but in this case, I believe what it is there for is to say what types of telemetry messages to replay. It's not part of the Subject, the way STREAM-MODE is for other messages. I'm not sure it makes sense in this message type and should be re-evaluated. At a minimum, beefing up the description of it would be helpful.
    • There is no mention that the replayed TLM messages should be marked with STREAM-MODE of RPY (Replay), but I assume that would be true, because otherwise, there would be no way to have RPY messages. This should be discussed in the context of this message.
    • There is a lot of messiness that can come from replaying the telemetry messages back in an operational environment. I could pick messages to replay from two years ago. What processes are listening for those messages? Do MVAL messages also get produced from the replayed TLM? Note that these cannot be marked RPY. Are Event Messages produced from the limit checks? Note that these cannot be marked RPY. Blech. Probably need a discussion of all this and a warning, again, not to have RPY messages flow in an operational environment.
    • There is discussion in "8.8 Replay Telemetry Data Messages" regarding using the Replay Request Message to get "real-time" or even "a future flow of data". In other words, there has been consideration at some point about using these messages as a way to request TLM messages wholly apart from subscribing to the normal published TLM messages. The only apparent benefits of this are the ability to constrain the DATA-RATE, to affect the PLAYBACK-RATIO, or to allow pausing or stepping through the TLM stream of the current (or future) real-time data. Any other elements of the data stream, could simply be filtered out as part of normal pub-sub of the standard messages. This makes for a bit of a Frankenstein meaning to the Replay messages. Not sure what do do about this. I think it actually simply makes more sense to say, if you want to do this kind of stuff, get the messages replayed from the archive, rather than to use this as a mechanism to affect real-time data. In any case, this could use some attention and explanation. Bottom line, I feel like this is one of those cases where the power of infinite flexibility has been employed so say, "Sure this is a message about replay, but you can get it to do basically whatever you want related to telemetry streams."
    • Section "8.8 Replay Telemetry Data Messages" refers to "Replay Telemetry Data Messages". However, this is a category rather than a specific message type, so some rewording is probably worthwhile to avoid confusion. The term "Replay Telemetry Data Messages" refers to replayed messages related to telemetry, which are specifically and exclusively: Telemetry CCSDS Packet Message, Telemetry CCSDS Frame Message, Telemetry CCSDS CADU Frame Message, Telemetry CCSDS Transfer Frame Message, Telemetry TDM Frame Message, and Telemetry Processed Frame Message.
  • Reported: C2MS 1.0 — Sun, 19 Mar 2023 21:16 GMT
  • Updated: Mon, 15 Dec 2025 15:59 GMT
  • Attachments:

Split ME1 in Simple Service Req/Resp

  • Key: C2MS12-17
  • Status: open  
  • Source: Kratos RT Logic, Inc. ( Mr. Mike Anderson)
  • Summary:

    Simple Service Request uses ME1 to indicate the target of the request, but this can have one of two mutually-exclusive forms:

    • Service Provider Name (a named instance of a component, such as FDServiceApp1)
    • A Service Name not related to a specific component (such as Flight Dynamics)

    Meanwhile, the Simple Service Response also uses ME1 in a similar, but slightly different way. In the RESP, ME1 represents one of two mutually exclusive forms:

    • A Requestor Name (a named instance of a components that requested a service, or will receive data from the Service Provider, such as C2App7)
    • A Service Name not specific to a component (such as Flight Dynamics)

    Note that when using ME1 to designate a component, it is always the target recipient of the request/response, but when specifying a Service Name, it is always the name of the Service Provided, which is more related to the responder than the requestor. In this way, the Request Message uses that form of ME1 to designate the recipient, but the Response Message in that form designates to the provider.

    This dual-hatting of ME1 is pretty confusing. One major user of C2MS has modified these messages to separate out the two uses of ME1 into ME1 and ME2, shifting ME2 and ME3 to the right.

    This issue reqeusts to do that same thing, matching the modification made by that major user.

  • Reported: C2MS 1.0 — Thu, 16 Feb 2023 15:53 GMT
  • Updated: Mon, 15 Dec 2025 15:59 GMT

Non-sensical Description for PROD-MSGS-TO-SEND

  • Key: C2MS12-35
  • Status: open  
  • Source: Kratos RT Logic, Inc. ( Mr. Mike Anderson)
  • Summary:

    In Product Response Message, PROD-MSGS-TO-SEND field is an unsigned type, with a stated minimum "value" of 0+, but says in the description text the following:

    A value of “-1” can be used to indicate “Unknown”.

    Should probably find a different way to indicate unknown, such as not including this optional field in the message.

  • Reported: C2MS 1.0 — Wed, 24 Jan 2024 21:55 GMT
  • Updated: Mon, 15 Dec 2025 15:59 GMT

use of brackets not consistent for Subject Elements

  • Key: C2MS12-50
  • Status: open  
  • Source: Kratos RT Logic, Inc. ( Mr. Mike Anderson)
  • Summary:

    In the "... Subject Naming" tables, a "Subject Content" item is supposed to have brackets [] around variables and no brackets for literals. This is not always followed though. See Telemetry CCSDS Packet Message as an example.ME2-ME6 do not use brackets, but should. Several other tables are like this.

  • Reported: C2MS 1.0 — Mon, 13 May 2024 06:05 GMT
  • Updated: Mon, 15 Dec 2025 15:59 GMT
  • Attachments:
    • C2MS12-50.docx 29 kB (application/vnd.openxmlformats-officedocument.wordprocessingml.document)

Fix change in Table 8-155 Product Request Message Add'l Info

  • Key: C2MS12-154
  • Status: open  
  • Source: Kratos RT Logic, Inc. ( Mr. Mike Anderson)
  • Summary:

    In C2MS12-115, already approved, there was an error in the text of one cell in Table 8-155 Product Request Message Add'l Info which needs to be fixed. Specifically, under URI, the Description says "Location where the requesting component is asking for the product file(s) to be stored. Could be a web address, directory, or folder specification . Required if DELIVER-VIA-INCLUDE is True. Not used otherwise." but should be DELIVER-VIA-REFERENCE.

  • Reported: C2MS 1.1b1 — Tue, 19 Aug 2025 20:32 GMT
  • Updated: Mon, 15 Dec 2025 15:59 GMT

Missing Type for MVAL Data and AMVAL Data Messages

  • Key: C2MS12-142
  • Status: open  
  • Source: Kratos RT Logic, Inc. ( Mr. Mike Anderson)
  • Summary:

    Mne Value Data Message AND Archive Mne Value Data Message have missing type for ALARM-STATE in diagram. Need an updated diagram for both of these.

  • Reported: C2MS 1.1b1 — Fri, 11 Jul 2025 20:15 GMT
  • Updated: Mon, 15 Dec 2025 15:59 GMT

Recommend UTF-8 for Text Encoding in C2MS implementations/usage

  • Key: C2MS12-126
  • Status: open  
  • Source: Kratos RT Logic, Inc. ( Mr. Mike Anderson)
  • Summary:

    The spec does not mention anything about text encoding. Although the PIM doesn't have to specify it, and it should be designated by PSMs, it would make sense to 'recommend' UTF-8 as the standard to be used by implementations.

  • Reported: C2MS 1.1 — Wed, 11 Jun 2025 17:26 GMT
  • Updated: Mon, 15 Dec 2025 15:59 GMT

in 8.1, we sometimes have table and section names that have wrong term

  • Key: C2MS12-156
  • Status: open  
  • Source: Kratos RT Logic, Inc. ( Mr. Mike Anderson)
  • Summary:

    In this section, anytime we have a table or subsection or diagram name it should always be C2MS Message Envelope, instead of simply Message Envelope. The type is the former.

  • Reported: C2MS 1.1b1 — Tue, 19 Aug 2025 22:03 GMT
  • Updated: Mon, 15 Dec 2025 15:59 GMT

Allow custom message subtypes

  • Key: C2MS12-118
  • Status: open  
  • Source: Kratos RT Logic, Inc. ( Mr. Mike Anderson)
  • Summary:

    C2MS12-53 calls for a way to make C2MS-defined messages extensible. This issue is to allow new TYPES of messages to be defined, within the construct of C2MS. This is to avoid having new messages defined that are not really C2MS Messages.

    This could also alleviate C2MS12-22.

    If we do this, we should consider allowing the user to specify a MESSAGE-SUBTYPE that is custom (though the MESSAGE-TYPE would still be just MSG/REQ/RESP). A couple of ways this could be done would be to say it must always start with "CUSTOM-", such as "CUSTOM-MISSIONX-CALCULATE-ORBIT". Note that if we do this, we need to change the Description in Table 8-2 for MESSAGE-SUBTYPE.

    Alternatively, we could use "CUSTOM" as the MESSAGE-SUBTYPE, and use ME1 to designate the "Custom Message Subtype". In many ways, this is cleaner, but doesn't take advantage of SUBTYP being a part of the message subject directly and uses up one of the ME slots.

    Either way, we would describe that they should use naming that avoids conflicts as we said in the resolution for C2MS12-53.

    We should consider some kind of registry, perhaps... maybe maintained at the DOMAIN1 level.

    In C2MS 2.0, we could consider adding a SubSpecification to go along with the Specication (C2MS), but that wouldn't be possible in 1.x.

    If we do anyting in 1.x, we should add a clear descriptoin of how it works, perhaps near or in 6.2.3.4 Message Elements of the C2MS Subject Name.

  • Reported: C2MS 1.1b1 — Tue, 27 May 2025 16:31 GMT
  • Updated: Mon, 15 Dec 2025 15:59 GMT
  • Attachments:

Need to update references to NASA Goddard Docs

  • Key: C2MS12-109
  • Status: open  
  • Source: Kratos RT Logic, Inc. ( Mr. Mike Anderson)
  • Summary:

    Current document references NASA Goddard docs in the front matter. These should be brought to current versions:

    3.2.1 NASA GMSEC Documents
    The following GMSEC documents set forth the NASA GMSEC Architecture and the GMSEC Applications Programming Interface User’s Guide. Documents for specific GMSEC-compliant software components should be consulted on an individual basis.
    • GMSEC Architecture Document, Release 2.8.1, February 2014
    • GMSEC API 4.3 User’s Guide, May 2017

  • Reported: C2MS 1.1b1 — Mon, 17 Feb 2025 16:09 GMT
  • Updated: Mon, 15 Dec 2025 15:59 GMT

Replace "Publish" with "Broadcast"

  • Key: C2MS12-165
  • Status: open  
  • Source: Kratos RT Logic, Inc. ( Mr. Mike Anderson)
  • Summary:

    This is in order to get away from the assumption of a pub/sub architecture. This will include renaming the MEPS that have "Publish".

    Note that some already-approved issues in this release might have used "Publish". Need to find and correct these.

    Other possible replacement terms include disseminate, Notify/Notification.

  • Reported: C2MS 1.1b1 — Tue, 16 Sep 2025 22:13 GMT
  • Updated: Mon, 15 Dec 2025 15:59 GMT

Do we need to add the ability to include a Classification Level?

  • Key: C2MS12-160
  • Status: open  
  • Source: Kratos RT Logic, Inc. ( Mr. Mike Anderson)
  • Summary:

    It would have to be optional, but could be useful. I'm thinking a String whose value is determined by the domain where it operates, as these could be different depending on the country and could include (or not) releasability tags.

  • Reported: C2MS 1.1b1 — Mon, 8 Sep 2025 13:06 GMT
  • Updated: Mon, 15 Dec 2025 15:59 GMT

Should Typed Variable DATA-VALUE be String instead of binary

  • Key: C2MS12-155
  • Status: open  
  • Source: Kratos RT Logic, Inc. ( Mr. Mike Anderson)
  • Summary:

    From C2MS12.53 (already approved), the Typed Variable has a DATA-VALUE of type Binary. Could we make this String instead?

  • Reported: C2MS 1.1b1 — Tue, 19 Aug 2025 22:00 GMT
  • Updated: Mon, 15 Dec 2025 15:59 GMT

Allow SERVICE-GROUP/NAME/OP-NAME in lieu of or along side DESTINATION-COMPNENT

  • Key: C2MS12-168
  • Status: open  
  • Source: Kratos RT Logic, Inc. ( Mr. Mike Anderson)
  • Summary:

    On Request Messages, allow SERVICE-GROUP, SERVICE-NAME and/or OPERATION-NAME to be used to find a service rather than DESTINATION-COMPONENT.

    One case would also use a DESTINATION-COMPONENT, implying that the message conveys to that directly-named component the S/G-S/N-O/N.

  • Reported: C2MS 1.1b1 — Thu, 18 Sep 2025 14:29 GMT
  • Updated: Mon, 15 Dec 2025 15:59 GMT

Documentation Changes to Move Away from Pub/Sub Expectation

  • Key: C2MS12-167
  • Status: open  
  • Source: Kratos RT Logic, Inc. ( Mr. Mike Anderson)
  • Summary:

    C2MS has constructs and language that make it seem like a pub/sub specification, though that is merely one possible architecture. C2MS message define a format for messages that could be used in a service-based architecture.

    To aid with this, we should not use the term 'publish', and we should be careful with 'subscribe'.

    This is in order to get away from the assumption of a pub/sub architecture. This will include renaming the MEPS that have "Publish".

    Note that some already-approved issues in this release might have used "Publish". Need to find and correct these.

    We should further state that the Subject is optional used to aid message delivery, most useful in a pub/sub setup, but the subject is derived from, rather than adding to the message itself.

    In the document, use terms like 'send' instead of 'publish'. Make the patterns refer to Notify rather than publish.

  • Reported: C2MS 1.1b1 — Thu, 18 Sep 2025 14:16 GMT
  • Updated: Mon, 15 Dec 2025 15:59 GMT
  • Attachments:

Improve Representation of Message Types


Acknowledge Final Status inconsistency

  • Key: C2MS12-5
  • Status: open  
  • Source: Kratos RT Logic, Inc. ( Mr. Justin Boss)
  • Summary:

    Based on review of latest specification, the problem detailed in C2MS-5 is still present. This problem makes it not possible for a client application to properly be developed to support all MEPs. If a client application is developed to support MEP2, then it will ignore all future responses after the first ACK comes in when communicating with a server that supports MEP4 or MEP5. If a client application is developed to support MEP4 and MEP5, then it will never think that a request finished when communicating with a server that supports MEP2.

    As is currently specified, via table 6-9 on page 20, the Acknowledge is listed as a Final Status. Though it is only a final status in MEP2.

    Possible solutions:
    1. Remove MEP2. This would make Acknowledge in Table 6-9 have a Final Status of "No"
    2. Add an additional status code of Acknowledge Complete (perhaps #7). In this option, Acknowledge (#1) would have Final Status of "No", though new Acknowledge Complete (#7) would have Initial Status of "Yes", Intermediate Status of "No", and Final Status of "Yes".

  • Reported: C2MS 1.0b1 — Mon, 26 Nov 2018 21:44 GMT
  • Updated: Mon, 15 Dec 2025 15:59 GMT

Replace simple service REQ/RESP

  • Key: C2MS12-22
  • Status: open  
  • Source: Kratos RT Logic, Inc. ( Mr. Mike Anderson)
  • Summary:

    Replace simple service REQ/RESP and deprecate current simple service messages. Maybe call this "Generic Service".

    Numerous issues are present with the current Simple Service REQ/RESP Messages. These include:

    • Destination Component is overloaded with two different meanings, depending on use.
    • Using Destination Component for SERVICE-NAME essentially requires the mission to establish a naming convention to separate SERVICE-NAME from DESTINATION-COMPONENT strings in order to tell the difference between them.
    • The Request can include a SERVICE-GROUP to further the SERVICE-NAME, sort of like namespacing, but this SERVICE-GROUP is not included in the Response message, which means that if needed in the Request, it is not possible to correctly correlate a Response to a Request.
    • The paradigm does not include a publish MEP natively, so at some point in the past, GMSEC/C2MS declared that a Request Message could be used to publish information, completely outside the Req/Resp MEP.
    • Current usage is to submit a request and then to have the response message indicate either the DESTINATION-COMPONENT of the original requestor or, alternately, the SERVICE-NAME associated with the original request. In keeping with other response messages, it should probably be just the DESTINATION-COMPONENT. It doesn't really need to have the option to use SERVICE-NAME, because the requestor is known. It also creates an odd and confusing alternate use, where in the current mode, the DESTINATION-COMPONENT is the requestor, but the SERVICE-NAME is related to the provider.

    Together, this makes the Simple Service Messages hopelessly tangled. The effort here is to start from scratch, deprecate the existing messages and move forward with something more workable.

    In this there are two factors that need consideration:

    • The Simple Service (and its replacement) should be intended for emerging services that go online in an existing domain, but that have not yet been able to establish their own set of dedicated C2MS-derived messages. It should not be the case that services live forever on this Simple Service (or replacement) mechanism.
    • The C2MS Messages themselves, perhaps in 2.0? should have a mechanism for extension without having to define new messages types. In other words, a service provider should be able to create a C2MS message that is simply expanded by what the service provider needs. If this can be accomplished, the Simple Service Paradigm is greatly aided, either by providing an easier path to offload the temporary use of Simple Service, or even by obviating the need for Simple Service.

    If we create a new replacement for Simple Service, need to account for the question raised in C2MS12-41.

    Text from C2MS12-17, which was marked a dup of this issue:
    = = =
    Simple Service Request uses ME1 to indicate the target of the request, but this can have one of two mutually-exclusive forms:

    Service Provider Name (a named instance of a component, such as FDServiceApp1)
    A Service Name not related to a specific component (such as Flight Dynamics)
    Meanwhile, the Simple Service Response also uses ME1 in a similar, but slightly different way. In the RESP, ME1 represents one of two mutually exclusive forms:

    A Requestor Name (a named instance of a components that requested a service, or will receive data from the Service Provider, such as C2App7)
    A Service Name not specific to a component (such as Flight Dynamics)
    Note that when using ME1 to designate a component, it is always the target recipient of the request/response, but when specifying a Service Name, it is always the name of the Service Provided, which is more related to the responder than the requestor. In this way, the Request Message uses that form of ME1 to designate the recipient, but the Response Message in that form designates to the provider.

    This dual-hatting of ME1 is pretty confusing. One major user of C2MS has modified these messages to separate out the two uses of ME1 into ME1 and ME2, shifting ME2 and ME3 to the right.

    This issue requests to do that same thing, matching the modification made by that major user.

    = = =

  • Reported: C2MS 1.0 — Tue, 11 Jul 2023 14:51 GMT
  • Updated: Mon, 15 Dec 2025 15:59 GMT

Using REQ Messages for 'Publish'

  • Key: C2MS12-15
  • Status: open  
  • Source: Kratos RT Logic, Inc. ( Mr. Mike Anderson)
  • Summary:

    The "Publish" MEP second paragraph talks about using either MSG or REQ messages as a means of publishing. I think this could use some revisiting.

    It seems on that a REQ message "may or may not require a response. For example, one component may request another component to take some action and does not need to know immediately if the action was successful or not." f(section 6.3.2.1, pg 15). This is then enabled by specifying a BOOLEAN value for "RESPONSE" indicating whether a reponse is expected in a REQ message.

    To me, it seems like not expecting a response when issuing a REQ message is a corner case. Even in the example above, how do I know that ANY component received the REQ? I would prefer to say that components that process a REQ message are expected to respond AT LEAST with a RESP Message acknowledging receipt. If the sender chooses not to look for one, fine, but it seems like an odd pattern to make a request and ignore whether anyone heard you.

    This would aid in simplifying the Publish MEP to reduce it to just MSG. Actually, if we don't do this, we need to fix the sequence diagram on pg 24, anyway, because as shown it's incorrect; requiring sending a MSG before sending a REQ. It's really meant to be either-or. So, if we remove REQ as a Publish mechanism, the diagram will be adjusted to be correct. If we don't remove it, we need to split the SD into two separate diagrams.

    With all this in mind, I'd suggest:

    • that the Publish MEP use only MSG Messages, which is what they are intended for
    • and stating that REQ messages expect a response, even if it is only an acknowledgement (this would also remove the RESPOSE:BOOLEAN field from REQ messages.
    • this results in modifying the Sequence Diagram for Publish MEP (Note that this diagram is actually incorrect, anyway, because as shown, it says that to Publish, the publisher sends a MSG and then a REQ.) At a minimum, this diagram needs to be fixed, even if we don't make the semantic changes described here.

    Note that if we remove "RESPONSE:BOOLEAN" concept, this affects the following:
    8.4.1.3 Directive Request Contents
    8.10.1.3 Command Request Message Contents
    8.12.1.3 Simple Service Request Message Contents

    Additionally, we'd need to look for scattered text in the spec that says REQ does not require a response.

  • Reported: C2MS 1.0 — Thu, 17 Feb 2022 16:54 GMT
  • Updated: Mon, 15 Dec 2025 15:59 GMT
  • Attachments:

Make SERVICE-NAME an Alternate way to Reach a Service

  • Key: C2MS12-164
  • Status: open  
  • Source: Kratos RT Logic, Inc. ( Mr. Mike Anderson)
  • Summary:

    For Request Messages, ME1 is always the DESTINATION-NODE, currently.

    Add another ME value for SERVICE-NAME. Make it mutually-exclusive. You either specify DESTINATION-COMPONENT or SERVICE-NAME. If the former, it's like it is today. If the latter, it is a REQUEST that doesn't know which component will process it.

    We have to make ME1 optional for these request messages..

    Strengthen the discussion of "FILL" in 6.2.2. State that is is a reserved word in subjects and that not only can it be sent as FILL, but a subscriber can also subscribe to FILL to catch cases where the DESTINATION-COMPONENT is not specified.

    Add a subsection that talks about requests and their use of SERVICE-NAME. These services should subscribe to FILL for D/C so that they respond to any request with the SERVICE-NAME.

    Somewhere Describe sense of component registry and not allowing more than one component to subscribe. These would be implemented in the domain according to domain requirements. In other words, Explain the peril about multiple responders and guidelines of how to approach it. Maybe they create a registry/lookup. Could use C2MS-EXT messages. Maybe we adopt this at a future time.

  • Reported: C2MS 1.1b1 — Tue, 16 Sep 2025 22:10 GMT
  • Updated: Mon, 15 Dec 2025 15:59 GMT

Make ME1 Optional for all Request Messages

  • Key: C2MS12-192
  • Status: open  
  • Source: Kratos RT Logic, Inc. ( Mr. Mike Anderson)
  • Summary:

    Allow ME1 (DESTINATION-COMPONENT) to be optional in all request message subjects. Note that the Header field DESTINATION-COMPONENT is already optional in the message itself. This would be the same we do on the OMG Generic Service Request in C2MS12-22, and we don't need SERVICE-GROUP/NAME/OPERATION-NAME, because the rest of the C2MS Messages are typed and already carry what is being requested.

    This is backward compatible, because it's moving ME1 from Required to Optional (less stringent).

    Note, too, that there was already a sort of hint at this in section 6.2.3.5 Miscellaneous Elements of the C2MS Subject Name which in its final paragraph talks about possibly using ME1 not for DESTINATION-COMPONENT, but for "group names" as a way to indirectly reach a component that is part of a single grouping of services. That's a bit of a kludge, but just allowing it to be not-specified works great. As it turns out, "group name" isn't needed because the request message is already strongly typed (I need MVALS for domain1, domain2, mission, constellation, satellite). That's very specific already, and leaving ME1 blank allows requestors to put out this message with no known component name, but to get back a response of exactly what I asked for.

  • Reported: C2MS 1.1b1 — Tue, 14 Oct 2025 23:25 GMT
  • Updated: Mon, 15 Dec 2025 15:59 GMT

Deprecate 1=Acknowledgment for MVAL Response Message

  • Key: C2MS12-176
  • Status: open  
  • Source: Kratos RT Logic, Inc. ( Mr. Mike Anderson)
  • Summary:

    Since there can be only one response, not sure ack makes sense. The idea is to start a stream of MVALs. Possible return values could be constrained to success, failed, invalid.

  • Reported: C2MS 1.1b1 — Thu, 25 Sep 2025 14:20 GMT
  • Updated: Mon, 15 Dec 2025 15:59 GMT
  • Attachments:

Cleanup of Message Summary Tables

  • Key: C2MS12-161
  • Status: open  
  • Source: Kratos RT Logic, Inc. ( Mr. Mike Anderson)
  • Summary:

    Table 8-15 Archive Message Retrieval Request Summary has the first column centered. It's the only one of this type, all others of this type use left-justified, so that needs to be corrected.

    Additionally all these tables throughout the document use "Senders Intended Usage" and "Receivers Intended Usage". These should be "Sender's" and "Receiver's" respectively. Or maybe Senders' or maybe we just say "Intended Usage for Senders" They all have to change anyway, so this might be the best form.

  • Reported: C2MS 1.1b1 — Mon, 15 Sep 2025 15:49 GMT
  • Updated: Mon, 15 Dec 2025 15:59 GMT

Rework "Response" Semantics in Product Message

  • Key: C2MS12-150
  • Status: open  
  • Source: Kratos RT Logic, Inc. ( Mr. Mike Anderson)
  • Summary:

    The Product Message has a lot of aspects that are tied to it being a "response" to a REQ rather than simply a message with data (that might have been produced as a result of a REQ, but that shouldn't be tied to a REQ or RESP).

    C2MS12-119 (already-approved) has deprecated FINAL-MESSAGE and RESPONSE-STATUS to try to get away from this, but the message is in need of more review/work in this regard. For example, it also contains a RETURN-VALUE which is a field related to the already-deprecated RESPONSE-STATUS. That would should probably be deprecated, too. Additionally, it has a TIME-COMPLETED which is a Response Message field, though in this case, it might make sense to keep it as it indicates when the product was created... in other words, it was put here along with the other Response fields, but has a different meaning here (ugh).

    But other fields could stand review. The goal should be to make this a data message without reference to a REQ. Yet some of the fields seem to be in it exactly for this reason (see PROD-MSG-TO-SEND, for example).

    A complete review of all the field should be done and deprecate those that should better be handled in the already-existing Product Response Message.

    Special note on REQUEST-ID: as with other data messages in a REQ-RESP-NOTIFY Triade, Product Message, by its description, can be produced either 1) as the result of a Product Request Message or 2) unsolicited. The REQUEST-ID is used to match a Product Message to correlate the PM with the originating request, which would be case in 1, above. However, in case 2, there would be no original request.

    REQUEST-ID should therefore be optional.

  • Reported: C2MS 1.1b1 — Mon, 11 Aug 2025 15:20 GMT
  • Updated: Mon, 15 Dec 2025 15:59 GMT
  • Attachments:

REQUEST-ID is Required in Product Message, but Shouldn't be

  • Key: C2MS12-153
  • Status: open  
  • Source: Kratos RT Logic, Inc. ( Mr. Mike Anderson)
  • Summary:

    Product Message, by its description, can be produced either 1) as the result of a Product Request Message or 2) unsolicited. The REQUEST-ID is used to match a Product Message to correlate the PM with the originating request, which would be case 1, above. However, in case 2, there would be no original request.

    REQUEST-ID should therefore be optional.

  • Reported: C2MS 1.1b1 — Tue, 19 Aug 2025 19:37 GMT
  • Updated: Mon, 15 Dec 2025 15:59 GMT

Rework 8.12 Product Messages Intro

  • Key: C2MS12-196
  • Status: open  
  • Source: Kratos RT Logic, Inc. ( Mr. Mike Anderson)
  • Summary:

    Section 8.12 Product Messages is the only major section of that Chapter without an Intro. The intro should discuss the purpose and use of all product messages. See any other major section of chapter 8 for examples.

    Additionally, none of the Product Messages contain a Message Summary Table (see Table 8-146 Command Echo Message Summary).

    All the other messages except Navigation Data Messages have summary tables. These NDMs are represented somewhat differently in C2MS, so not too worrisome that they don't, but Product Message are clear outliers with the other message types.

    These tables typically are followed with examples, also missing for Product Messages.

  • Reported: C2MS 1.1b1 — Sat, 18 Oct 2025 21:50 GMT
  • Updated: Mon, 15 Dec 2025 15:59 GMT

Adjust FINAL-MESSAGE Verbiage for Response Messages


Product Messages do not have Message Summary Tables

  • Key: C2MS12-181
  • Status: open  
  • Source: Kratos RT Logic, Inc. ( Mr. Mike Anderson)
  • Summary:

    None of the Product Messages contain a Message Summary Table (see Table 8-146 Command Echo Message Summary).

    All the other messages except Navigation Data Messages have summary tables. These NDMs are represented somewhat differently in C2MS, so not too worrisome that they don't, but Product Message are clear outliers with the other message types.

    These tables typically are followed with examples, also missing for Product Messages.

  • Reported: C2MS 1.1b1 — Sun, 12 Oct 2025 21:23 GMT
  • Updated: Mon, 15 Dec 2025 15:59 GMT

Create a C2MS SM&C MAL Message

  • Key: C2MS12-79
  • Status: open  
  • Source: NASA ( Mr. James Kevin Rice)
  • Summary:

    The SM&C defines a set of mission operations services. At the bottom of this we believe there's an SM&C MAL message.

    We believe that if we define a C2MS MAL message and appropriate delivery (addressing) – that any C2MS service could flow over a C2MS implementation.

  • Reported: C2MS 1.1b1 — Mon, 16 Sep 2024 19:45 GMT
  • Updated: Mon, 15 Dec 2025 15:59 GMT

Add subsection description for Generic Service RESP and DATA MSGs

  • Key: C2MS12-201
  • Status: open  
  • Source: Kratos RT Logic, Inc. ( Mr. Mike Anderson)
  • Summary:

    In the already-approved C2MS12-22, there was no description provided for OMG Generic Service Response Message or OMG Generic Service Data Message. Need to add these.

  • Reported: C2MS 1.1b1 — Tue, 21 Oct 2025 12:57 GMT
  • Updated: Mon, 15 Dec 2025 15:59 GMT

Two incorrect Subject Naming Tables

  • Key: C2MS12-190
  • Status: open  
  • Source: Kratos RT Logic, Inc. ( Mr. Mike Anderson)
  • Summary:

    Table 8-75 Telemetry CCSDS CADU Frame Message Subject Naming is Incorrect. It has incorrect formatting and lists ME5 instead of ME3 as the third ME.

    Table 8-162 Product Message is missing Subject Content titles and FILL in ME5 and ME6. (see Telemetry Processed Frame for how to represent this)

  • Reported: C2MS 1.1b1 — Tue, 14 Oct 2025 14:52 GMT
  • Updated: Mon, 15 Dec 2025 15:59 GMT
  • Attachments:

The Model still has Optional Fields and Required Fields classes

  • Key: C2MS12-144
  • Status: open  
  • Source: Kratos RT Logic, Inc. ( Mr. Mike Anderson)
  • Summary:

    Telemetry CCSDS Transfer Frame Message still has Optional and Required elements as aggregators in the model.

    MNE Value Request Message still has Required element as aggregator in the model.

    In both cases, we need to make sure all the fields are migrated to the top level and still exist in the C2MS Spec, then remove the elements listed here.

  • Reported: C2MS 1.1b1 — Sat, 12 Jul 2025 20:15 GMT
  • Updated: Mon, 15 Dec 2025 15:59 GMT
  • Attachments:

Replay TLM Data Response Message text correction

  • Key: C2MS12-212
  • Status: open  
  • Source: Kratos RT Logic, Inc. ( Mr. Mike Anderson)
  • Summary:

    In the description of the Replay TLM Data Response, the text uses the term "requestor" when it should be "responder" leading to confusion.

  • Reported: C2MS 1.1b1 — Sun, 26 Oct 2025 16:01 GMT
  • Updated: Mon, 15 Dec 2025 15:59 GMT

Need Review/Documented Explanation of NUM-OF-PROD-SUBTYPE-SUBCATEGORIES

  • Key: C2MS12-39
  • Status: open  
  • Source: Kratos RT Logic, Inc. ( Mr. Mike Anderson)
  • Summary:

    The purpose NUM-OF-PROD-SUBTYPE-SUBCATEGORIES in several messages is not clear and needs to be reviewed and either removed or expanded upon. Note that this is called NUM-OF-PRODUCT-SUBTYPES in C2MS 1.0, but the explanations are simply preserved from 1.0 into 1.1 where the field was renamed, so this issue persists.

    One interesting aspect of this is that these subtype subcategories are represented in the subject of the Product Message ME5 and ME6, and all other messages that have it refer to this Subject construct. This is described in the table and notes for the table for (C2MS 1.1) "Table 8-163. Properties of the Miscellaneous Elements for the Product Message"

  • Reported: C2MS 1.0 — Fri, 2 Feb 2024 17:42 GMT
  • Updated: Mon, 15 Dec 2025 15:59 GMT

Rework "Introduction to Specification" into a Section Describing Expected Use

  • Key: C2MS12-28
  • Status: open  
  • Source: Kratos RT Logic, Inc. ( Mr. Mike Anderson)
  • Summary:

    There is frequently confusion about how C2MS should be used. Normal use patterns are not described in the C2MS document, and this would be useful to add as a guide to users. This is especially true when C2MS is used in an enterprise environment, because common interpretation is critical.

    The section titled: "Introduction to Specification" needs evaluation and at least some rework. This is largely written as a "how we got to here" section, but could use more C2MS-centric language. Also, this should be considered to be moved from the front matter to a numbered section, such as perhaps 5.1 (moving the existing 5.1 to 5.2), and perhaps called "System Architecture", "Guidance", "User Guide", or something like that.

    If moved to a numbered section, it needs to be marked "Informative".

    The idea is to communicate context for how C2MS has been created and how it is expected to be used.

    One concept to make clear is that it does not require a message bus, but that is one expected use. Also, that when using message bus architecture, that more than one bus is a probable solution for many issues. For example, raw TLM might flow on one bus, MVALs on another, Replay on another.

  • Reported: C2MS 1.0 — Wed, 27 Sep 2023 19:36 GMT
  • Updated: Mon, 15 Dec 2025 15:59 GMT

Create final version of all model diagrams that have more than one resolution

  • Key: C2MS12-143
  • Status: open  
  • Source: Kratos RT Logic, Inc. ( Mr. Mike Anderson)
  • Summary:

    Some model diagrams are affected by more than one issue, and as such, all the changes need to be combined into one final SVG image in this issue to finalize the edits.

    Note, for example, that some messages (see Event and Log Message from C2MS12-43) have a 2025 date, but should be made 2026, because 1.2 has taken a bit longer than planned and will be finalized in 2026. It would be good to go through every model change and determine for sure if it needs to be content-version of 2026.

    Also, note that in C2MS12-53, all message diagrams are being updated, so really, this issue should capture all the final changes. Because of the same issue, all messages should have a CONTENT-VERSION of 2026 because of the addition of CUSTOM-FIELDs.

    Include the Request Data Stream MEP, which is slightly improved from the original issue (just better spacing of lines)

  • Reported: C2MS 1.1b1 — Sat, 12 Jul 2025 18:16 GMT
  • Updated: Mon, 15 Dec 2025 15:59 GMT
  • Attachments:

Improve Example Text for Publish Rate

  • Key: C2MS12-48
  • Status: open  
  • Source: Kratos RT Logic, Inc. ( Mr. Mike Anderson)
  • Summary:

    In section 8.9.1.3 Mnemonic Value Request Message Contents, there is a kind of odd example paragraph under the explanation of PUBLISH-RATE, that states: "For example, the data provider may know that it is limited to an output rate of 1 megabyte per second. If it is currently near its maximum output rate and after calculating the additional load of the request it would exceed that rate, the data provider may reject the Mnemonic Value Request with a "Failed Completion" status in the RESPONSE-STATUS field, and an optional status of "Unable to meet demand" in the RETURN-VALUE field."

    This should probably be placed elsewhere (under a different heading in the same area) and possibly reworded, as an example of not being able to meet the request, instead of an example of PUBLISH-RATE.

    The issue is that PUBLISH-RATE is described, then a caveat is given, then an example of the caveat. It winds up confusing as an example of PUBLISH-RATE.

  • Reported: C2MS 1.0 — Thu, 25 Apr 2024 14:11 GMT
  • Updated: Mon, 15 Dec 2025 15:59 GMT

Some examples of Subject Subscriptions use Wrong Form

  • Key: C2MS12-162
  • Status: open  
  • Source: Kratos RT Logic, Inc. ( Mr. Mike Anderson)
  • Summary:

    An asterisk (*) can take the place of exactly one whole element

    According to Section "6.2.2 Format of C2MS Subject Names", particularly:

    • "Table 6-2 Asterisk, Greater Than, and Plus Sign Wildcard Syntax Examples" and
    • "Table 6-3. Subject Name Matching Examples"
      The trailing '>' character means one or more, while trailing '+' character means zero or more.

    However, in the subject subscription examples provided of subjects in each message's description, many examples use '>' when they should use '+'.

    One example is found Simple Service Messages.

    Additionally, some have an improper space character between the last period and the '>' '*' or '+' character, which is incorrect. See Log Message as an example.

    Need to review all these and then offer correction.

  • Reported: C2MS 1.1b1 — Mon, 15 Sep 2025 20:18 GMT
  • Updated: Mon, 15 Dec 2025 15:59 GMT

General Cleanup of the Subject Content of Subject Naming Tables

  • Key: C2MS12-191
  • Status: open  
  • Source: Kratos RT Logic, Inc. ( Mr. Mike Anderson)
  • Summary:

    All Response Messages have RESPONSE-STATUS in the ME2 position of the subject, but in the Suject Naming Table, this is represented inconsistently between different messages.

    Simple Service is the only one that has the proper "Subject Content", which should be "[RESPONSE-STATUS]". However, Simple Service also has incorrect values in that ME2 field.

    This issue is for the Subject Naming Tables to use [RESPONSE-STATUS] in ME2 for each Response Message and to confirm valid values in the examples.

    Additionally, many other Message Elements that represent a value of a Message Field also show possible values in the Subject Content, even though this is already described elsewhere. See Log Message as an specific example. All these should be reduced to [<FIELD-NAME>] instead of showing the incomplete list of possible values. Doing so will make this table more clear. This change needs to be done for each Subject Naming Table, so should be a directive to the Editor with an example or two, rather than enumerating each case.

    Additionally, when these MEs represent a specific named field of the message, they should list it in the brackets. For example, instead of "[request id]" it should be "[REQUEST-ID]"

  • Reported: C2MS 1.1b1 — Tue, 14 Oct 2025 14:56 GMT
  • Updated: Mon, 15 Dec 2025 15:59 GMT
  • Attachments:

Adjust Description for Telemetry CCSDS Transfer Frame - PARSE-ERRORS

  • Key: C2MS12-221
  • Status: open  
  • Source: Kratos RT Logic, Inc. ( Mr. Mike Anderson)
  • Summary:

    Eric O would like to add to the description for Telemetry CCSDS Transfer Frame - PARSE-ERRORS to account for other types of errors that could be conveyed here.

  • Reported: C2MS 1.1b1 — Thu, 30 Oct 2025 21:01 GMT
  • Updated: Mon, 15 Dec 2025 15:59 GMT