1. OMG Mailing List
  2. Risk Analysis and Assessment Modeling Language (RAAML) Revision Task Force

Open Issues

  • Issues not resolved
  • Name: raaml-rtf
  • Issues Count: 18

Issues Summary

Key Issue Reported Fixed Disposition Status
RAAML12-24 Revise STPA example documentation RAAML 1.1b1 open
RAAML12-15 Vulnerability is not currently stereotyped as Vulnerability, and is not marked as Abstract, RAAML 1.1 open
RAAML12-14 Weakness is not stereotyped as Weakness, and is not marked as Abstract and must be made abstract for consistency RAAML 1.1 open
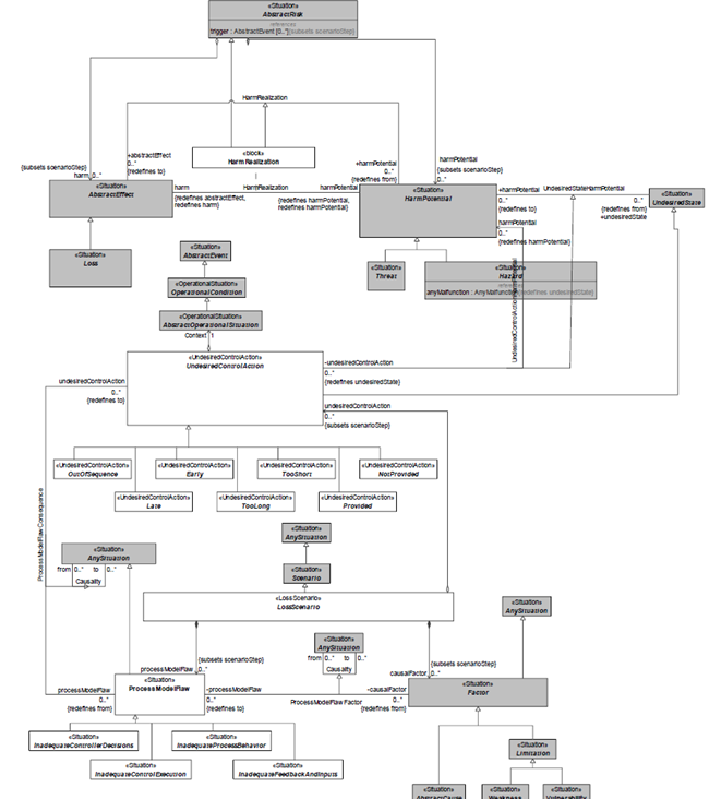
RAAML12-13 ProcessModelFlaw is not marked as Abstract and the name needs to be changed RAAML 1.1 open
RAAML12-11 ProcessModelFlaw is not marked as Abstract and the name needs to be changed RAAML 1.1 open
RAAML12-7 Add example for usage of RAAML for security RAAML 1.1b1 open
RAAML12-5 Add FHA section to Examples document RAAML 1.1b1 open
RAAML12-2 Add Functional Hazard Assessment (FHA) method to RAAML RAAML 1.1b1 open
RAAML12-22 Add stereotype for Vulnerability RAAML 1.1 open
RAAML12-23 Add stereotype for Weakness RAAML 1.1 open
RAAML12-18 Add ProcessModel and ControlAlgorithm stereotypes to STPA Profile RAAML 1.1 open
RAAML12-17 Threat should also be a subtype of Limitation-Factor RAAML 1.1 open
RAAML12-16 Threat is not stereotyped as Threat, and must be stereotyped for consistency RAAML 1.1 open
RAAML12-9 Revise .xmi files to represent addition of FHA method RAAML 1.1b1 open
RAAML12-1 ARP 4751 doesn't exist RAAML 1.1b1 open
RAAML11-29 Add a Causality association class which extends simple Causality association RAAML 1.0 open
RAAML11-16 Generalization relation from Situation to SysML Block is not loaded in EA RAAML 1.0b2 open
RAAML11-15 STPA is not properly implemented RAAML 1.0b2 open

Issues Descriptions

Revise STPA example documentation

  • Key: RAAML12-24
  • Status: open  
  • Source: Ford Motor Company ( Mr. Kyle Post)
  • Summary:

    Revise the STPA example documentation to include usages for STPA-sec and to reflect errors corrected in the latest specification.

  • Reported: RAAML 1.1b1 — Fri, 24 Apr 2026 12:56 GMT
  • Updated: Mon, 4 May 2026 00:52 GMT
  • Attachments:
    • STPA-Sec Example.docx 2.21 MB (application/vnd.openxmlformats-officedocument.wordprocessingml.document)

Vulnerability is not currently stereotyped as Vulnerability, and is not marked as Abstract,

  • Key: RAAML12-15
  • Status: open   Implementation work Blocked
  • Source: MITRE ( Ms. Mary Tolbert)
  • Summary:

    The issue is that Vulnerability is not currently stereotyped as Vulnerability, and is not marked as Abstract, which puts it out of alignment with the other RAAML library elements. To resolve this, the ticket calls for stereotyping it as Vulnerability and marking it as abstract. This change should help ensure consistency with Factors and Limitations in the STPA Loss Scenario

  • Reported: RAAML 1.1 — Tue, 24 Mar 2026 13:54 GMT
  • Updated: Mon, 4 May 2026 00:52 GMT
  • Attachments:

Weakness is not stereotyped as Weakness, and is not marked as Abstract and must be made abstract for consistency

  • Key: RAAML12-14
  • Status: open   Implementation work Blocked
  • Source: MITRE ( Ms. Mary Tolbert)
  • Summary:

    The issue is that Weakness is not currently stereotyped as Weakness, and is not marked as Abstract, which puts it out of alignment with the other RAAML library elements. To resolve this, the ticket calls for stereotyping it as Weakness and marking it as abstract. This change should help ensure consistency with Factors and Limitations in the STPA Loss Scenario.

  • Reported: RAAML 1.1 — Tue, 24 Mar 2026 13:52 GMT
  • Updated: Mon, 4 May 2026 00:52 GMT
  • Attachments:

ProcessModelFlaw is not marked as Abstract and the name needs to be changed

  • Key: RAAML12-13
  • Status: open  
  • Source: Ford Motor Company ( Mr. Kyle Post)
  • Summary:

    ProcessModelFlaw is not marked as Abstract. It must be abstract consistent with the other RAAML library elements. In addition the name ProcessModelFlaw is causing confusion and should be called ControlFlaw to be consistent with the Undesired Control Action and Control Structure.

  • Reported: RAAML 1.1 — Mon, 23 Mar 2026 13:42 GMT
  • Updated: Mon, 4 May 2026 00:52 GMT

ProcessModelFlaw is not marked as Abstract and the name needs to be changed


Add example for usage of RAAML for security


Add FHA section to Examples document


Add Functional Hazard Assessment (FHA) method to RAAML


Add stereotype for Vulnerability

  • Key: RAAML12-22
  • Status: open  
  • Source: Ford Motor Company ( Mr. Kyle Post)
  • Summary:

    The Vulnerability element is stereotyped by a generic <<Situation>> stereotype and there is no dedicated <<Vulnerability>> stereotype. To resolve this add a stereotype for Vulnerability. This change should help ensure consistency with Factors and Limitations in the STPA Loss Scenario

  • Reported: RAAML 1.1 — Mon, 13 Apr 2026 12:51 GMT
  • Updated: Mon, 13 Apr 2026 13:03 GMT

Add stereotype for Weakness

  • Key: RAAML12-23
  • Status: open  
  • Source: Ford Motor Company ( Mr. Kyle Post)
  • Summary:

    The Weakness element is stereotyped by a generic <<Situation>> stereotype and there is no dedicated <<Weakness>> stereotype. To resolve this, the ticket calls for adding a stereotype for Weakness. This change should help ensure consistency with Factors and Limitations in the STPA Loss Scenario.

  • Reported: RAAML 1.1 — Mon, 13 Apr 2026 12:58 GMT
  • Updated: Mon, 13 Apr 2026 13:02 GMT

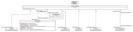
Add ProcessModel and ControlAlgorithm stereotypes to STPA Profile

  • Key: RAAML12-18
  • Status: open   Implementation work Blocked
  • Source: MITRE ( Ms. Mary Tolbert)
  • Summary:

    The issue is that ProcessModel and ControlAlgorithm are not currently stereotypes in the STPA profile, but is required to accurately model a STPA Control Structure.

  • Reported: RAAML 1.1 — Tue, 24 Mar 2026 15:52 GMT
  • Updated: Wed, 8 Apr 2026 15:36 GMT

Threat should also be a subtype of Limitation-Factor

  • Key: RAAML12-17
  • Status: open   Implementation work Blocked
  • Source: MITRE ( Ms. Mary Tolbert)
  • Summary:

    The issue is that Threat is not currently considered as a Limitation-Factor, which is necessary in creating STPA Loss Scenarios. To resolve this, the ticket calls for making Threat a subtype of Limitation.

  • Reported: RAAML 1.1 — Tue, 24 Mar 2026 14:02 GMT
  • Updated: Wed, 8 Apr 2026 15:35 GMT

Threat is not stereotyped as Threat, and must be stereotyped for consistency

  • Key: RAAML12-16
  • Status: open   Implementation work Blocked
  • Source: MITRE ( Ms. Mary Tolbert)
  • Summary:

    The issue is that Threat is not currently stereotyped as Threat, which puts it out of alignment with the other RAAML profile elements. To resolve this, the ticket calls for stereotyping it as Threat.

  • Reported: RAAML 1.1 — Tue, 24 Mar 2026 13:58 GMT
  • Updated: Wed, 8 Apr 2026 15:35 GMT

Revise .xmi files to represent addition of FHA method

  • Key: RAAML12-9
  • Status: open  
  • Source: Ford Motor Company ( Mr. Kyle Post)
  • Summary:

    Revise the associated RAAML .xmi files to represent the changes made in the specification to add the new FHA method

  • Reported: RAAML 1.1b1 — Fri, 30 Jan 2026 21:27 GMT
  • Updated: Wed, 11 Feb 2026 00:23 GMT
  • Attachments:

ARP 4751 doesn't exist

  • Key: RAAML12-1
  • Status: open  
  • Source: RTX ( Mr. Andrew Muxen)
  • Summary:

    I suspect that this is a typo. I don't think that ARP4751 exists BUT ARP4761 exists. Review and make sure we are referencing the correct standard.

  • Reported: RAAML 1.1b1 — Wed, 16 Oct 2024 14:38 GMT
  • Updated: Wed, 11 Feb 2026 00:23 GMT

Add a Causality association class which extends simple Causality association

  • Key: RAAML11-29
  • Status: open  
  • Source: Ford Motor Company ( Mr. Kyle Post)
  • Summary:

    Sometimes the transition from one situation to another situation needs additional properties which cannot be captured by a simple association. The common solution for that is to use an association class to express causality allowing for additional properties to be added to the transition. This pattern is already used in the STPA method. The proposal is to create a general pattern so other methods can access this capability. This would include creating an association class on the common core Situation.

  • Reported: RAAML 1.0 — Mon, 25 Sep 2023 20:15 GMT
  • Updated: Mon, 30 Oct 2023 12:53 GMT

Generalization relation from Situation to SysML Block is not loaded in EA

  • Key: RAAML11-16
  • Status: open  
  • Source: msg Plaut Austria ( Florian Wagner)
  • Summary:

    In Enterprise Architect 15.2 the CoreRAAML.xmi is not loaded completely. The generalization relation from Situation to SysML Block is not loaded. It seems to me that the xmi export has tool-specific content.

  • Reported: RAAML 1.0b2 — Tue, 15 Nov 2022 12:14 GMT
  • Updated: Wed, 30 Nov 2022 20:44 GMT

STPA is not properly implemented

  • Key: RAAML11-15
  • Status: open  
  • Source: Blue Origin LLC ( Charles F Radley)
  • Summary:

    RAAML claims to implement STPA, but some important elements are missing.

    For example,

    In Step-1 of the STPA process (in the 2018 Leveson/Thomas STPA Handbook – Figure 2.3) it calls out the need to derive “Safety Constraints” from the Losses. I can find no reference to Safety Constraints in the RAAML.

    Furthermore the RAAML does not provide any linkage from Losses to Hazards, which is expected in the Handbook.

  • Reported: RAAML 1.0b2 — Thu, 3 Nov 2022 13:46 GMT
  • Updated: Thu, 3 Nov 2022 17:37 GMT