1. OMG Mailing List
  2. Financial Instrument Global Identifier (FIGI) 1.3 RTF

Open Issues

  • Issues not resolved
  • Name: figi-rtf
  • Issues Count: 6

Issues Descriptions

Revise the FIGI ontology to reflect clarifications and revisions made to definitions

  • Key: FIGI13-3
  • Status: open  
  • Source: edmcouncil.org ( Mrs. Elisa Kendall)
  • Summary:

    Some of the related text was revised via the 1.1 revision to the specification, and through issues raised in 1.2. The definitions and annotations in the FIGI ontology should be updated so that they are ISO 704 compliant and to reflect the updated details in the FIGI 1.1+ issues.

  • Reported: FIGI 1.1b1 — Wed, 10 Apr 2024 16:12 GMT
  • Updated: Fri, 17 Oct 2025 01:25 GMT

Replace class tables

  • Key: FIGI13-55
  • Status: open  
  • Source: Bloomberg LP ( Mr. Richard C. Robinson)
  • Summary:

    Replace tables 8.5, 8.6 and 8.7 with new consolidated table.

    Add Market Sector to 8.2.5 as a classifier

    Update references to new Table 8-5

  • Reported: FIGI 1.2b1 — Thu, 2 Oct 2025 13:34 GMT
  • Updated: Thu, 2 Oct 2025 13:34 GMT

Update list of security types

  • Key: FIGI13-2
  • Status: open  
  • Source: Adaptive ( Mr. Pete Rivett)
  • Summary:

    The current list is unstructured and unanchored to any recognized classification scheme - there's no way to even review it.
    Further it misses crypto assets now in scope for FIGI.
    No information is given about each of the types besides their name, not even an external reference - hardly semantic!
    Ideally there should be a link to FIBO or similar, without requiring FIBO compliance.

  • Reported: FIGI 1.2b1 — Wed, 14 Feb 2024 16:54 GMT
  • Updated: Fri, 26 Sep 2025 00:42 GMT

Update list of pricing sources

  • Key: FIGI13-1
  • Status: open  
  • Source: Adaptive ( Mr. Pete Rivett)
  • Summary:

    The list of sources is way out of date. A mechanism is needed for keeping them updated with the monthly-changing MIC codes.
    FIBO already does this - they should share a mechanism if not a file.

  • Reported: FIGI 1.2b1 — Wed, 14 Feb 2024 16:50 GMT
  • Updated: Fri, 26 Sep 2025 00:42 GMT

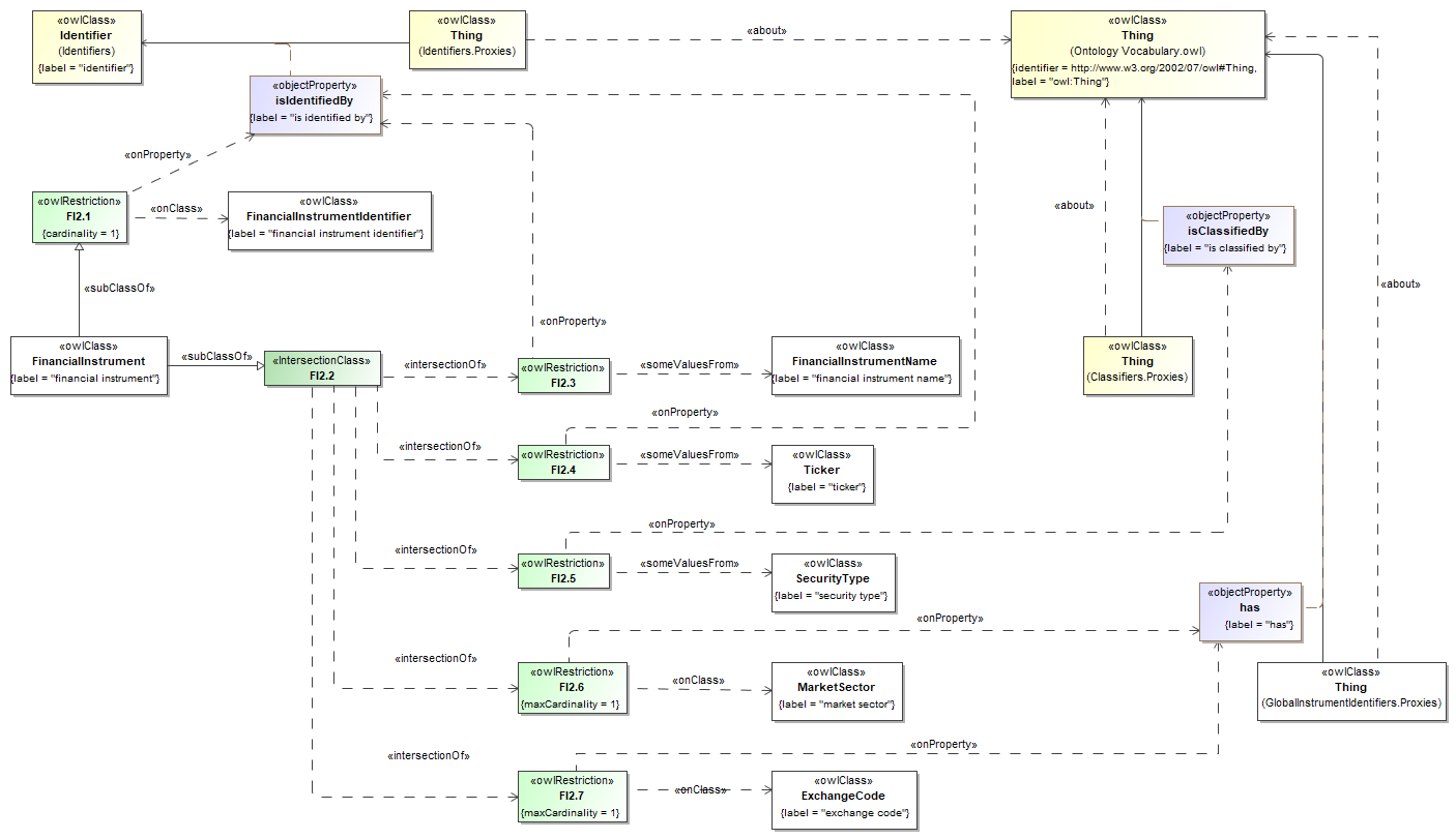
Update diagram 8-2

  • Key: FIGI13-54
  • Status: open  
  • Source: Bloomberg LP ( Mr. Richard C. Robinson)
  • Summary:

    To remove Pricing Source and add new restriction for Market Sector

  • Reported: FIGI 1.2b1 — Thu, 25 Sep 2025 13:48 GMT
  • Updated: Thu, 25 Sep 2025 13:48 GMT

Update Figure 8-1

  • Key: FIGI13-53
  • Status: open  
  • Source: Bloomberg LP ( Mr. Richard C. Robinson)
  • Summary:

    Figure to remove Pricing Source, and to add new Classifier Class->Market Sector class

  • Reported: FIGI 1.2b1 — Thu, 25 Sep 2025 13:46 GMT
  • Updated: Thu, 25 Sep 2025 13:46 GMT